Suppr超能文献

TDP-43 的 α-螺旋结构调节液-液相分离和功能。

TDP-43 α-helical structure tunes liquid-liquid phase separation and function.

机构信息

Department of Molecular Pharmacology, Physiology, and Biotechnology, Brown University, Providence, RI 02912.

Graduate Program in Molecular Biology, Cell Biology, and Biochemistry, Brown University, Providence, RI 02912.

出版信息

Proc Natl Acad Sci U S A. 2020 Mar 17;117(11):5883-5894. doi: 10.1073/pnas.1912055117. Epub 2020 Mar 4.

Abstract

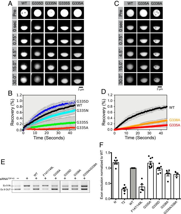
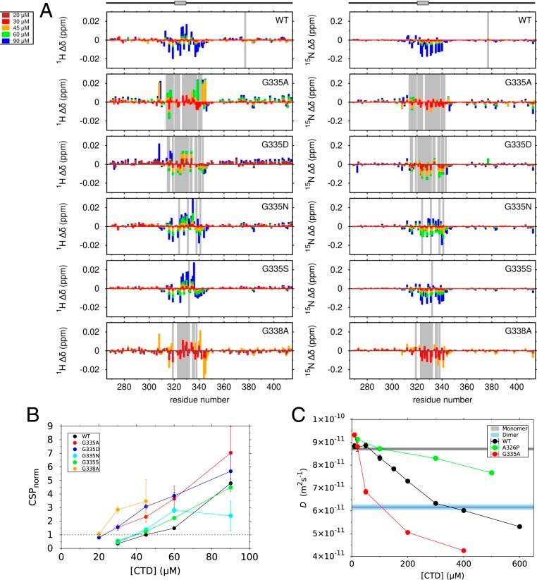
Liquid-liquid phase separation (LLPS) is involved in the formation of membraneless organelles (MLOs) associated with RNA processing. The RNA-binding protein TDP-43 is present in several MLOs, undergoes LLPS, and has been linked to the pathogenesis of amyotrophic lateral sclerosis (ALS). While some ALS-associated mutations in TDP-43 disrupt self-interaction and function, here we show that designed single mutations can enhance TDP-43 assembly and function via modulating helical structure. Using molecular simulation and NMR spectroscopy, we observe large structural changes upon dimerization of TDP-43. Two conserved glycine residues (G335 and G338) are potent inhibitors of helical extension and helix-helix interaction, which are removed in part by variants at these positions, including the ALS-associated G335D. Substitution to helix-enhancing alanine at either of these positions dramatically enhances phase separation in vitro and decreases fluidity of phase-separated TDP-43 reporter compartments in cells. Furthermore, G335A increases TDP-43 splicing function in a minigene assay. Therefore, the TDP-43 helical region serves as a short but uniquely tunable module where application of biophysical principles can precisely control assembly and function in cellular and synthetic biology applications of LLPS.

摘要

液-液相分离 (LLPS) 参与了与 RNA 处理相关的无膜细胞器 (MLO) 的形成。RNA 结合蛋白 TDP-43 存在于几种 MLO 中,经历 LLPS,并与肌萎缩侧索硬化症 (ALS) 的发病机制有关。虽然 TDP-43 的一些与 ALS 相关的突变会破坏自我相互作用和功能,但在这里我们表明,设计的单一突变可以通过调节螺旋结构来增强 TDP-43 的组装和功能。我们使用分子模拟和 NMR 光谱观察到 TDP-43 二聚化时发生了很大的结构变化。两个保守的甘氨酸残基 (G335 和 G338) 是螺旋延伸和螺旋-螺旋相互作用的有效抑制剂,这些抑制剂在一定程度上被这些位置的变体(包括与 ALS 相关的 G335D)去除。在这些位置中的任一位点取代为增强螺旋的丙氨酸,可显著增强体外相分离,并降低细胞中相分离的 TDP-43 报告器隔室的流动性。此外,G335A 增加了在 minigene 测定中的 TDP-43 剪接功能。因此,TDP-43 的螺旋区充当一个短但独特的可调模块,在该模块中,应用生物物理原理可以精确控制在细胞和合成生物学应用中的组装和功能。

https://cdn.ncbi.nlm.nih.gov/pmc/blobs/42d3/7084079/97cd5ba3958f/pnas.1912055117fig01.jpg

文献AI研究员

20分钟写一篇综述,助力文献阅读效率提升50倍。

立即体验

用中文搜PubMed

大模型驱动的PubMed中文搜索引擎

马上搜索

文档翻译

学术文献翻译模型,支持多种主流文档格式。

立即体验