Suppr超能文献

埃及一家儿科癌症医院多重耐药大肠杆菌分离株的基因特征分析。

Genotypic characterization of multiple drug resistant Escherichia coli isolates from a pediatric cancer hospital in Egypt.

机构信息

Molecular Microbiology Unit, Children's cancer hospital Egypt 57357, Cairo, Egypt.

Department of clinical pathology, Faculty of Medicine, Cairo University, Cairo, Egypt.

出版信息

Sci Rep. 2020 Mar 5;10(1):4165. doi: 10.1038/s41598-020-61159-z.

Abstract

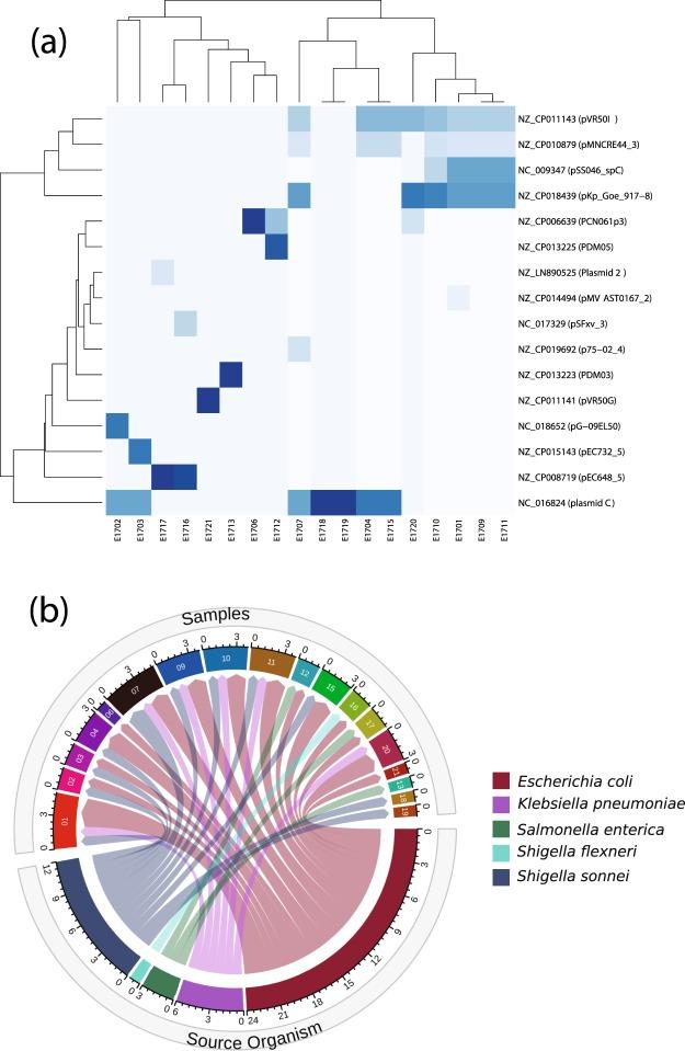
Infection with multiple drug resistant (MDR) Escherichia coli poses a life threat to immunocompromised pediatric cancer patients. Our aim is to genotypically characterize the plasmids harbored in MDR E. coli isolates recovered from bacteremic patients of Children's Cancer Hospital in Egypt 57357 (CCHE 57357). In this study, 21 carbapenem-resistant E. coli (CRE) isolates were selected that exhibit Quinolones and Aminoglycosides resistance. Plasmid shot-gun sequencing was performed using Illumina next- generation sequencing platform. Isolates demonstrated resistant to all beta-lactams, carbapenems, aminoglycosides and quinolones. Of the 32 antimicrobial resistant genes identified that exceeded the analysis cutoff coverage, the highest represented genes were aph(6)-Id, sul2, aph(3″)-Ib, aph(3')-Ia, sul1, dfrA12, TEM-220, NDM-11. Isolates employed a wide array of resistance mechanisms including antibiotic efflux, antibiotic inactivation, antibiotic target replacements and antibiotic target alteration. Sequenced isolates displayed diverse insertion sequences, including IS26, suggesting dynamic reshuffling of the harbored plasmids. Most isolates carried plasmids originating from other bacterial species suggesting a possible horizontal gene transfer. Only two isolates showed virulence factors with iroA gene cluster which was found in only one of them. Outside the realms of nosocomial infections among patients in hospitals, our results indicate a transfer of resistant genes and plasmids across different organisms.

摘要

多重耐药(MDR)大肠杆菌感染对免疫功能低下的儿科癌症患者构成生命威胁。我们的目的是对从埃及儿童癌症医院(CCHE 57357)血液感染患者中分离出的 MDR 大肠杆菌分离株中的质粒进行基因分型特征分析。在这项研究中,选择了 21 株耐碳青霉烯类的大肠杆菌(CRE)分离株,这些分离株表现出对喹诺酮类和氨基糖苷类的耐药性。使用 Illumina 下一代测序平台对质粒进行了 shotgun 测序。分离株对所有β-内酰胺类、碳青霉烯类、氨基糖苷类和喹诺酮类均表现出耐药性。在所鉴定的 32 个超过分析截止覆盖范围的抗微生物耐药基因中,最高代表的基因是 aph(6)-Id、sul2、aph(3″)-Ib、aph(3')-Ia、sul1、dfrA12、TEM-220、NDM-11。分离株采用了广泛的耐药机制,包括抗生素外排、抗生素失活、抗生素靶标替换和抗生素靶标改变。测序分离株显示出多样化的插入序列,包括 IS26,这表明所携带的质粒发生了动态重排。大多数分离株携带来自其他细菌物种的质粒,表明可能发生了水平基因转移。只有两个分离株显示出毒力因子iroA 基因簇,其中只有一个分离株存在该基因簇。除了医院患者的医院内感染之外,我们的结果表明耐药基因和质粒在不同生物体之间发生了转移。

https://cdn.ncbi.nlm.nih.gov/pmc/blobs/de67/7057982/d39a0dbbfd8f/41598_2020_61159_Fig1_HTML.jpg

文献AI研究员

20分钟写一篇综述,助力文献阅读效率提升50倍。

立即体验

用中文搜PubMed

大模型驱动的PubMed中文搜索引擎

马上搜索

文档翻译

学术文献翻译模型,支持多种主流文档格式。

立即体验