Suppr超能文献

巨噬细胞衍生的外泌体Mir-155调控尿毒症心肌病中心肌细胞的焦亡和肥大

Macrophage-Derived Exosomal Mir-155 Regulating Cardiomyocyte Pyroptosis and Hypertrophy in Uremic Cardiomyopathy.

作者信息

Wang Bin, Wang Ze-Mu, Ji Jia-Ling, Gan Weihua, Zhang Aiqing, Shi Hao-Jie, Wang Hao, Lv Linli, Li Zuolin, Tang Taotao, Du Jie, Wang Xiaonan H, Liu Bi-Cheng

机构信息

Institute of Nephrology, Zhong Da Hospital, Southeast University School of Medicine, Nanjing, Jiangsu, China.

Department of Cardiology, The First Affiliated Hospital of Nanjing Medical University, Nanjing, Jiangsu, China.

出版信息

JACC Basic Transl Sci. 2020 Jan 15;5(2):148-166. doi: 10.1016/j.jacbts.2019.10.011. eCollection 2020 Feb.

Abstract

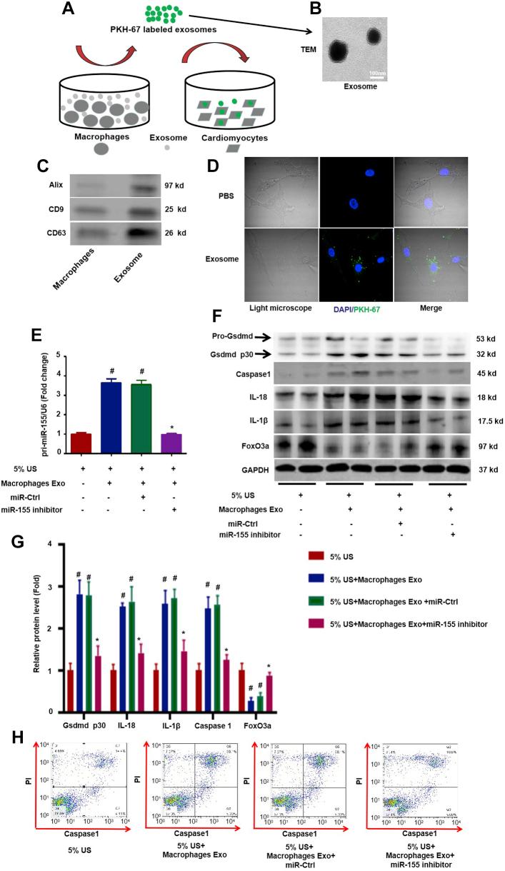
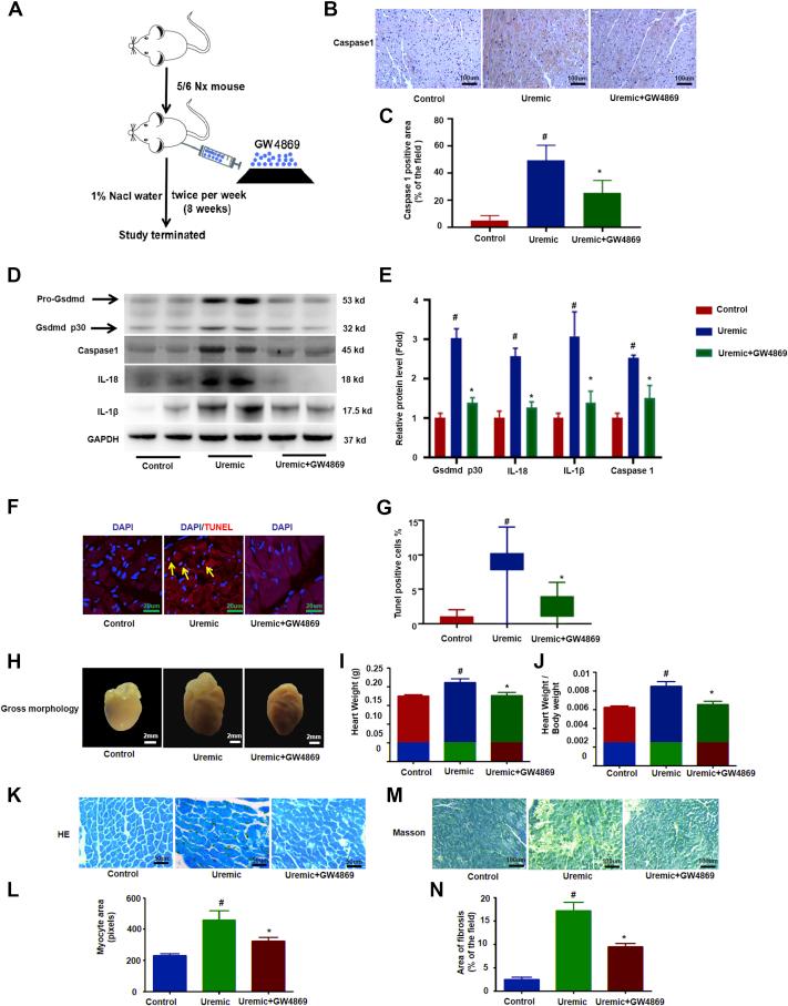
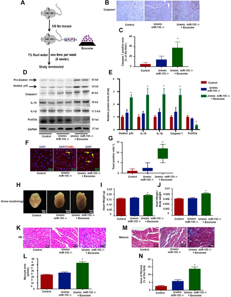
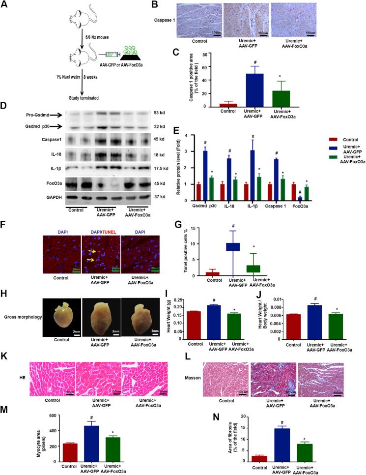
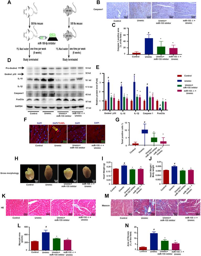
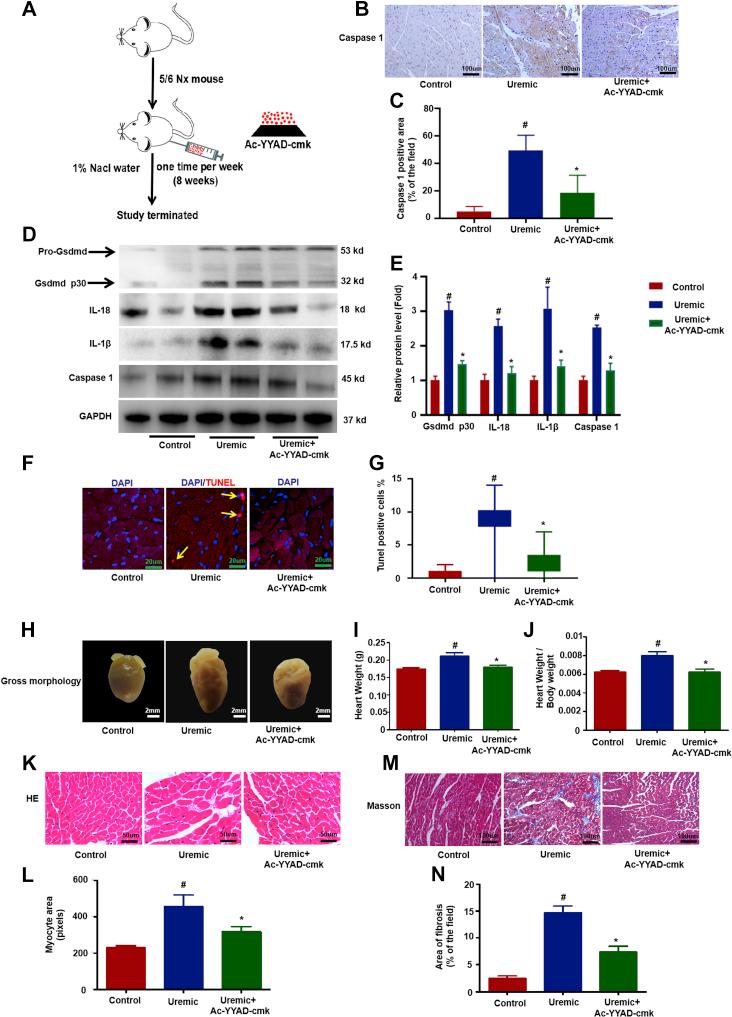
miR-155 was synthesized and loaded into exosomes in increased infiltration of macrophages in a uremic heart. The released exosomal fusion with the plasma membrane leads to the release of miR-155 into the cytosol and translational repression of forkhead transcription factors of the O class (FoxO3a) in cardiomyocytes. Finally, macrophage-derived miR-155-containing exosomes promoted cardiomyocyte pyroptosis and uremic cardiomyopathy changes (cardiac hypertrophy and fibrosis) by directly targeting FoxO3a in uremic mice.

摘要

miR-155被合成并装载到外泌体中,以增加尿毒症心脏中巨噬细胞的浸润。释放的外泌体与质膜融合导致miR-155释放到细胞质中,并对心肌细胞中O类叉头转录因子(FoxO3a)进行翻译抑制。最后,巨噬细胞衍生的含miR-155的外泌体通过直接靶向尿毒症小鼠中的FoxO3a,促进心肌细胞焦亡和尿毒症心肌病变化(心脏肥大和纤维化)。

https://cdn.ncbi.nlm.nih.gov/pmc/blobs/b79d/7046511/59edef3fadec/fx1.jpg

文献AI研究员

20分钟写一篇综述,助力文献阅读效率提升50倍。

立即体验

用中文搜PubMed

大模型驱动的PubMed中文搜索引擎

马上搜索

文档翻译

学术文献翻译模型,支持多种主流文档格式。

立即体验