Suppr超能文献

定义 TIM22 复合物的底物谱,确定丙酮酸载体亚基为非常规货物。

Defining the Substrate Spectrum of the TIM22 Complex Identifies Pyruvate Carrier Subunits as Unconventional Cargos.

机构信息

Department of Cellular Biochemistry, University Medical Center Göttingen, 37073 Göttingen, Germany.

Biochemistry and Functional Proteomics, Institute of Biology II, Faculty of Biology, University of Freiburg, 79104 Freiburg, Germany; Signalling Research Centres BIOSS and CIBSS, University of Freiburg, 79104 Freiburg, Germany.

出版信息

Curr Biol. 2020 Mar 23;30(6):1119-1127.e5. doi: 10.1016/j.cub.2020.01.024. Epub 2020 Mar 5.

Abstract

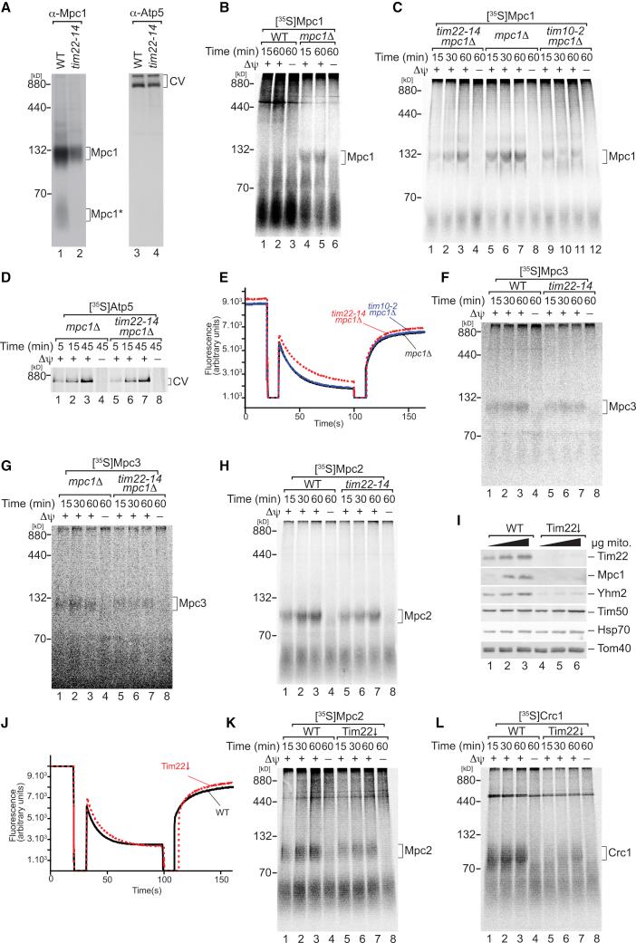
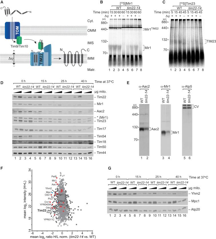
In mitochondria, the carrier translocase (TIM22 complex) facilitates membrane insertion of multi-spanning proteins with internal targeting signals into the inner membrane [1-3]. Tom70, a subunit of TOM complex, represents the major receptor for these precursors [2, 4-6]. After transport across the outer membrane, the hydrophobic carriers engage with the small TIM protein complex composed of Tim9 and Tim10 for transport across the intermembrane space (IMS) toward the TIM22 complex [7-12]. Tim22 represents the pore-forming core unit of the complex [13, 14]. Only a small subset of TIM22 cargo molecules, containing four or six transmembrane spans, have been experimentally defined. Here, we used a tim22 temperature-conditional mutant to define the TIM22 substrate spectrum. Along with carrier-like cargo proteins, we identified subunits of the mitochondrial pyruvate carrier (MPC) as unconventional TIM22 cargos. MPC proteins represent substrates with atypical topology for this transport pathway. In agreement with this, a patient affected in TIM22 function displays reduced MPC levels. Our findings broaden the repertoire of carrier pathway substrates and challenge current concepts of TIM22-mediated transport processes.

摘要

在线粒体中,载体转位酶(TIM22 复合物)促进具有内部靶向信号的多跨膜蛋白插入内膜[1-3]。Tom70 是 TOM 复合物的一个亚基,是这些前体的主要受体[2,4-6]。穿过外膜后,疏水性载体与由 Tim9 和 Tim10 组成的小 TIM 蛋白复合物结合,穿过内膜间隙(IMS)向 TIM22 复合物运输[7-12]。Tim22 是该复合物的孔形成核心单元[13,14]。只有一小部分 TIM22 货物分子,包含四个或六个跨膜跨度,已经通过实验定义。在这里,我们使用 tim22 温度条件突变体来定义 TIM22 的底物谱。除了载体样货物蛋白外,我们还鉴定出了线粒体丙酮酸载体(MPC)的亚基作为非传统的 TIM22 货物。MPC 蛋白代表了该运输途径中具有非典型拓扑结构的底物。这与一位受 TIM22 功能影响的患者 MPC 水平降低的情况一致。我们的发现拓宽了载体途径底物的范围,并挑战了当前关于 TIM22 介导的运输过程的概念。

https://cdn.ncbi.nlm.nih.gov/pmc/blobs/bb7d/7090383/0df5d0ac071f/gr1.jpg

文献AI研究员

20分钟写一篇综述,助力文献阅读效率提升50倍。

立即体验

用中文搜PubMed

大模型驱动的PubMed中文搜索引擎

马上搜索

文档翻译

学术文献翻译模型,支持多种主流文档格式。

立即体验