Suppr超能文献

姜辣素通过miR-200c-3p/Smad7调控轴促进人骨髓间充质干细胞的成骨分化

Zingerone Promotes Osteoblast Differentiation Via MiR-200c-3p/smad7 Regulatory Axis in Human Bone Mesenchymal Stem Cells.

作者信息

Song Yuxi, Mou Rui, Li Yong, Yang Taiguo

机构信息

Department of Hand and Foot Surgery, The People's Hospital of Rizhao, Rizhao, Shandong, China (mainland).

Department of Orthopedics, The People's Hospital of Rizhao, Rizhao, Shandong, China (mainland).

出版信息

Med Sci Monit. 2020 Mar 8;26:e919309. doi: 10.12659/MSM.919309.

Abstract

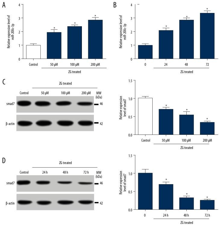
BACKGROUND Osteoblast differentiation is a critical process to maintain the stability of the bone homeostasis. Zingerone, 4-(4-hydroxy-3-methoxyphenyl)-2-butanone (ZG), isolated from ginger, performs a wide range of biological functions in human diseases. The objective of this paper was to clarify the role of ZG in human bone mesenchymal stem cells (hBMSCs) and associated mechanisms of ZG promoting osteoblast differentiation. MATERIAL AND METHODS The cytotoxicity of ZG was detected by MTT assay. The expression levels of miR-200c-3p, smad7, and osteoblast differentiation markers (alkaline phosphatase [ALP], osteocalcin [OC], osterix [OSX] and runt-related transcription factor 2 [RUNX2]) were assessed by quantitative real-time polymerase chain reaction (qRT-PCR). The protein levels of smad7, ALP, OC, OSX, and RUNX2 were quantified by western blot analysis. The target mRNAs were predicted by bioinformatics tools TargetScan. The interaction between miR-200c-3p and smad7 was verified by luciferase reporter assay and RIP assay. RESULTS ZG was nontoxic to hBMSCs, and it accelerated osteoblast differentiation by inducing the expression of ALP, OC, OSX, and RUNX2. MiR-200c-3p was upregulated, but smad7 was downregulated in hBMSCs treated with ZG at different concentrations at different periods. Besides, miR-200c-3p positively regulated the expression of ALP, OC, OSX, and RUNX2 in ZG-induced hBMSCs. Moreover, miR-200c-3p targeted smad7 and strengthened the expression of ALP, OC, OSX, and RUNX2 in ZG-induced hBMSCs by downregulating smad7. CONCLUSIONS ZG contributed to osteoblast differentiation via miR-200c-3p/smad7 regulatory axis by promoting the expression of ALP, OC, OSX, and RUNX2 in hBMSCs.

摘要

背景

成骨细胞分化是维持骨稳态稳定的关键过程。姜辣素,即4-(4-羟基-3-甲氧基苯基)-2-丁酮(ZG),从生姜中分离得到,在人类疾病中具有广泛的生物学功能。本文的目的是阐明ZG在人骨髓间充质干细胞(hBMSCs)中的作用以及ZG促进成骨细胞分化的相关机制。

材料与方法

采用MTT法检测ZG的细胞毒性。通过定量实时聚合酶链反应(qRT-PCR)评估miR-200c-3p、smad7和成骨细胞分化标志物(碱性磷酸酶[ALP]、骨钙素[OC]、osterix[OSX]和 runt相关转录因子2[RUNX2])的表达水平。通过蛋白质印迹分析定量smad7、ALP、OC、OSX和RUNX2的蛋白水平。利用生物信息学工具TargetScan预测靶mRNA。通过荧光素酶报告基因测定和RNA免疫沉淀(RIP)测定验证miR-200c-3p与smad7之间的相互作用。

结果

ZG对hBMSCs无毒,且通过诱导ALP、OC、OSX和RUNX2的表达加速成骨细胞分化。在不同时期用不同浓度的ZG处理的hBMSCs中,miR-200c-3p上调,但smad7下调。此外,miR-200c-3p在ZG诱导的hBMSCs中正向调节ALP、OC、OSX和RUNX2的表达。而且,miR-200c-3p靶向smad7,并通过下调smad7增强ZG诱导的hBMSCs中ALP、OC、OSX和RUNX2的表达。

结论

ZG通过促进hBMSCs中ALP、OC、OSX和RUNX2的表达,经由miR-200c-3p/smad7调控轴促进成骨细胞分化。

https://cdn.ncbi.nlm.nih.gov/pmc/blobs/70e8/7079314/6866b941a45e/medscimonit-26-e919309-g001.jpg

文献AI研究员

20分钟写一篇综述,助力文献阅读效率提升50倍。

立即体验

用中文搜PubMed

大模型驱动的PubMed中文搜索引擎

马上搜索

文档翻译

学术文献翻译模型,支持多种主流文档格式。

立即体验