Suppr超能文献

基于网络药理学的苍附导痰汤治疗多囊卵巢综合征有效成分及关键通路的研究

Identification of the Active Constituents and Significant Pathways of Cangfu Daotan Decoction for the Treatment of PCOS Based on Network Pharmacology.

作者信息

Xu Wenting, Tang Mengyu, Wang Jiahui, Wang Lihong

机构信息

Department of Reproduction, Zhangjiagang TCM Hospital Affiliated to Nanjing University of Chinese Medicine, Zhangjiagang, Suzhou, Jiangsu, China.

出版信息

Evid Based Complement Alternat Med. 2020 Feb 21;2020:4086864. doi: 10.1155/2020/4086864. eCollection 2020.

Abstract

BACKGROUND

Polycystic ovary syndrome (PCOS) is the most common female endocrine disease. Cangfu Daotan Decoction (CDD) can effectively relieve the clinical symptoms of PCOS patients.

METHODS

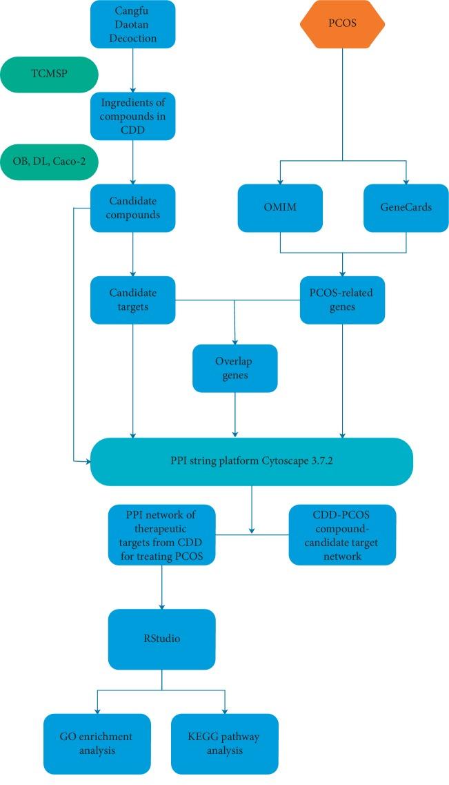
To explore the active ingredients and related pathways of CDD for treating PCOS, a network pharmacology-based analysis was carried out. The active ingredients of CDD and their potential targets were obtained from the TCM system pharmacology analysis platform. The obtained PCOS-related genes from OMIM and GeneCards were imported to establish protein-protein interaction networks in STRING. Finally, GO analysis and significant pathway analysis were conducted with the RStudio (Bioconductor) database.

RESULTS

A total of 111 active compounds were obtained from 1433 ingredients present in the CDD, related to 118 protein targets. In addition, 736 genes were found to be closely related to PCOS, of which 44 overlapped with CDD and were thus considered therapeutically relevant. Pathway enrichment analysis identified the AGE-RAGE signalling pathway in diabetic complications, endocrine resistance, the IL-17 signalling pathway, the prolactin signalling pathway, and the HIF-1 signalling pathway. Moreover, PI3K-Akt, insulin resistance, Toll-like receptor, MAPK, and AGE-RAGE were related to PCOS and treatment.

CONCLUSIONS

CDD can effectively improve the symptoms of PCOS, and our network pharmacological analysis lays the foundation for future clinical research.

摘要

背景

多囊卵巢综合征(PCOS)是最常见的女性内分泌疾病。苍附导痰汤(CDD)可有效缓解PCOS患者的临床症状。

方法

为探究CDD治疗PCOS的活性成分及相关通路,进行了基于网络药理学的分析。从中药系统药理学分析平台获取CDD的活性成分及其潜在靶点。将从OMIM和GeneCards获得的PCOS相关基因导入STRING以建立蛋白质-蛋白质相互作用网络。最后,使用RStudio(Bioconductor)数据库进行基因本体(GO)分析和显著通路分析。

结果

从CDD中的1433种成分中共获得111种活性化合物,与118个蛋白质靶点相关。此外,发现736个基因与PCOS密切相关,其中44个与CDD重叠,因此被认为具有治疗相关性。通路富集分析确定了糖尿病并发症中的晚期糖基化终末产物受体(AGE-RAGE)信号通路、内分泌抵抗、白细胞介素-17信号通路、催乳素信号通路和缺氧诱导因子-1(HIF-1)信号通路。此外,磷脂酰肌醇-3激酶-蛋白激酶B(PI3K-Akt)、胰岛素抵抗、Toll样受体、丝裂原活化蛋白激酶(MAPK)和AGE-RAGE与PCOS及治疗相关。

结论

CDD可有效改善PCOS症状,我们的网络药理学分析为未来临床研究奠定了基础。

https://cdn.ncbi.nlm.nih.gov/pmc/blobs/ed3f/7057008/f10f9d4517a3/ECAM2020-4086864.001.jpg

文献AI研究员

20分钟写一篇综述,助力文献阅读效率提升50倍。

立即体验

用中文搜PubMed

大模型驱动的PubMed中文搜索引擎

马上搜索

文档翻译

学术文献翻译模型,支持多种主流文档格式。

立即体验