Suppr超能文献

识别与英国国家医疗服务体系 111 电话服务接触后可避免急诊就诊的预测因素:2015-2017 年英格兰 111 电话呼叫分析。

Identifying the predictors of avoidable emergency department attendance after contact with the NHS 111 phone service: analysis of 16.6 million calls to 111 in England in 2015-2017.

机构信息

The Behavioural Insights Team, London, UK

The Behavioural Insights Team, London, UK.

出版信息

BMJ Open. 2020 Mar 9;10(3):e032043. doi: 10.1136/bmjopen-2019-032043.

Abstract

OBJECTIVES

To measure the frequency of patients making avoidable emergency department (ED) attendances after contact with NHS 111 and to examine whether these attendances can be predicted reliably.

DESIGN

Analysis of 16 563 946 calls made to 111, where each call was linked with a record of whether the patient attended ED within 24 hours.

SETTING

All regions of England from March 2015 to October 2017.

PARTICIPANTS AND DATA

Our main regression model used a sample of 10 954 783 calls, each with detailed patient-level information.

MAIN OUTCOME

Whether patients made an unadvised, non-urgent type 1 ED ('avoidable') attendance within 24 hours of calling 111.

RESULTS

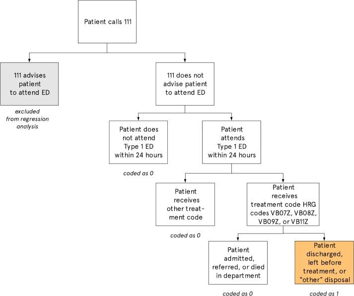
Of 16 563 946 calls to 111, 12 894 561 (77.8%) were not advised to go to ED (ie, they were advised to either attend primary care, attend another non-ED healthcare service or to self-care). Of the calls where the patient was not advised to go to the ED, 691 783 (5.4%) resulted in the patient making an avoidable ED attendance within 24 hours. Among other factors, calls were less likely to result in these attendances when they received clinical input (adjusted OR 0.52, 95% CI 0.51 to 0.53) but were more likely when the patient was female (OR 1.07, 95% CI 1.06 to 1.08) or aged 0-4 years (OR 1.34, 95% CI 1.33 to 1.35).

CONCLUSIONS

For every 20 calls where 111 did not advise people to attend the ED, 1 resulted in avoidable ED attendance within 24 hours. These avoidable attendances could be predicted, to a certain extent, based on call characteristics. It may be possible to use this information to help 111 call handlers identify which callers are at higher risk of these attendances.

摘要

目的

测量与 NHS 111 联系后患者进行不必要急诊就诊的频率,并研究这些就诊是否可以可靠地预测。

设计

对 2015 年 3 月至 2017 年 10 月期间拨打 111 的 16563946 次电话进行分析,每次电话均与患者在 24 小时内是否到急诊就诊的记录相关联。

地点

英格兰所有地区。

参与者和数据

我们的主要回归模型使用了 10954783 次电话的样本,每次电话都有详细的患者信息。

主要结果

患者在拨打 111 后 24 小时内是否进行了无医嘱、非紧急类型 1 急诊就诊(“可避免”)。

结果

在拨打 111 的 16563946 次电话中,有 12894561 次(77.8%)未被建议去急诊就诊(即建议他们去初级保健机构就诊、去其他非急诊医疗服务机构就诊或自行护理)。在未被建议去急诊就诊的电话中,有 691783 次(5.4%)导致患者在 24 小时内进行了可避免的急诊就诊。在其他因素中,当电话获得临床输入时,这些就诊的可能性较低(调整后的比值比 0.52,95%置信区间 0.51 至 0.53),但当患者为女性(比值比 1.07,95%置信区间 1.06 至 1.08)或 0-4 岁(比值比 1.34,95%置信区间 1.33 至 1.35)时,就诊的可能性更高。

结论

在 NHS 111 不建议人们去急诊就诊的每 20 次电话中,就有 1 次导致在 24 小时内进行了可避免的急诊就诊。在一定程度上,可以根据电话特征预测这些可避免的就诊。也许可以利用这些信息帮助 NHS 111 电话接线员识别哪些来电者更有可能进行这些就诊。

https://cdn.ncbi.nlm.nih.gov/pmc/blobs/b372/7066618/6a2dbf2e3258/bmjopen-2019-032043f01.jpg

文献AI研究员

20分钟写一篇综述,助力文献阅读效率提升50倍。

立即体验

用中文搜PubMed

大模型驱动的PubMed中文搜索引擎

马上搜索

文档翻译

学术文献翻译模型,支持多种主流文档格式。

立即体验