Suppr超能文献

Cdh1-FoxM1-Apc 轴控制肌肉发育和再生。

A Cdh1-FoxM1-Apc axis controls muscle development and regeneration.

机构信息

Department of Hematology, Southwest Hospital, Third Military Medical University (Army Medical University), 400038, Chongqing, China.

Medical Research Center, Southwest Hospital, Third Military Medical University (Army Medical University), 400038, Chongqing, China.

出版信息

Cell Death Dis. 2020 Mar 9;11(3):180. doi: 10.1038/s41419-020-2375-6.

Abstract

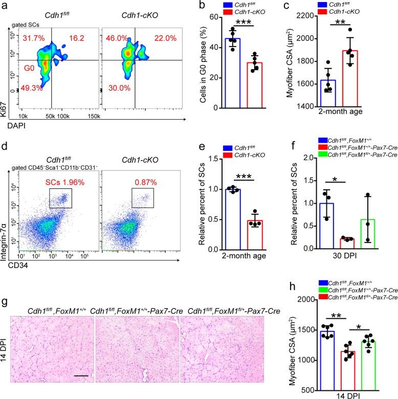
Forkhead box M1 (FoxM1) transcriptional factor has a principal role in regulating cell proliferation, self-renewal, and tumorigenesis. However, whether FoxM1 regulates endogenous muscle development and regeneration remains unclear. Here we found that loss of FoxM1 in muscle satellite cells (SCs) resulted in muscle atrophy and defective muscle regeneration. FoxM1 functioned as a direct transcription activator of adenomatous polyposis coli (Apc), preventing hyperactivation of wnt/β-catenin signaling during muscle regeneration. FoxM1 overexpression in SCs promoted myogenesis but impaired muscle regeneration as a result of spontaneous activation and exhaustion of SCs by transcriptional regulation of Cyclin B1 (Ccnb1). The E3 ubiquitin ligase Cdh1 (also termed Fzr1) was required for FoxM1 ubiquitylation and subsequent degradation. Loss of Cdh1 promoted quiescent SCs to enter into the cell cycle and the SC pool was depleted by serial muscle injuries. Haploinsufficiency of FoxM1 ameliorated muscle regeneration of Cdh1 knock-out mice. These data demonstrate that the Cdh1-FoxM1-Apc axis functions as a key regulator of muscle development and regeneration.

摘要

叉头框蛋白 M1(FoxM1)转录因子在调节细胞增殖、自我更新和肿瘤发生方面起着主要作用。然而,FoxM1 是否调节内源性肌肉发育和再生仍不清楚。在这里,我们发现肌肉卫星细胞(SCs)中 FoxM1 的缺失导致肌肉萎缩和肌肉再生缺陷。FoxM1 作为腺瘤性结肠息肉病基因(APC)的直接转录激活因子,可防止肌肉再生过程中 wnt/β-连环蛋白信号的过度激活。FoxM1 在SCs 中的过表达促进了成肌作用,但由于 Cyclin B1(Ccnb1)的转录调控导致 SCs 的自发激活和衰竭,从而损害了肌肉再生。E3 泛素连接酶 Cdh1(也称为 Fzr1)是 FoxM1 泛素化和随后降解所必需的。Cdh1 的缺失促进静止的 SC 进入细胞周期,并且通过连续的肌肉损伤耗尽 SC 池。FoxM1 的杂合不足改善了 Cdh1 敲除小鼠的肌肉再生。这些数据表明,Cdh1-FoxM1-Apc 轴作为肌肉发育和再生的关键调节剂发挥作用。

https://cdn.ncbi.nlm.nih.gov/pmc/blobs/cbac/7062904/865d395daa59/41419_2020_2375_Fig1_HTML.jpg

文献AI研究员

20分钟写一篇综述,助力文献阅读效率提升50倍。

立即体验

用中文搜PubMed

大模型驱动的PubMed中文搜索引擎

马上搜索

文档翻译

学术文献翻译模型,支持多种主流文档格式。

立即体验