Suppr超能文献

黏膜异源初免/加强免疫诱导多功能系统性免疫,提高对 … 的保护作用。

Mucosal Heterologous Prime/Boost Vaccination Induces Polyfunctional Systemic Immunity, Improving Protection Against .

机构信息

Facultad de Farmacia y Bioquímica, Cátedra de Inmunología and Instituto de Estudios de la Inmunidad Humoral "Prof. Ricardo A. Margni" (IDEHU), UBA-CONICET, Universidad de Buenos Aires, Buenos Aires, Argentina.

Departamento de Microbiología, Parasitología e Inmunología, Facultad de Medicina, Instituto de Microbiología y Parasitología Médica (IMPaM), UBA-CONICET, Universidad de Buenos Aires, Buenos Aires, Argentina.

出版信息

Front Immunol. 2020 Feb 21;11:128. doi: 10.3389/fimmu.2020.00128. eCollection 2020.

Abstract

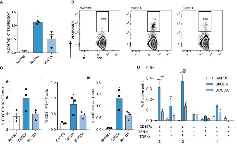
There are several unmet needs in modern immunology. Among them, vaccines against parasitic diseases and chronic infections lead. , the causative agent of Chagas disease, is an excellent example of a silent parasitic invasion that affects millions of people worldwide due to its progression into the symptomatic chronic phase of infection. In search for novel vaccine candidates, we have previously introduced Traspain, an engineered trivalent immunogen that was designed to address some of the known mechanisms of immune evasion. Here, we analyzed its performance in different DNA prime/protein boost protocols and characterized the systemic immune response associated with diverse levels of protection. Formulations that include a STING agonist, like c-di-AMP in the boost doses, were able to prime a Th1/Th17 immune response. Moreover, comparison between them showed that vaccines that were able to prime polyfunctional cell-mediated immunity at the CD4 and CD8 compartment enhanced protection levels in the murine model. These findings contribute to a better knowledge of the desired vaccine-elicited immunity against and promote the definition of a vaccine correlate of protection against the infection.

摘要

现代免疫学中有几个未满足的需求。其中,寄生虫病和慢性感染的疫苗居于前列。恰加斯病的病原体克氏锥虫是一种沉默的寄生虫入侵的极好例子,由于其进展为感染的有症状慢性阶段,影响了全球数百万人。为了寻找新的疫苗候选物,我们之前引入了 Traspain,这是一种经过工程改造的三价免疫原,旨在解决一些已知的免疫逃避机制。在这里,我们分析了它在不同的 DNA 初免/蛋白加强方案中的性能,并描述了与不同保护水平相关的全身免疫反应。在加强剂量中包含 STING 激动剂(如 c-di-AMP)的配方能够引发 Th1/Th17 免疫反应。此外,它们之间的比较表明,能够在 CD4 和 CD8 区室中引发多功能细胞介导免疫的疫苗增强了小鼠模型中的保护水平。这些发现有助于更好地了解针对 的所需疫苗诱导免疫,并促进针对感染的保护相关疫苗的定义。

https://cdn.ncbi.nlm.nih.gov/pmc/blobs/0da5/7047160/94331c199014/fimmu-11-00128-g0001.jpg

文献AI研究员

20分钟写一篇综述,助力文献阅读效率提升50倍。

立即体验

用中文搜PubMed

大模型驱动的PubMed中文搜索引擎

马上搜索

文档翻译

学术文献翻译模型,支持多种主流文档格式。

立即体验