Suppr超能文献

整合蛋白质基因组深度测序和分析可准确鉴定肿瘤免疫肽组中的非经典肽。

Integrated proteogenomic deep sequencing and analytics accurately identify non-canonical peptides in tumor immunopeptidomes.

机构信息

Ludwig Institute for Cancer Research, University of Lausanne, Agora Center, Rue du Bugnon 25A, 1005, Lausanne, Switzerland.

Department of Oncology, Centre hospitalier universitaire vaudois (CHUV), Rue du Bugnon 46, 1011, Lausanne, Switzerland.

出版信息

Nat Commun. 2020 Mar 10;11(1):1293. doi: 10.1038/s41467-020-14968-9.

Abstract

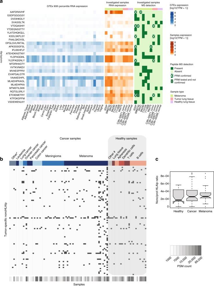
Efforts to precisely identify tumor human leukocyte antigen (HLA) bound peptides capable of mediating T cell-based tumor rejection still face important challenges. Recent studies suggest that non-canonical tumor-specific HLA peptides derived from annotated non-coding regions could elicit anti-tumor immune responses. However, sensitive and accurate mass spectrometry (MS)-based proteogenomics approaches are required to robustly identify these non-canonical peptides. We present an MS-based analytical approach that characterizes the non-canonical tumor HLA peptide repertoire, by incorporating whole exome sequencing, bulk and single-cell transcriptomics, ribosome profiling, and two MS/MS search tools in combination. This approach results in the accurate identification of hundreds of shared and tumor-specific non-canonical HLA peptides, including an immunogenic peptide derived from an open reading frame downstream of the melanoma stem cell marker gene ABCB5. These findings hold great promise for the discovery of previously unknown tumor antigens for cancer immunotherapy.

摘要

目前,人们仍在努力精确鉴定能够介导基于 T 细胞的肿瘤排斥反应的肿瘤人类白细胞抗原 (HLA) 结合肽,但这仍然面临着重要的挑战。最近的研究表明,源自注释非编码区的非经典肿瘤特异性 HLA 肽可引发抗肿瘤免疫反应。然而,需要灵敏和准确的基于质谱 (MS) 的蛋白质组学方法来稳健地鉴定这些非经典肽。我们提出了一种基于 MS 的分析方法,该方法通过整合全外显子测序、批量和单细胞转录组学、核糖体谱分析以及两种 MS/MS 搜索工具相结合,来描述非经典肿瘤 HLA 肽库。该方法可准确鉴定数百种共享和肿瘤特异性的非经典 HLA 肽,包括源自黑色素瘤干细胞标志物基因 ABCB5 下游开放阅读框的免疫原性肽。这些发现为发现以前未知的癌症免疫治疗肿瘤抗原提供了巨大的希望。

https://cdn.ncbi.nlm.nih.gov/pmc/blobs/44b9/7064602/43af9472d77b/41467_2020_14968_Fig1_HTML.jpg

文献AI研究员

20分钟写一篇综述,助力文献阅读效率提升50倍。

立即体验

用中文搜PubMed

大模型驱动的PubMed中文搜索引擎

马上搜索

文档翻译

学术文献翻译模型,支持多种主流文档格式。

立即体验