Suppr超能文献

通过靶向病毒 gD 蛋白和细胞 EGFR/PI3K/Akt 通路,杨梅素抑制单纯疱疹病毒。

Inhibition of herpes simplex virus by myricetin through targeting viral gD protein and cellular EGFR/PI3K/Akt pathway.

机构信息

Key Laboratory of Marine Drugs, Chinese Ministry of Education; School of Medicine and Pharmacy, Ocean University of China, Qingdao, 266003, PR China.

Systems Biology & Medicine Center for Complex Diseases, Affiliated Hospital of Qingdao University, Qingdao, 266003, PR China.

出版信息

Antiviral Res. 2020 May;177:104714. doi: 10.1016/j.antiviral.2020.104714. Epub 2020 Mar 9.

Abstract

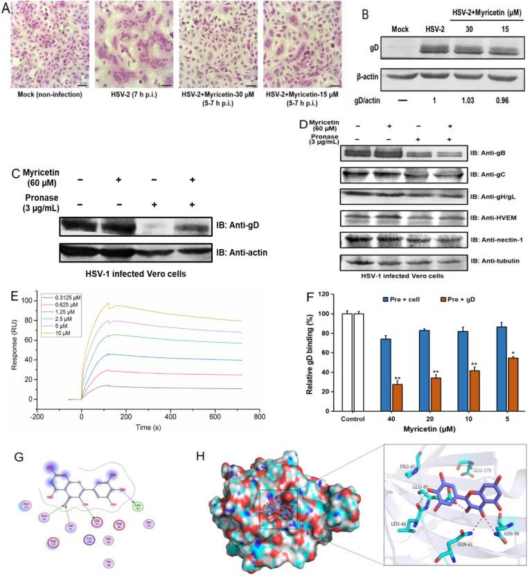
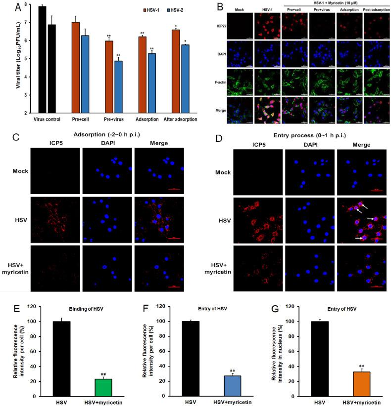
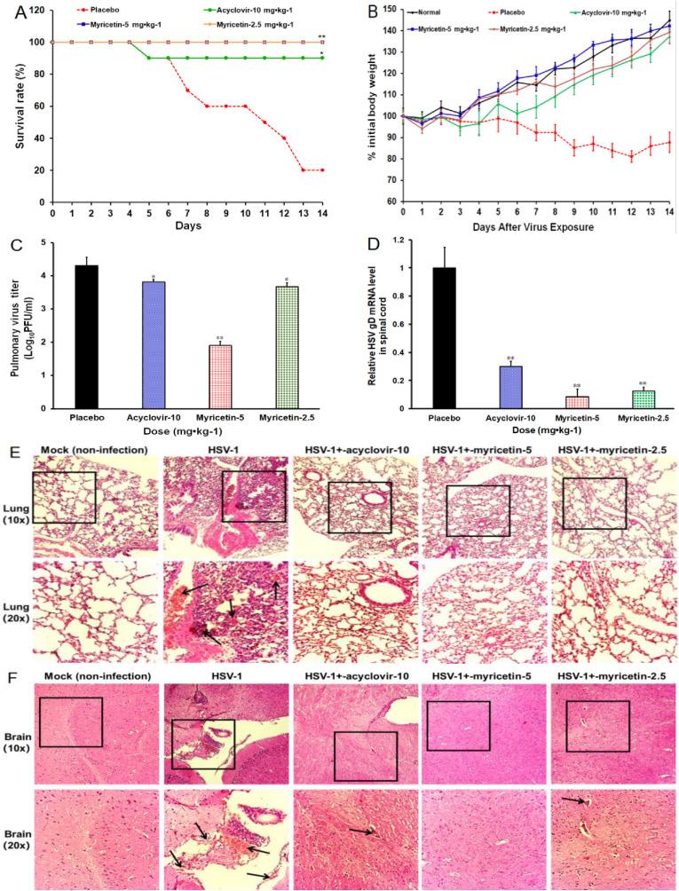
Myricetin, a common dietary flavonoid, was reported to possess many different biological activities such as anti-oxidant, anti-inflammatory, and antiviral effects. In this study, we explored the anti-HSV effects and mechanisms of myricetin both in vitro and in vivo. The results showed that myricetin possessed anti-HSV-1 and HSV-2 activities with very low toxicity, superior to the effects of acyclovir. Myricetin may block HSV infection through direct interaction with virus gD protein to interfere with virus adsorption and membrane fusion, which was different from the nucleoside analogues such as acyclovir. Myricetin also down-regulate the cellular EGFR/PI3K/Akt signaling pathway to further inhibit HSV infection and its subsequent replication. Most importantly, intraperitoneal therapy of myricetin markedly improved mice survival and reduced virus titers in both lungs and spinal cord. Therefore, the natural dietary flavonoid myricetin has potential to be developed into a novel anti-HSV agent targeting both virus gD protein and cellular EGFR/PI3K/Akt pathway.

摘要

杨梅素是一种常见的膳食类黄酮,据报道具有许多不同的生物活性,如抗氧化、抗炎和抗病毒作用。在这项研究中,我们在体外和体内探索了杨梅素的抗单纯疱疹病毒(HSV)作用和机制。结果表明,杨梅素具有抗 HSV-1 和 HSV-2 的活性,且毒性很低,优于阿昔洛韦的作用。杨梅素可能通过与病毒 gD 蛋白直接相互作用来阻断 HSV 感染,从而干扰病毒吸附和膜融合,这与阿昔洛韦等核苷类似物不同。杨梅素还下调细胞表皮生长因子受体(EGFR)/磷脂酰肌醇 3-激酶(PI3K)/蛋白激酶 B(Akt)信号通路,进一步抑制 HSV 感染及其随后的复制。最重要的是,腹腔内给予杨梅素治疗可显著提高小鼠的存活率,并降低肺和脊髓中的病毒滴度。因此,天然膳食类黄酮杨梅素具有开发成为一种新型抗 HSV 药物的潜力,其作用靶点既包括病毒 gD 蛋白,也包括细胞 EGFR/PI3K/Akt 通路。

https://cdn.ncbi.nlm.nih.gov/pmc/blobs/304a/7111628/ab2c38f5dfbc/gr1_lrg.jpg

文献AI研究员

20分钟写一篇综述,助力文献阅读效率提升50倍。

立即体验

用中文搜PubMed

大模型驱动的PubMed中文搜索引擎

马上搜索

文档翻译

学术文献翻译模型,支持多种主流文档格式。

立即体验