Suppr超能文献

新型 HDAC11 抑制剂通过抑制 Sox2 抑制肺腺癌细胞干细胞自我更新并克服耐药性。

Novel HDAC11 inhibitors suppress lung adenocarcinoma stem cell self-renewal and overcome drug resistance by suppressing Sox2.

机构信息

Department of Tumor Biology, H. Lee Moffitt Cancer Center and Research Institute, 12902 Magnolia Drive, Tampa, FL, 33612, USA.

FORMA Therapeutics, 500 Arsenal St, Suite 100, Watertown, MA, 02472, USA.

出版信息

Sci Rep. 2020 Mar 13;10(1):4722. doi: 10.1038/s41598-020-61295-6.

Abstract

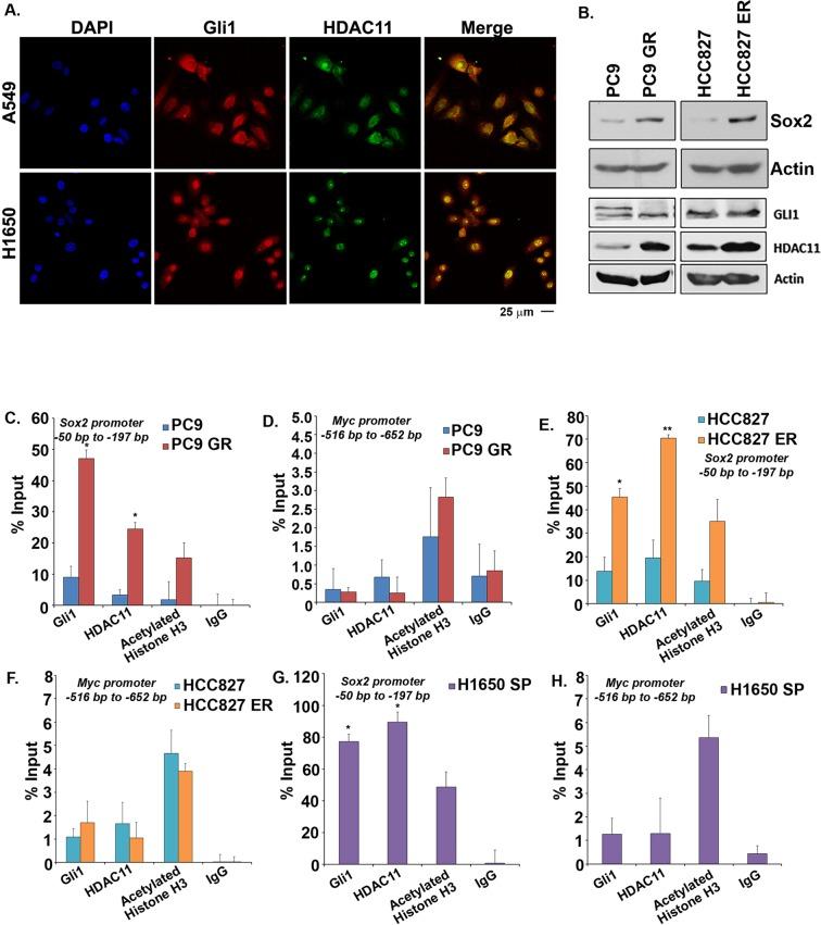
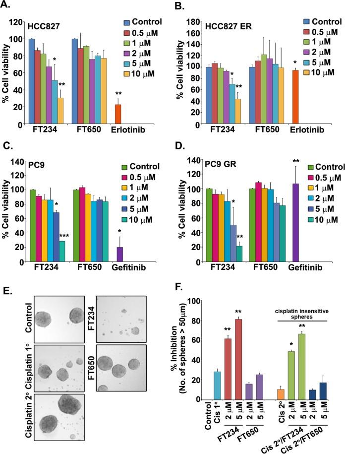
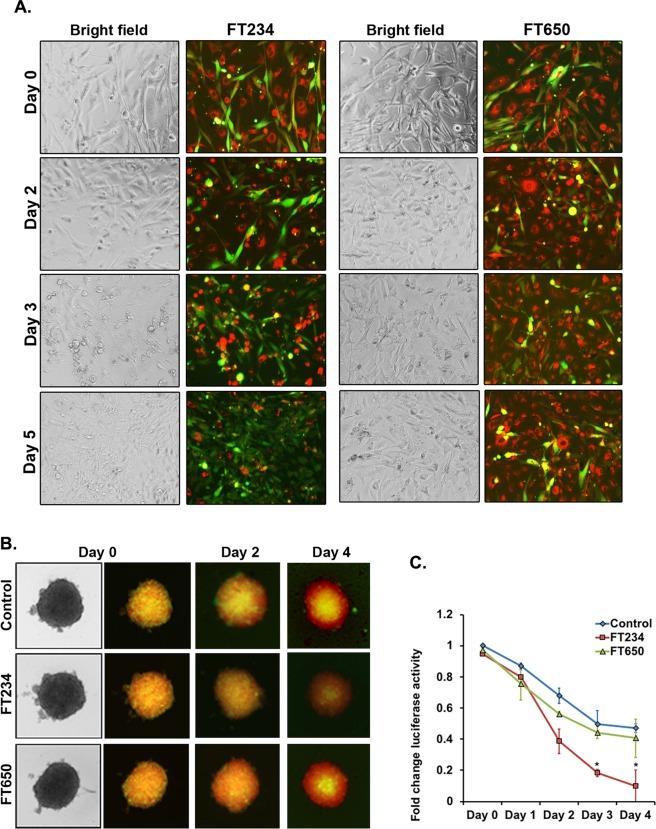
Non-small cell lung cancer (NSCLC) is known to have poor patient outcomes due to development of resistance to chemotherapy agents and the EGFR inhibitors, which results in recurrence of highly aggressive lung tumors. Even with recent success in immunotherapy using the checkpoint inhibitors, additional investigations are essential to identify novel therapeutic strategies for efficacious treatment for NSCLC. Our finding that high levels of histone deacetylase 11 (HDAC11) in human lung tumor tissues correlate with poor patient outcome and that depletion or inhibition of HDAC11 not only significantly reduces self-renewal of cancer stem cells (CSCs) from NSCLC but also decreases Sox2 expression that is essential for maintenance of CSCs, indicates that HDAC11 is a potential target to combat NSCLC. We find that HDAC11 suppresses Sox2 expression through the mediation of Gli1, the Hedgehog pathway transcription factor. In addition, we have used highly selective HDAC11 inhibitors that not only target stemness and adherence independent growth of lung cancer cells but these inhibitors could also efficiently ablate the growth of drug-insensitive stem-like cells as well as therapy resistant lung cancer cells. These inhibitors were found to be efficacious even in presence of cancer associated fibroblasts which have been shown to contribute in therapy resistance. Our study presents a novel role of HDAC11 in lung adenocarcinoma progression and the potential use of highly selective inhibitors of HDAC11 in combating lung cancers.

摘要

非小细胞肺癌(NSCLC)由于对化疗药物和 EGFR 抑制剂的耐药性的发展,导致高度侵袭性肺肿瘤的复发,其患者预后较差。即使最近在免疫疗法中使用检查点抑制剂取得了成功,仍需要进一步研究,以确定针对 NSCLC 的有效治疗的新治疗策略。我们发现,人肺肿瘤组织中组蛋白去乙酰化酶 11(HDAC11)水平较高与患者预后不良相关,而 HDAC11 的耗竭或抑制不仅显著降低了 NSCLC 中癌症干细胞(CSCs)的自我更新,而且还降低了 Sox2 的表达,Sox2 对于维持 CSCs 是必需的,这表明 HDAC11 是对抗 NSCLC 的潜在靶标。我们发现 HDAC11 通过 Hedgehog 通路转录因子 Gli1 介导抑制 Sox2 表达。此外,我们还使用了高度选择性的 HDAC11 抑制剂,这些抑制剂不仅靶向肺癌细胞的干性和非依赖性粘附生长,而且还能有效地消除耐药性干细胞样细胞和治疗抵抗的肺癌细胞的生长。即使在癌症相关成纤维细胞存在的情况下,这些抑制剂也能有效发挥作用,这些成纤维细胞已被证明有助于治疗抵抗。我们的研究揭示了 HDAC11 在肺腺癌进展中的新作用,以及使用高度选择性的 HDAC11 抑制剂来对抗肺癌的潜在用途。

https://cdn.ncbi.nlm.nih.gov/pmc/blobs/6213/7069992/6b72c92268ad/41598_2020_61295_Fig1_HTML.jpg

文献AI研究员

20分钟写一篇综述,助力文献阅读效率提升50倍。

立即体验

用中文搜PubMed

大模型驱动的PubMed中文搜索引擎

马上搜索

文档翻译

学术文献翻译模型,支持多种主流文档格式。

立即体验