Suppr超能文献

多重刺激拉曼散射成像细胞术揭示应激条件下癌细胞中富含脂质的突起。

Multiplex Stimulated Raman Scattering Imaging Cytometry Reveals Lipid-Rich Protrusions in Cancer Cells under Stress Condition.

作者信息

Huang Kai-Chih, Li Junjie, Zhang Chi, Tan Yuying, Cheng Ji-Xin

机构信息

Department of Biomedical Engineering, Boston University, Boston, MA 02215, USA.

Department of Electrical and Computer Engineering, Boston University, Boston, MA 02215, USA.

出版信息

iScience. 2020 Mar 27;23(3):100953. doi: 10.1016/j.isci.2020.100953. Epub 2020 Feb 29.

Abstract

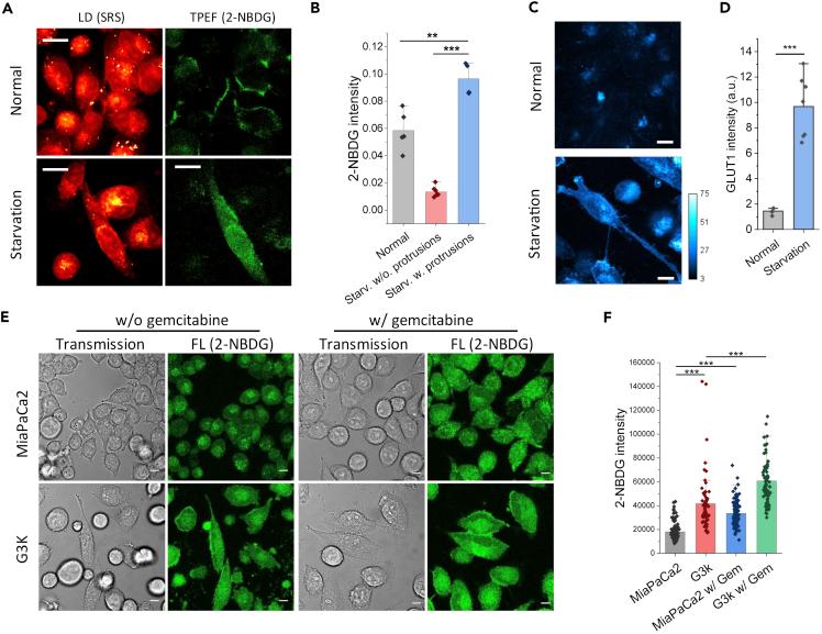
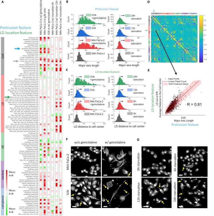
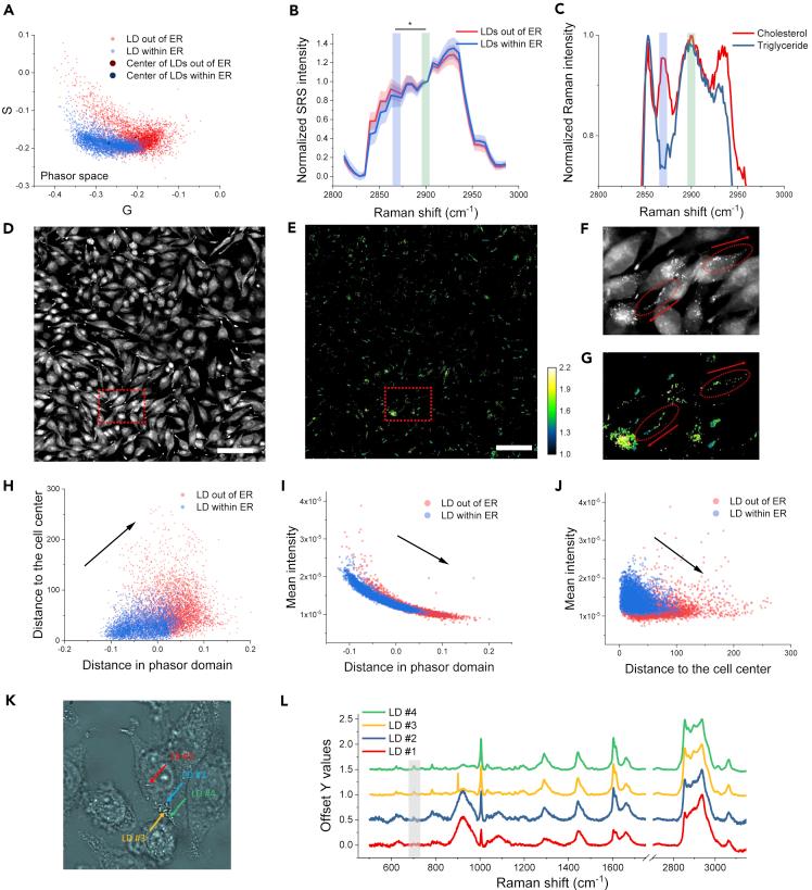
In situ measurement of cellular metabolites is still a challenge in biology. Conventional methods, such as mass spectrometry or fluorescence microscopy, would either destroy the sample or introduce strong perturbations to target molecules. Here, we present multiplex stimulated Raman scattering (SRS) imaging cytometry as a label-free single-cell analysis platform with chemical specificity and high-throughput capabilities. Using SRS imaging cytometry, we studied the metabolic responses of human pancreatic cancer cells under stress by starvation and chemotherapeutic drug treatments. We unveiled protrusions containing lipid droplets as a metabolic marker for stress-resistant cancer cells. Furthermore, by spectroscopic SRS mapping, we unveiled that triglyceride in lipid droplets are used for local energy production through lipolysis, autophagy, and β-oxidation. Our findings demonstrate the potential of targeting lipid metabolism for selective treatment of stress-resistant cancers. Collectively, these results highlight SRS imaging cytometry as a powerful label-free tool for biological discoveries with a high-throughput, high-content capacity.

摘要

细胞代谢物的原位测量在生物学中仍然是一项挑战。传统方法,如质谱分析或荧光显微镜检查,要么会破坏样本,要么会对目标分子引入强烈干扰。在此,我们提出多重受激拉曼散射(SRS)成像细胞术,作为一种具有化学特异性和高通量能力的无标记单细胞分析平台。利用SRS成像细胞术,我们研究了人胰腺癌细胞在饥饿和化疗药物处理应激下的代谢反应。我们发现含有脂滴的突起是抗应激癌细胞的一种代谢标志物。此外,通过光谱SRS映射,我们发现脂滴中的甘油三酯通过脂解、自噬和β氧化用于局部能量产生。我们的研究结果证明了靶向脂质代谢用于选择性治疗抗应激癌症的潜力。总的来说,这些结果突出了SRS成像细胞术作为一种强大的无标记工具,具有高通量、高内涵能力,可用于生物学发现。

https://cdn.ncbi.nlm.nih.gov/pmc/blobs/c71a/7078382/f03082b46627/fx1.jpg

文献AI研究员

20分钟写一篇综述,助力文献阅读效率提升50倍。

立即体验

用中文搜PubMed

大模型驱动的PubMed中文搜索引擎

马上搜索

文档翻译

学术文献翻译模型,支持多种主流文档格式。

立即体验