Suppr超能文献

miR-424通过一种非常规的转录后调控促进牛脂肪生成 。 (原文结尾不完整,翻译只能到此程度)

miR-424 Promotes Bovine Adipogenesis Through an Unconventional Post-Transcriptional Regulation of .

作者信息

Wang Li, Zhang Song, Zhang Wenzhen, Cheng Gong, Khan Rajwali, Junjvlieke Zainaguli, Li Shijun, Zan Linsen

机构信息

College of Animal Science and Technology, Northwest A&F University, Yangling, China.

National Beef Cattle Improvement Center, Northwest A&F University, Yangling, China.

出版信息

Front Genet. 2020 Mar 4;11:145. doi: 10.3389/fgene.2020.00145. eCollection 2020.

Abstract

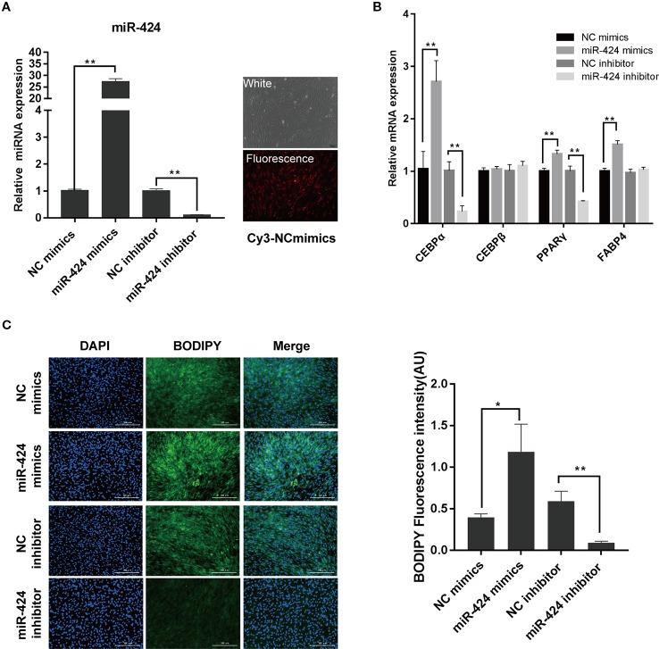
Adipose tissue is the largest energy reservoir and secretory organ in the animal body, and is essential for maintaining normal physiological functions and metabolic balance. MicroRNAs regulate the process of adipogenic differentiation through post-transcriptional regulatory mechanisms. In the present study, miR-424 was upregulated during bovine adipocyte differentiation both and . The overexpression and interference of miR-424 exhibited the positive regulatory role in the differentiation of bovine adipocytes. Furthermore, miR-424 directly binds to the three prime untranslated region (3' UTR) of serine/threonine kinase 11 (, also called ), a master upstream gene in the AMP-activated protein kinase (AMPK) cascade, and up-regulates its expression. Functional studies showed that the knockdown of attenuated the pro-adipogenic effect of miR-424. Post-transcriptional regulation of by miR-424 was mediated potentially in an RNA binding protein (RBP) binding site-dependent manner. In conclusion, our study shows that miR-424 promotes bovine adipogenesis through an unconventional post-transcriptional regulation of , which may serve as a potential target for the regulation of bovine adipogenesis and the improvement of livestock breeding efficiency.

摘要

脂肪组织是动物体内最大的能量储存库和分泌器官,对于维持正常生理功能和代谢平衡至关重要。微小RNA通过转录后调控机制调节脂肪生成分化过程。在本研究中,miR-424在牛脂肪细胞分化过程中均上调。miR-424的过表达和干扰在牛脂肪细胞分化中发挥了正向调控作用。此外,miR-424直接结合丝氨酸/苏氨酸激酶11(也称为)的3'非翻译区(3'UTR),丝氨酸/苏氨酸激酶11是AMP活化蛋白激酶(AMPK)级联反应中的一个主要上游基因,并上调其表达。功能研究表明,敲低可减弱miR-424的促脂肪生成作用。miR-424对的转录后调控可能以RNA结合蛋白(RBP)结合位点依赖的方式介导。总之,我们的研究表明,miR-424通过对的非常规转录后调控促进牛脂肪生成,这可能成为调控牛脂肪生成和提高家畜育种效率的潜在靶点。

https://cdn.ncbi.nlm.nih.gov/pmc/blobs/3593/7064614/34e58178c5e4/fgene-11-00145-g001.jpg

文献AI研究员

20分钟写一篇综述,助力文献阅读效率提升50倍。

立即体验

用中文搜PubMed

大模型驱动的PubMed中文搜索引擎

马上搜索

文档翻译

学术文献翻译模型,支持多种主流文档格式。

立即体验