Suppr超能文献

胚胎中的基因网络转变取决于先驱转录因子和核心组蛋白之间的相互作用。

Gene network transitions in embryos depend upon interactions between a pioneer transcription factor and core histones.

机构信息

Institute for Regenerative Medicine, Department of Cell and Developmental Biology, Perelman School of Medicine, University of Pennsylvania, Philadelphia, PA, USA.

Division of Developmental Biology, Center for Stem Cell & Organoid Medicine, Cincinnati Children's Hospital Medical Center, University of Cincinnati College of Medicine, Cincinnati, OH, USA.

出版信息

Nat Genet. 2020 Apr;52(4):418-427. doi: 10.1038/s41588-020-0591-8. Epub 2020 Mar 16.

Abstract

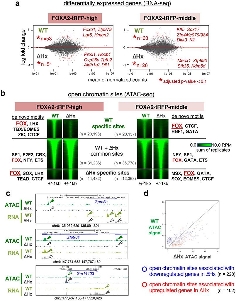
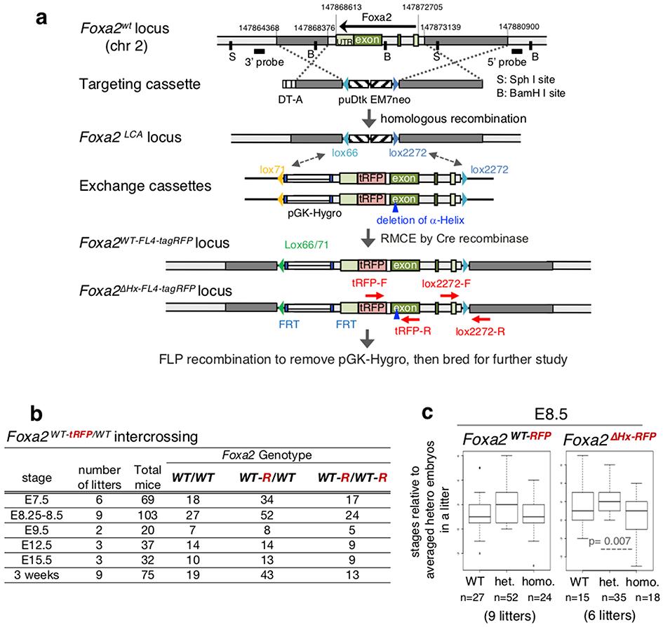
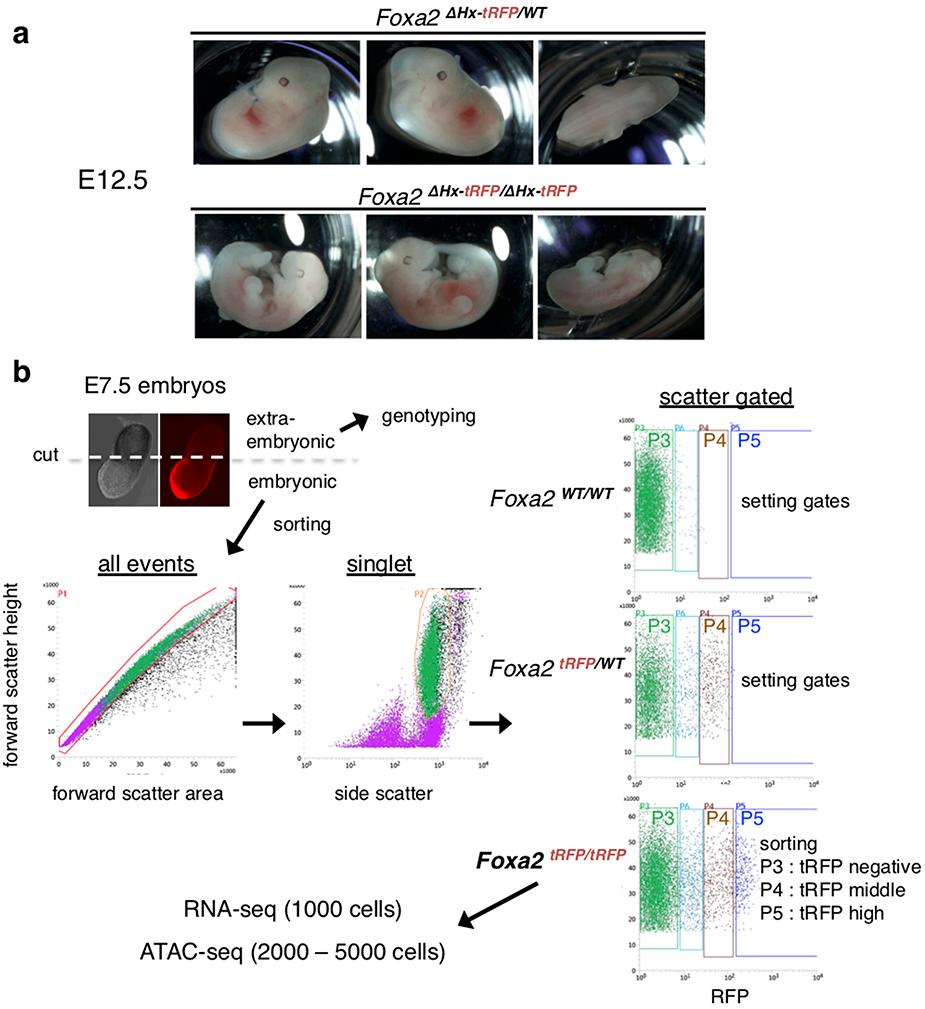
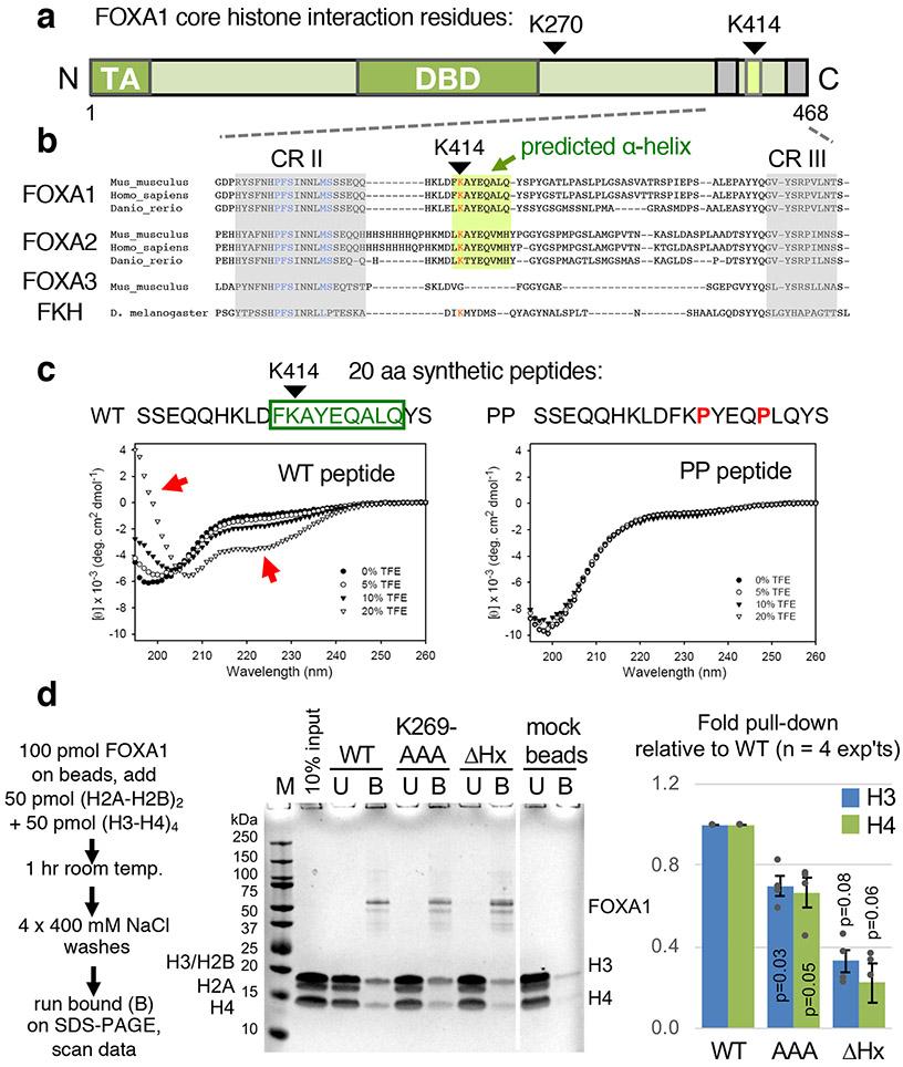
Gene network transitions in embryos and other fate-changing contexts involve combinations of transcription factors. A subset of fate-changing transcription factors act as pioneers; they scan and target nucleosomal DNA and initiate cooperative events that can open the local chromatin. However, a gap has remained in understanding how molecular interactions with the nucleosome contribute to the chromatin-opening phenomenon. Here we identified a short α-helical region, conserved among FOXA pioneer factors, that interacts with core histones and contributes to chromatin opening in vitro. The same domain is involved in chromatin opening in early mouse embryos for normal development. Thus, local opening of chromatin by interactions between pioneer factors and core histones promotes genetic programming.

摘要

胚胎和其他命运转变的情境中的基因网络转变涉及转录因子的组合。一部分改变命运的转录因子作为先驱者;它们扫描并靶向核小体 DNA 并启动协同事件,从而可以打开局部染色质。然而,人们对于与核小体的分子相互作用如何有助于染色质打开现象仍存在认识上的差距。在这里,我们鉴定了 FOXA 先驱因子中保守的短 α-螺旋区域,它与核心组蛋白相互作用,并有助于体外染色质打开。同一结构域也参与了早期小鼠胚胎中的染色质打开,以促进正常发育。因此,先驱因子和核心组蛋白之间的相互作用导致局部染色质打开,从而促进遗传编程。

https://cdn.ncbi.nlm.nih.gov/pmc/blobs/12d8/7901023/04a033cc6c6a/nihms-1562321-f0006.jpg

文献AI研究员

20分钟写一篇综述,助力文献阅读效率提升50倍。

立即体验

用中文搜PubMed

大模型驱动的PubMed中文搜索引擎

马上搜索

文档翻译

学术文献翻译模型,支持多种主流文档格式。

立即体验