Suppr超能文献

蛋白磷酸酶 2A (PP2A)通过调节肌动蛋白影响树突修剪,在果蝇中发挥作用。

PP2A phosphatase is required for dendrite pruning via actin regulation in Drosophila.

机构信息

Institute for Neurobiology, University of Münster, Münster, Germany.

出版信息

EMBO Rep. 2020 May 6;21(5):e48870. doi: 10.15252/embr.201948870. Epub 2020 Mar 24.

Abstract

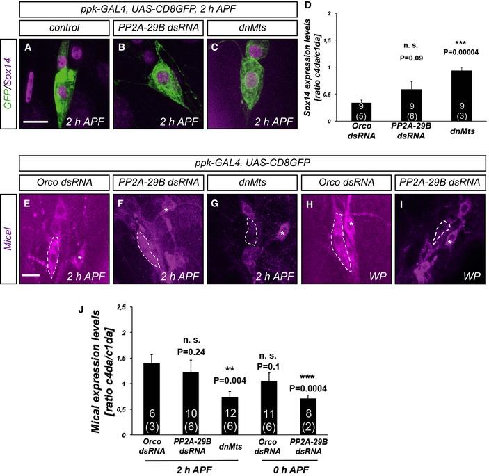
Large-scale pruning, the developmentally regulated degeneration of axons or dendrites, is an important specificity mechanism during neuronal circuit formation. The peripheral sensory class IV dendritic arborization (c4da) neurons of Drosophila larvae specifically prune their dendrites at the onset of metamorphosis in an ecdysone-dependent manner. Dendrite pruning requires local cytoskeleton remodeling, and the actin-severing enzyme Mical is an important ecdysone target. In a screen for pruning factors, we identified the protein phosphatase 2 A (PP2A). PP2A interacts genetically with the actin-severing enzymes Mical and cofilin as well as other actin regulators during pruning. Moreover, Drosophila cofilin undergoes a change in localization at the onset of metamorphosis indicative of a change in actin dynamics. This change is abolished both upon loss of Mical and PP2A. We conclude that PP2A regulates actin dynamics during dendrite pruning.

摘要

大规模修剪是轴突或树突的发育调控性退化,是神经元回路形成过程中的重要特异性机制。果蝇幼虫的外周感觉第四类树突分支(c4da)神经元在变态开始时以蜕皮激素依赖的方式特异性修剪其树突。树突修剪需要局部细胞骨架重塑,肌球蛋白轻链酶(Mical)是蜕皮激素的重要靶标。在修剪因子的筛选中,我们鉴定出蛋白磷酸酶 2A(PP2A)。PP2A 在修剪过程中与肌球蛋白轻链酶(Mical)和肌动蛋白解聚蛋白(cofilin)以及其他肌动蛋白调节剂发生遗传相互作用。此外,果蝇肌动蛋白解聚蛋白在变态开始时的定位发生变化,表明肌动蛋白动力学发生变化。这种变化在 Mical 和 PP2A 缺失时都被消除。我们的结论是,PP2A 调节树突修剪过程中的肌动蛋白动力学。

https://cdn.ncbi.nlm.nih.gov/pmc/blobs/ba13/7202059/1d2300ee4051/EMBR-21-e48870-g002.jpg

文献AI研究员

20分钟写一篇综述,助力文献阅读效率提升50倍。

立即体验

用中文搜PubMed

大模型驱动的PubMed中文搜索引擎

马上搜索

文档翻译

学术文献翻译模型,支持多种主流文档格式。

立即体验