Suppr超能文献

一个 MicroRNA 网络通过 LGALS8 和 MX1 控制人类巨噬细胞的复制。

A MicroRNA Network Controls Replication in Human Macrophages via LGALS8 and MX1.

机构信息

Institute for Lung Research, Universities of Giessen and Marburg Lung Center, Philipps University Marburg, Marburg, Germany.

Computational Molecular Biology, Max Planck Institute for Molecular Genetics, Berlin, Germany.

出版信息

mBio. 2020 Mar 24;11(2):e03155-19. doi: 10.1128/mBio.03155-19.

Abstract

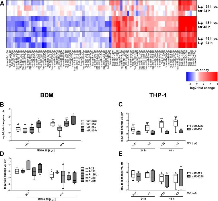
is an important cause of pneumonia. It invades alveolar macrophages and manipulates the immune response by interfering with signaling pathways and gene transcription to support its own replication. MicroRNAs (miRNAs) are critical posttranscriptional regulators of gene expression and are involved in defense against bacterial infections. Several pathogens have been shown to exploit the host miRNA machinery to their advantage. We therefore hypothesize that macrophage miRNAs exert positive or negative control over intracellular replication. We found significant regulation of 85 miRNAs in human macrophages upon infection. Chromatin immunoprecipitation and sequencing revealed concordant changes of histone acetylation at the putative promoters. Interestingly, a trio of miRNAs (miR-125b, miR-221, and miR-579) was found to significantly affect intracellular replication in a cooperative manner. Using proteome-analysis, we pinpointed this effect to a concerted downregulation of galectin-8 (LGALS8), DExD/H-box helicase 58 (DDX58), tumor protein P53 (TP53), and then MX dynamin-like GTPase 1 (MX1) by the three miRNAs. In summary, our results demonstrate a new miRNA-controlled immune network restricting replication in human macrophages. Cases of pneumonia occur worldwide, with potentially fatal outcome. When causing human disease, injects a plethora of virulence factors to reprogram macrophages to circumvent immune defense and create a replication niche. By analyzing -induced changes in miRNA expression and genomewide chromatin modifications in primary human macrophages, we identified a cell-autonomous immune network restricting growth. This network comprises three miRNAs governing expression of the cytosolic RNA receptor DDX58/RIG-I, the tumor suppressor TP53, the antibacterial effector LGALS8, and MX1, which has been described as an antiviral factor. Our findings for the first time link TP53, LGALS8, DDX58, and MX1 in one miRNA-regulated network and integrate them into a functional node in the defense against .

摘要

是肺炎的重要病因。它通过干扰信号通路和基因转录来操纵免疫反应,从而支持自身复制,从而入侵肺泡巨噬细胞。microRNAs(miRNAs)是基因表达的关键转录后调控因子,参与抵抗细菌感染。已经证明几种病原体利用宿主 miRNA 机制来获得优势。因此,我们假设巨噬细胞 miRNAs 对细胞内复制施加正或负控制。我们发现感染后人类巨噬细胞中有 85 个 miRNAs 受到显著调节。染色质免疫沉淀和测序显示假定启动子处组蛋白乙酰化的一致性变化。有趣的是,发现一组三个 miRNAs(miR-125b、miR-221 和 miR-579)以协同方式显著影响细胞内 复制。通过蛋白质组分析,我们发现这一效应是由三个 miRNAs 协同下调半乳糖凝集素 8(LGALS8)、DDX58 盒解旋酶 58(DDX58)、肿瘤蛋白 P53(TP53)和随后的 dynamin 样 GTPase 1(MX1)引起的。总之,我们的结果表明,一种新的 miRNA 控制的免疫网络可限制人类巨噬细胞中的 复制。肺炎病例在全球范围内发生,可能导致致命后果。当导致人类疾病时,会注入大量毒力因子来重新编程巨噬细胞,以规避免疫防御并创造复制小生境。通过分析原发性人巨噬细胞中诱导的 miRNA 表达变化和全基因组染色质修饰,我们确定了一个细胞自主免疫网络,限制了 生长。该网络由三个 miRNA 组成,它们调节细胞质 RNA 受体 DDX58/RIG-I、肿瘤抑制因子 TP53、抗菌效应因子 LGALS8 和已被描述为抗病毒因子的 MX1 的表达。我们的研究结果首次将 TP53、LGALS8、DDX58 和 MX1 联系在一个 miRNA 调节的网络中,并将它们整合到针对 的防御功能节点中。

https://cdn.ncbi.nlm.nih.gov/pmc/blobs/ae8f/7157531/4d27cf5707ee/mBio.03155-19-f0001.jpg

文献AI研究员

20分钟写一篇综述,助力文献阅读效率提升50倍。

立即体验

用中文搜PubMed

大模型驱动的PubMed中文搜索引擎

马上搜索

文档翻译

学术文献翻译模型,支持多种主流文档格式。

立即体验