Suppr超能文献

基于外泌体的超抑制型 IκBα 递送缓解脓毒症相关的器官损伤和死亡率。

Exosome-based delivery of super-repressor IκBα relieves sepsis-associated organ damage and mortality.

机构信息

Department of Bio and Brain Engineering, KAIST, Daejeon 34141, Republic of Korea.

Graduate School of Medical Science and Engineering, KAIST, Daejeon 34141, Republic of Korea.

出版信息

Sci Adv. 2020 Apr 8;6(15):eaaz6980. doi: 10.1126/sciadv.aaz6980. eCollection 2020 Apr.

Abstract

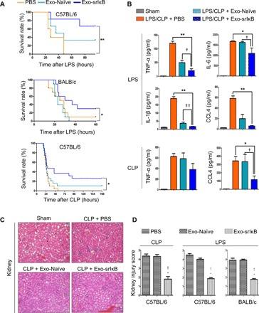
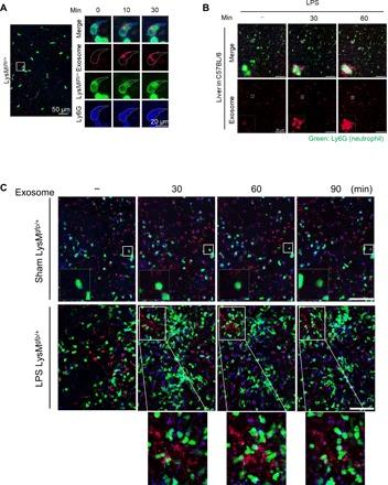
As extracellular vesicles that play an active role in intercellular communication by transferring cellular materials to recipient cells, exosomes offer great potential as a natural therapeutic drug delivery vehicle. The inflammatory responses in various disease models can be attenuated through introduction of super-repressor IκB (srIκB), which is the dominant active form of IκBα and can inhibit translocation of nuclear factor κB into the nucleus. An optogenetically engineered exosome system (EXPLOR) that we previously developed was implemented for loading a large amount of srIκB into exosomes. We showed that intraperitoneal injection of purified srIκB-loaded exosomes (Exo-srIκBs) attenuates mortality and systemic inflammation in septic mouse models. In a biodistribution study, Exo-srIκBs were observed mainly in the neutrophils, and in monocytes to a lesser extent, in the spleens and livers of mice. Moreover, we found that Exo-srIκB alleviates inflammatory responses in monocytic THP-1 cells and human umbilical vein endothelial cells.

摘要

作为在细胞间通讯中发挥积极作用的细胞外囊泡,通过将细胞物质转移到受体细胞,外泌体作为一种天然的治疗性药物递送载体具有巨大的潜力。在各种疾病模型中,通过引入超抑制型 IκB(srIκB)可以减轻炎症反应,srIκB 是 IκBα 的显性活性形式,可抑制核因子 κB 向核内易位。我们之前开发的一种光遗传学工程外泌体系统(EXPLOR)可用于将大量 srIκB 装入外泌体。我们表明,纯化的 srIκB 负载外泌体(Exo-srIκBs)腹腔注射可减轻脓毒症小鼠模型的死亡率和全身炎症。在生物分布研究中,Exo-srIκBs 主要在中性粒细胞中,在单核细胞中较少,在小鼠的脾脏和肝脏中也有观察到。此外,我们发现 Exo-srIκB 可减轻单核细胞 THP-1 细胞和人脐静脉内皮细胞的炎症反应。

https://cdn.ncbi.nlm.nih.gov/pmc/blobs/b40e/7141819/dfce0b36da77/aaz6980-F1.jpg

文献AI研究员

20分钟写一篇综述,助力文献阅读效率提升50倍。

立即体验

用中文搜PubMed

大模型驱动的PubMed中文搜索引擎

马上搜索

文档翻译

学术文献翻译模型,支持多种主流文档格式。

立即体验