Suppr超能文献

DNA 去甲基化是小鸡视网膜再生的驱动力。

DNA demethylation is a driver for chick retina regeneration.

机构信息

Department of Biology and Center for Visual Sciences at Miami University, Miami University , Oxford, OH, USA.

Department of Biology and Center for Stem Cell & Organoid Medicine (CuSTOM), Cincinnati Children's Hospital Medical Center , Cincinnati, OH, USA.

出版信息

Epigenetics. 2020 Sep;15(9):998-1019. doi: 10.1080/15592294.2020.1747742. Epub 2020 Apr 14.

Abstract

UNLABELLED

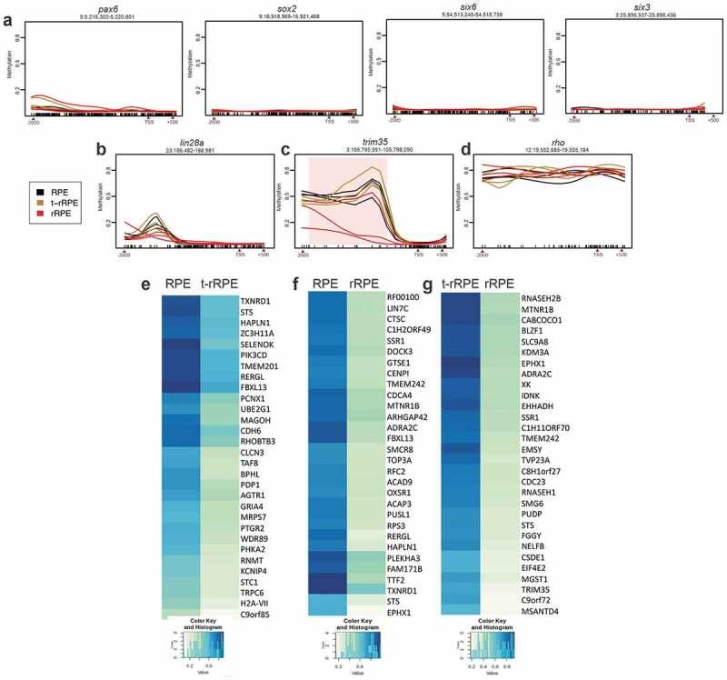
Cellular reprogramming resets the epigenetic landscape to drive shifts in transcriptional programmes and cell identity. The embryonic chick can regenerate a complete neural retina, after retinectomy, via retinal pigment epithelium (RPE) reprogramming in the presence of FGF2. In this study, we systematically analysed the reprogramming competent chick RPE prior to injury, and during different stages of reprogramming. In addition to changes in the expression of genes associated with epigenetic modifications during RPE reprogramming, we observed dynamic changes in histone marks associated with bivalent chromatin (H3K27me3/H3K4me3) and intermediates of the process of DNA demethylation including 5hmC and 5caC. Comprehensive analysis of the methylome by whole-genome bisulphite sequencing (WGBS) confirmed extensive rearrangements of DNA methylation patterns including differentially methylated regions (DMRs) found at promoters of genes associated with chromatin organization and fibroblast growth factor production. We also identified Tet methylcytosine dioxygenase 3 (TET3) as an important factor for DNA demethylation and retina regeneration, capable of reprogramming RPE in the absence of exogenous FGF2. In conclusion, we demonstrate that injury early in RPE reprogramming triggers genome-wide dynamic changes in chromatin, including bivalent chromatin and DNA methylation. In the presence of FGF2, these dynamic modifications are further sustained in the commitment to form a new retina. Our findings reveal active DNA demethylation as an important process that may be applied to remove the epigenetic barriers in order to regenerate retina in mammals.

ABBREVIATIONS

bp: Base pair; DMR: Differentially methylated region; DMC: Differentially methylated cytosines; GFP: Green fluorescent protein; PCR: Polymerase chain reaction. TET: Ten-eleven translocation; RPE: retinal pigment epithelium.

摘要

未标记

细胞重编程重置表观遗传景观,以推动转录程序和细胞身份的转变。在 FGF2 的存在下,鸡的视网膜色素上皮(RPE)在视网膜切除术后可以通过重编程来再生完整的神经视网膜。在这项研究中,我们系统地分析了损伤前和不同重编程阶段的具有重编程能力的鸡 RPE。除了 RPE 重编程过程中与表观遗传修饰相关的基因表达变化外,我们还观察到与双价染色质(H3K27me3/H3K4me3)相关的组蛋白标记以及 DNA 去甲基化过程中的中间产物(5hmC 和 5caC)的动态变化。全基因组亚硫酸氢盐测序(WGBS)的甲基组综合分析证实了 DNA 甲基化模式的广泛重排,包括与染色质组织和成纤维细胞生长因子产生相关的基因启动子处发现的差异甲基化区域(DMRs)。我们还确定了 TET 甲基胞嘧啶双加氧酶 3(TET3)是 DNA 去甲基化和视网膜再生的重要因素,能够在没有外源性 FGF2 的情况下重编程 RPE。总之,我们证明了 RPE 重编程早期的损伤会引发染色质的全基因组动态变化,包括双价染色质和 DNA 甲基化。在 FGF2 的存在下,这些动态修饰在形成新视网膜的承诺中进一步持续。我们的发现揭示了积极的 DNA 去甲基化是一个重要的过程,可能被应用于去除表观遗传障碍,以在哺乳动物中再生视网膜。

缩写词

bp:碱基对;DMR:差异甲基化区域;DMC:差异甲基化胞嘧啶;GFP:绿色荧光蛋白;PCR:聚合酶链反应。TET:十-十一易位;RPE:视网膜色素上皮。

https://cdn.ncbi.nlm.nih.gov/pmc/blobs/1fdf/7518676/e76899657f71/KEPI_A_1747742_F0001_C.jpg

文献AI研究员

20分钟写一篇综述,助力文献阅读效率提升50倍。

立即体验

用中文搜PubMed

大模型驱动的PubMed中文搜索引擎

马上搜索

文档翻译

学术文献翻译模型,支持多种主流文档格式。

立即体验