Suppr超能文献

组蛋白甲基转移酶 SETD1A 与 HIF1α 相互作用,增强糖酵解,促进胃癌的癌症进展。

Histone methyltransferase SETD1A interacts with HIF1α to enhance glycolysis and promote cancer progression in gastric cancer.

机构信息

Department of General Surgery, Shanghai Ninth People's Hospital, Shanghai JiaoTong University School of Medicine, China.

Department of Gynecology and Obstetrics, Shanghai Ninth People's Hospital, Shanghai JiaoTong University School of Medicine, China.

出版信息

Mol Oncol. 2020 Jun;14(6):1397-1409. doi: 10.1002/1878-0261.12689. Epub 2020 Apr 26.

Abstract

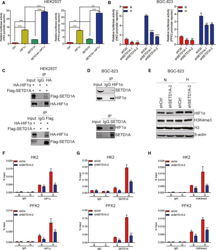
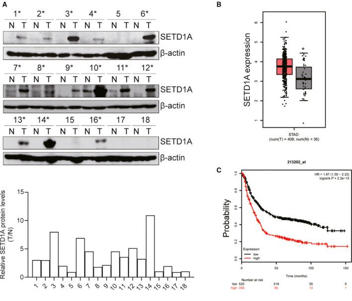
Growing tumors alter their metabolic profiles to support the increased cell proliferation. SETD1A, a histone lysine methyltransferase which specifically methylates H3K4, plays important roles in both normal cell and cancer cell functions. However, the function of SETD1A in gastric cancer (GC) progression and its role in GC metabolic reprogramming are still largely unknown. In the current study, we discovered that the expression of SETD1A was higher in GC tumor specimens compared to surrounding nontumor tissues. Upregulation of SETD1A increased GC cell proliferation, whereas downregulation of SETD1A inhibited GC cell proliferation. Furthermore, knockdown of SETD1A reduced glucose uptake and production of lactate and suppressed glycolysis by decreasing the expression of glycolytic genes, including GLUT1, HK2, PFK2, PKM2, LDHA, and MCT4. Mechanistically, SETD1A interacted with HIF1α to strengthen its transactivation, indicating that SETD1A promotes glycolysis through coactivation of HIF1α. SETD1A and HIF1α were recruited to the promoter of HK2 and PFK2, where SETD1A could methylate H3K4. However, knockdown of SETD1A decreased the methylation of H3K4 on HK2 and PFK2 promoter and reduced HIF1α recruitment necessary to promote transcription of glycolytic genes. Inhibition of HIF1α decelerated SETD1A-enhanced GC cell growth. In additional, there was a linear correlation between SETD1A and several key glycolytic genes in human GC specimens obtained from TCGA dataset. Thus, our results demonstrated that SETD1A interacted with HIF1α to promote glycolysis and accelerate GC progression, implicating that SETD1A may be a potential molecular target for GC treatment.

摘要

不断生长的肿瘤会改变其代谢特征,以支持细胞的增殖。组蛋白赖氨酸甲基转移酶 SETD1A 特异性地甲基化 H3K4,在正常细胞和癌细胞功能中都发挥着重要作用。然而,SETD1A 在胃癌(GC)进展中的功能及其在 GC 代谢重编程中的作用在很大程度上仍然未知。在本研究中,我们发现 SETD1A 在 GC 肿瘤标本中的表达高于周围非肿瘤组织。SETD1A 的上调增加了 GC 细胞的增殖,而 SETD1A 的下调则抑制了 GC 细胞的增殖。此外,SETD1A 的敲低降低了葡萄糖摄取和乳酸的产生,并通过降低糖酵解基因(包括 GLUT1、HK2、PFK2、PKM2、LDHA 和 MCT4)的表达来抑制糖酵解。在机制上,SETD1A 与 HIF1α 相互作用以增强其转录激活,表明 SETD1A 通过共激活 HIF1α 促进糖酵解。SETD1A 和 HIF1α 被募集到 HK2 和 PFK2 的启动子上,在那里 SETD1A 可以甲基化 H3K4。然而,SETD1A 的敲低降低了 HK2 和 PFK2 启动子上 H3K4 的甲基化,并减少了促进糖酵解基因转录所必需的 HIF1α 募集。HIF1α 的抑制减缓了 SETD1A 增强的 GC 细胞生长。此外,在从 TCGA 数据集获得的人类 GC 标本中,SETD1A 与几个关键的糖酵解基因之间存在线性相关性。因此,我们的研究结果表明,SETD1A 与 HIF1α 相互作用促进糖酵解并加速 GC 进展,表明 SETD1A 可能是 GC 治疗的潜在分子靶点。

https://cdn.ncbi.nlm.nih.gov/pmc/blobs/1766/7266269/9ea4a073294a/MOL2-14-1397-g001.jpg

文献AI研究员

20分钟写一篇综述,助力文献阅读效率提升50倍。

立即体验

用中文搜PubMed

大模型驱动的PubMed中文搜索引擎

马上搜索

文档翻译

学术文献翻译模型,支持多种主流文档格式。

立即体验