Suppr超能文献

RNase L 通过诱导蛋白激酶 R 介导的抗病毒应激颗粒来放大干扰素信号。

RNase L Amplifies Interferon Signaling by Inducing Protein Kinase R-Mediated Antiviral Stress Granules.

机构信息

Department of Biological Sciences, University of Toledo, Toledo, Ohio, USA.

Department of Medicine, Division of Infectious Diseases, Columbia University Medical Center, New York, New York, USA.

出版信息

J Virol. 2020 Jun 16;94(13). doi: 10.1128/JVI.00205-20.

Abstract

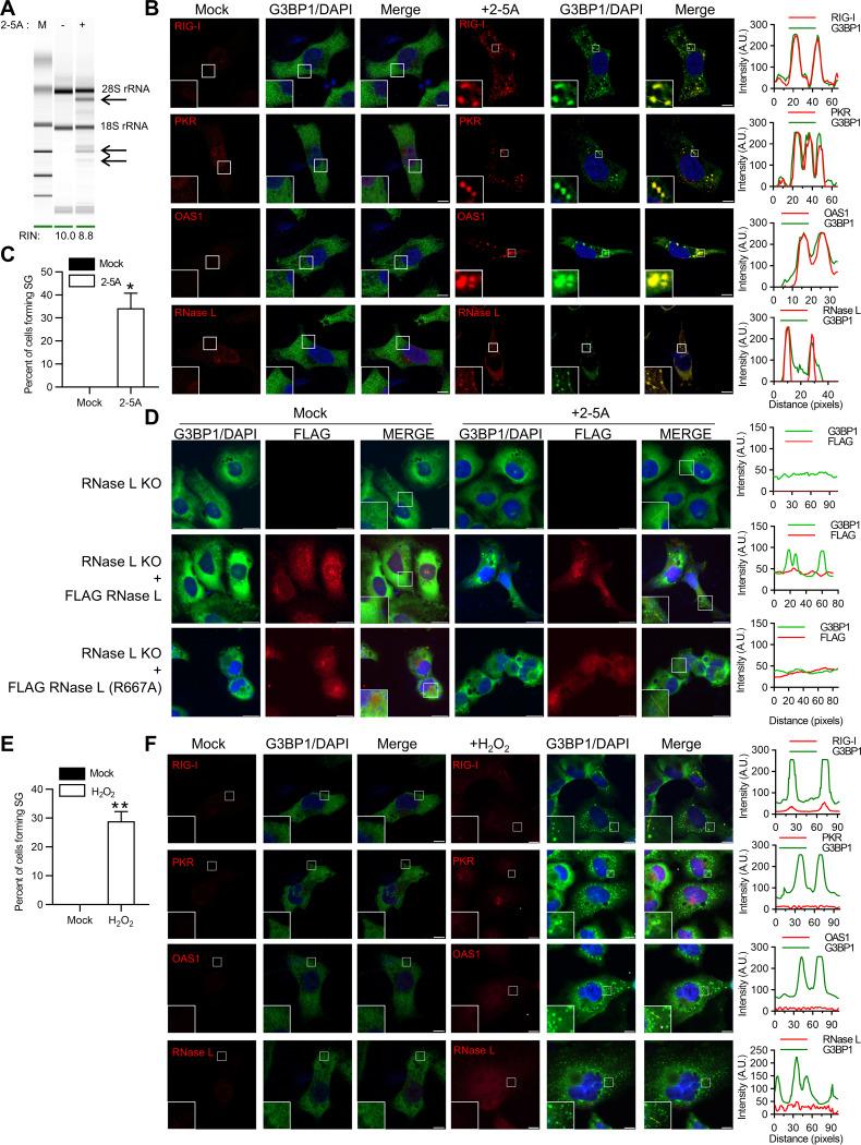
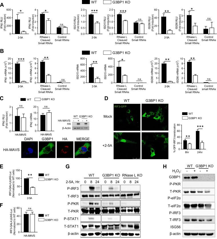
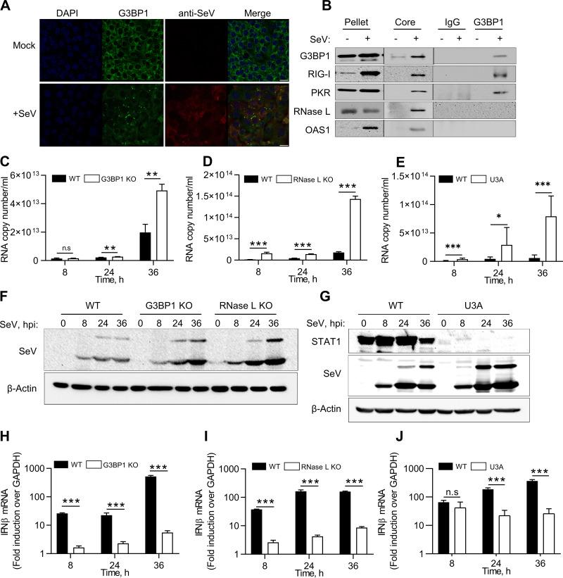
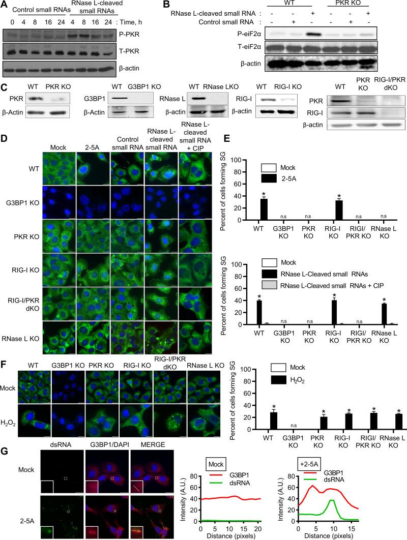
Virus infection leads to activation of the interferon (IFN)-induced endoribonuclease RNase L, which results in degradation of viral and cellular RNAs. Both cellular and viral RNA cleavage products of RNase L bind pattern recognition receptors (PRRs), like retinoic acid-inducible I (Rig-I) and melanoma differentiation-associated protein 5 (MDA5), to further amplify IFN production and antiviral response. Although much is known about the mechanics of ligand binding and PRR activation, how cells coordinate RNA sensing with signaling response and interferon production remains unclear. We show that RNA cleavage products of RNase L activity induce the formation of antiviral stress granules (avSGs) by regulating activation of double-stranded RNA (dsRNA)-dependent protein kinase R (PKR) and recruit the antiviral proteins Rig-I, PKR, OAS, and RNase L to avSGs. Biochemical analysis of purified avSGs showed interaction of a key stress granule protein, G3BP1, with only PKR and Rig-I and not with OAS or RNase L. AvSG assembly during RNase L activation is required for IRF3-mediated IFN production, but not IFN signaling or proinflammatory cytokine induction. Consequently, cells lacking avSG formation or RNase L signaling produced less IFN and showed higher susceptibility during Sendai virus infection, demonstrating the importance of avSGs in RNase L-mediated host defense. We propose a role during viral infection for RNase L-cleaved RNAs in inducing avSGs containing antiviral proteins to provide a platform for efficient interaction of RNA ligands with pattern recognition receptors to enhance IFN production to mount an effective antiviral response. Double-stranded RNAs produced during viral infections serve as pathogen-associated molecular patterns (PAMPs) and bind pattern recognition receptors to stimulate IFN production. RNase L is an IFN-regulated endoribonuclease that is activated in virus-infected cells and cleaves single-stranded viral and cellular RNAs. The RNase L-cleaved dsRNAs signal to Rig-like helicases to amplify IFN production. This study identifies a novel role of antiviral stress granules induced by RNase L as an antiviral signaling hub to coordinate the RNA ligands with cognate receptors to mount an effective host response during viral infections.

摘要

病毒感染导致干扰素(IFN)诱导的内切核糖核酸酶 RNase L 的激活,从而导致病毒和细胞 RNA 的降解。RNase L 的细胞和病毒 RNA 切割产物与模式识别受体(PRRs)结合,如视黄酸诱导 I(Rig-I)和黑色素瘤分化相关蛋白 5(MDA5),以进一步放大 IFN 产生和抗病毒反应。尽管人们对配体结合和 PRR 激活的机制了解很多,但细胞如何协调 RNA 感应与信号转导反应和干扰素产生仍不清楚。我们表明,RNase L 活性的 RNA 切割产物通过调节双链 RNA(dsRNA)依赖性蛋白激酶 R(PKR)的激活来诱导抗病毒应激颗粒(avSG)的形成,并将抗病毒蛋白 Rig-I、PKR、OAS 和 RNase L 募集到 avSG。纯化的 avSG 的生化分析表明,关键应激颗粒蛋白 G3BP1 仅与 PKR 和 Rig-I 相互作用,而不与 OAS 或 RNase L 相互作用。在 RNase L 激活过程中,avSG 组装是 IRF3 介导的 IFN 产生所必需的,但不是 IFN 信号转导或促炎细胞因子诱导所必需的。因此,缺乏 avSG 形成或 RNase L 信号的细胞在仙台病毒感染期间产生较少的 IFN,并且表现出更高的易感性,这表明 avSG 在 RNase L 介导的宿主防御中具有重要作用。我们提出,在病毒感染期间,RNase L 切割的 RNA 在诱导含有抗病毒蛋白的 avSG 中发挥作用,为 RNA 配体与模式识别受体有效相互作用提供平台,以增强 IFN 产生,从而产生有效的抗病毒反应。在病毒感染期间产生的双链 RNA 作为病原体相关分子模式(PAMPs)与模式识别受体结合,刺激 IFN 产生。RNase L 是一种在病毒感染细胞中被激活的 IFN 调节的内切核糖核酸酶,可切割单链病毒和细胞 RNA。RNase L 切割的 dsRNA 信号转导到 Rig 样螺旋酶以放大 IFN 产生。这项研究确定了由 RNase L 诱导的抗病毒应激颗粒的新作用,作为一个抗病毒信号枢纽,协调 RNA 配体与同源受体,在病毒感染期间产生有效的宿主反应。

https://cdn.ncbi.nlm.nih.gov/pmc/blobs/886f/7307175/32f04394cce6/JVI.00205-20-f0001.jpg

文献AI研究员

20分钟写一篇综述,助力文献阅读效率提升50倍。

立即体验

用中文搜PubMed

大模型驱动的PubMed中文搜索引擎

马上搜索

文档翻译

学术文献翻译模型,支持多种主流文档格式。

立即体验