Suppr超能文献

长链非编码 RNA MALAT1 通过下调 microRNA-150-5p 而上调 ICAM-1 表达,从而加重急性呼吸窘迫综合征。

Long non-coding RNA MALAT1 exacerbates acute respiratory distress syndrome by upregulating ICAM-1 expression via microRNA-150-5p downregulation.

机构信息

Department of Respiratory Intensive Care Unit, The First Affiliated Hospital of Zhengzhou University, Zhengzhou 450052, P.R. China.

Department of Anatomy, Nursing College of Zhengzhou University, Zhengzhou 450052, P.R. China.

出版信息

Aging (Albany NY). 2020 Apr 21;12(8):6570-6585. doi: 10.18632/aging.102953.

Abstract

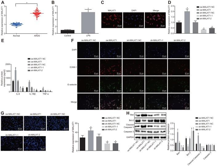
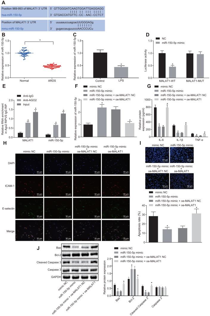
Acute respiratory distress syndrome (ARDS) is a severe form of acute lung injury in which severe inflammatory responses induce cell apoptosis, necrosis, and fibrosis. This study investigated the role of lung adenocarcinoma transcript 1 (MALAT1) in ARDS and the underlying mechanism involved. The expression of MALAT1, microRNA-150-5p (miR-150-5p), and intercellular adhesion molecule-1 (ICAM-1) was determined in ARDS patients and lipopolysaccharide (LPS)-treated human pulmonary microvascular endothelial cells (HPMECs). Next, the interactions among MALAT1, miR-150-5p, and ICAM-1 were explored. Gain- or loss-of-function experiments in HPMECs were employed to determine cell apoptosis and inflammation. Furthermore, a mouse xenograft model of ARDS was established in order to verify the function of MALAT1 . MALAT1 and ICAM-1 were upregulated, while miR-150-5p was downregulated in both ARDS patients and LPS-treated HPMECs. MALAT1 upregulated ICAM-1 expression by competitively binding to miR-150-5p. MALAT1 silencing or miR-150-5p overexpression was shown to suppress HPMEC apoptosis, decrease the expressions of pro-inflammatory cytokines (IL-6, IL-1β and TNF-α) and E-selectin in HPMECs, as well as alleviated lung injury in nude mice. These findings demonstrated that MALAT1 silencing can potentially suppress HPMEC apoptosis and alleviate lung injury in ARDS miR-150-5p-targeted ICAM-1, suggestive of a novel therapeutic target for ARDS.

摘要

急性呼吸窘迫综合征(ARDS)是一种严重的急性肺损伤形式,其中严重的炎症反应诱导细胞凋亡、坏死和纤维化。本研究探讨了肺腺癌转录物 1(MALAT1)在 ARDS 中的作用及其涉及的潜在机制。检测了 ARDS 患者和脂多糖(LPS)处理的人肺微血管内皮细胞(HPMEC)中 MALAT1、微小 RNA-150-5p(miR-150-5p)和细胞间黏附分子-1(ICAM-1)的表达。接下来,探讨了 MALAT1、miR-150-5p 和 ICAM-1 之间的相互作用。在 HPMEC 中进行了增益或失能实验,以确定细胞凋亡和炎症。此外,建立了 ARDS 的小鼠异种移植模型,以验证 MALAT1 的功能。ARDS 患者和 LPS 处理的 HPMEC 中 MALAT1 和 ICAM-1 上调,而 miR-150-5p 下调。MALAT1 通过与 miR-150-5p 竞争结合而上调 ICAM-1 表达。沉默 MALAT1 或过表达 miR-150-5p 可抑制 HPMEC 凋亡,降低 HPMEC 中促炎细胞因子(IL-6、IL-1β 和 TNF-α)和 E-选择素的表达,并减轻裸鼠肺损伤。这些发现表明,沉默 MALAT1 可能抑制 HPMEC 凋亡并减轻 ARDS 中的肺损伤。miR-150-5p 靶向 ICAM-1,提示 ARDS 的一个新的治疗靶点。

https://cdn.ncbi.nlm.nih.gov/pmc/blobs/20ec/7202495/44a7d8343f82/aging-12-102953-g001.jpg

文献AI研究员

20分钟写一篇综述,助力文献阅读效率提升50倍。

立即体验

用中文搜PubMed

大模型驱动的PubMed中文搜索引擎

马上搜索

文档翻译

学术文献翻译模型,支持多种主流文档格式。

立即体验