Suppr超能文献

氯唑沙宗可缓解亨廷顿舞蹈病转基因小鼠模型的共济失调症状。

Ataxic Symptoms in Huntington's Disease Transgenic Mouse Model Are Alleviated by Chlorzoxazone.

作者信息

Egorova Polina A, Gavrilova Aleksandra V, Bezprozvanny Ilya B

机构信息

Laboratory of Molecular Neurodegeneration, Peter the Great St. Petersburg Polytechnic University, St. Petersburg, Russia.

Department of Physiology, University of Texas Southwestern Medical Center, Dallas, TX, United States.

出版信息

Front Neurosci. 2020 Apr 3;14:279. doi: 10.3389/fnins.2020.00279. eCollection 2020.

Abstract

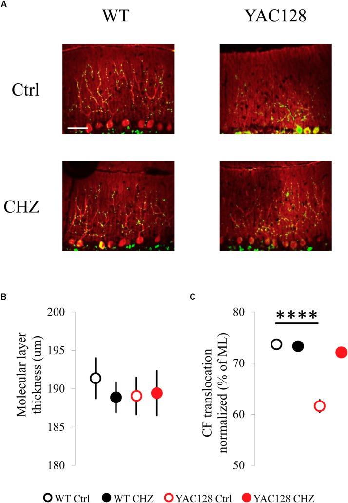
Huntington's disease (HD) is a hereditary neurodegenerative disease caused by a polyglutamine expansion in the huntingtin protein, Striatum atrophy in HD leads to a progressive disturbance of psychiatric, motor, and cognitive function. Recent studies of HD patients revealed that the degeneration of cerebellum is also observed independently from the striatal atrophy during early HD stage and may contribute to the motor impairment and ataxia observed in HD. Cerebellar Purkinje cells (PCs) are responsible for the proper cerebellar pathways functioning and motor control. Recent studies on mouse models of HD have shown that the abnormality of the biochemical functions of PCs are observed in HD, suggesting the contribution of PC dysfunction and death to the impaired movement coordination observed in HD. To investigate ataxic symptoms in HD we performed a series of experiments with the yeast artificial chromosome transgenic mouse model of HD (YAC128). Using extracellular single-unit recording method we found that the portion of the cerebellar PCs with bursting and irregular patterns of spontaneous activity drastically rises in aged YAC128 HD mice when compared with wild type littermates. Previous studies demonstrated that SK channels are responsible for the cerebellar PC pacemaker activity and that positive modulation of SK channel activity exerted beneficial effects in different ataxic mouse models. Here we studied effects of the SK channels modulator chlorzoxazone (CHZ) on the motor behavior of YAC128 HD mice and also on the electrophysiological activity and neuroanatomy of the cerebellar PCs from these mice. We determined that the long-term intraperitoneal injections of CHZ alleviated the progressive impairment in the firing pattern of YAC128 PCs. We also demonstrated that treatment with CHZ rescued age-dependent motor incoordination and improved the cerebellar morphology in YAC128 mice. We propose that abnormal changes in the PC firing patterns might be a one of the possible causes of ataxic symptoms in HD and in other polyglutamine disorders and that the pharmacological activation of SK channels may serve as a potential way to improve the activity of cerebellar PCs and relieve the ataxic phenotype in HD patients.

摘要

亨廷顿舞蹈症(HD)是一种由亨廷顿蛋白中的多聚谷氨酰胺扩增引起的遗传性神经退行性疾病。HD患者的纹状体萎缩会导致精神、运动和认知功能的进行性紊乱。最近对HD患者的研究表明,在HD早期阶段,小脑退化也独立于纹状体萎缩而出现,并且可能导致HD中观察到的运动障碍和共济失调。小脑浦肯野细胞(PCs)负责小脑通路的正常运作和运动控制。最近对HD小鼠模型的研究表明,在HD中观察到PCs生化功能异常,这表明PC功能障碍和死亡导致了HD中观察到的运动协调受损。为了研究HD中的共济失调症状,我们对HD的酵母人工染色体转基因小鼠模型(YAC128)进行了一系列实验。使用细胞外单单位记录方法,我们发现与野生型同窝小鼠相比,老年YAC128 HD小鼠中具有爆发性和不规则自发活动模式的小脑PCs比例大幅上升。先前的研究表明,SK通道负责小脑PC的起搏器活动,并且SK通道活性的正向调节在不同的共济失调小鼠模型中产生了有益效果。在这里,我们研究了SK通道调节剂氯唑沙宗(CHZ)对YAC128 HD小鼠运动行为的影响,以及对这些小鼠小脑PCs的电生理活动和神经解剖学的影响。我们确定长期腹腔注射CHZ减轻了YAC128 PCs放电模式的进行性损伤。我们还证明,用CHZ治疗可挽救年龄依赖性运动不协调,并改善YAC128小鼠的小脑形态。我们提出,PC放电模式的异常变化可能是HD和其他多聚谷氨酰胺疾病中共济失调症状的可能原因之一,并且SK通道的药理学激活可能是改善小脑PCs活性和缓解HD患者共济失调表型的潜在方法。

https://cdn.ncbi.nlm.nih.gov/pmc/blobs/8efc/7147686/c89886efa66e/fnins-14-00279-g001.jpg

文献AI研究员

20分钟写一篇综述,助力文献阅读效率提升50倍。

立即体验

用中文搜PubMed

大模型驱动的PubMed中文搜索引擎

马上搜索

文档翻译

学术文献翻译模型,支持多种主流文档格式。

立即体验