Suppr超能文献

长链非编码 RNA MALAT1 通过 microRNA-17-5p/ABCA1 轴调节 ox-LDL 诱导的巨噬细胞内胆固醇积累。

Long non‑coding RNA MALAT1 regulates cholesterol accumulation in ox‑LDL‑induced macrophages via the microRNA‑17‑5p/ABCA1 axis.

机构信息

Department of Cardiology, The Second Affiliated Hospital of Shenyang Medical College, Shenyang, Liaoning 110002, P.R. China.

Department of Cardiovascular Surgery, The Second Affiliated Hospital of Shenyang Medical College, Shenyang, Liaoning 110002, P.R. China.

出版信息

Mol Med Rep. 2020 Apr;21(4):1761-1770. doi: 10.3892/mmr.2020.10987. Epub 2020 Feb 13.

Abstract

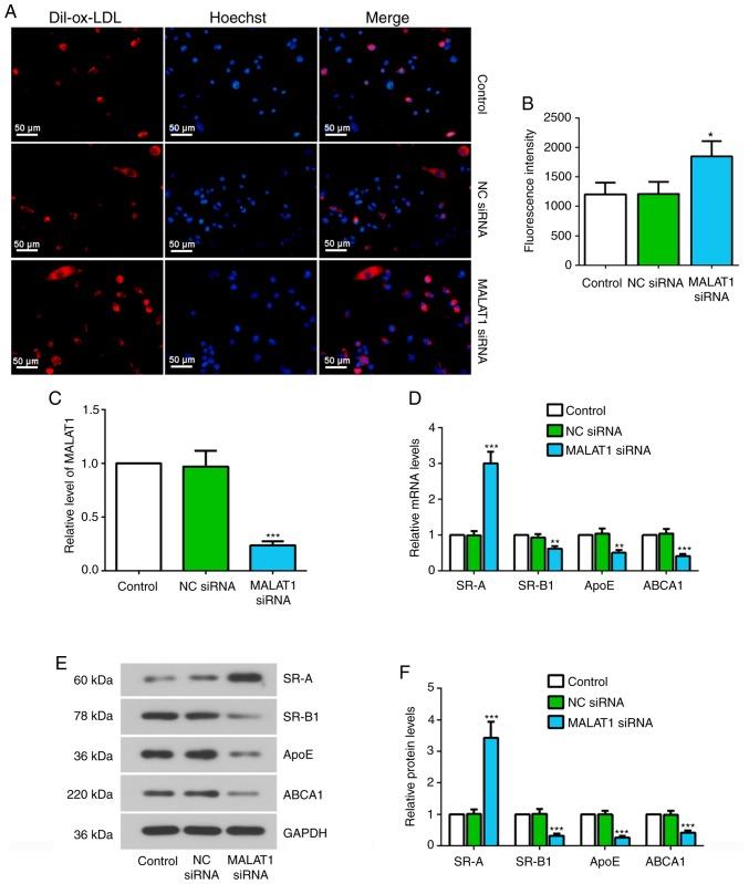
Atherosclerosis (AS), a major cause of cardiovascular disease, has developed into a serious challenge to the health system. The long non‑coding RNA (lncRNA) metastasis associated lung adenocarcinoma transcript 1 (MALAT1) is associated with the pathogenesis of AS. However, whether MALAT1 can affect cholesterol accumulation in macrophages during AS progression, and the potential molecular mechanism involved in this progression have not been elucidated. In the present study, the mRNA expression level of MALAT1 was measured using reverse transcription‑quantitative PCR (RT‑qPCR) and the protein expression level was detected via western blot analysis. Oil Red O staining was used for detecting lipid accumulation in macrophages. Bioinformatics, dual‑luciferase reporter and RT‑qPCR assays were used to investigate the relationship between MALAT1 and the microRNA (miR)‑17‑5p/ATP‑binding cassette transporter A1 (ABCA1) axis. The present results suggested that the MALAT1 expression level was significantly decreased in patients with AS and in oxidized low‑density lipoprotein (ox‑LDL)‑stimulated macrophages. Knockdown of MALAT1 increased ox‑LDL uptake, lipid accumulation and the total cholesterol (T‑CHO) level in ox‑LDL‑induced macrophages. In addition, MALAT1 inhibition significantly decreased the mRNA and protein expression levels of scavenger receptor (SR) class B member 1, apolipoprotein E (ApoE) and ABCA1. However, MALAT1 increased the expression level of SR class A. Subsequently, the present study investigated whether MALAT1 could target miR‑17‑5p to regulate the expression level of ABCA1, which is involved in cholesterol efflux from macrophages. The present results suggested that inhibition of miR‑17‑5p reversed the effects of MALAT1 knockdown on T‑CHO content, and protein expression levels of ApoE and ABCA1 in ox‑LDL‑stimulated macrophages. In summary, knockdown of MALAT1 may promote cholesterol accumulation by regulating the miR‑17‑5p/ABCA1 axis in ox‑LDL‑induced THP‑1 macrophages.

摘要

动脉粥样硬化(AS)是心血管疾病的主要病因,已成为对健康系统的严重挑战。长链非编码 RNA(lncRNA)转移相关肺腺癌转录物 1(MALAT1)与 AS 的发病机制有关。然而,MALAT1 是否会影响 AS 进展过程中巨噬细胞中的胆固醇积累,以及涉及这一进展的潜在分子机制尚未阐明。在本研究中,通过逆转录定量 PCR(RT-qPCR)测量 MALAT1 的 mRNA 表达水平,并通过 Western blot 分析检测其蛋白表达水平。油红 O 染色用于检测巨噬细胞中的脂质积累。生物信息学、双荧光素酶报告和 RT-qPCR 测定用于研究 MALAT1 与 microRNA(miR)-17-5p/ATP 结合盒转运蛋白 A1(ABCA1)轴之间的关系。结果表明,AS 患者和氧化低密度脂蛋白(ox-LDL)刺激的巨噬细胞中 MALAT1 的表达水平显著降低。MALAT1 敲低增加了 ox-LDL 诱导的巨噬细胞中 ox-LDL 的摄取、脂质积累和总胆固醇(T-CHO)水平。此外,MALAT1 抑制显著降低了 ox-LDL 诱导的巨噬细胞中清道夫受体(SR)B 族成员 1、载脂蛋白 E(ApoE)和 ABCA1 的 mRNA 和蛋白表达水平。然而,MALAT1 增加了 SR 类 A 的表达水平。随后,本研究探讨了 MALAT1 是否可以靶向 miR-17-5p 来调节胆固醇从巨噬细胞中流出的关键调节因子 ABCA1 的表达水平。结果表明,抑制 miR-17-5p 逆转了 MALAT1 敲低对 ox-LDL 刺激的巨噬细胞中 T-CHO 含量以及 ApoE 和 ABCA1 蛋白表达水平的影响。综上所述,MALAT1 敲低可能通过调节 ox-LDL 诱导的 THP-1 巨噬细胞中 miR-17-5p/ABCA1 轴来促进胆固醇积累。

https://cdn.ncbi.nlm.nih.gov/pmc/blobs/0d47/7057819/f91f5bfaba2c/MMR-21-04-1761-g00.jpg

文献AI研究员

20分钟写一篇综述,助力文献阅读效率提升50倍。

立即体验

用中文搜PubMed

大模型驱动的PubMed中文搜索引擎

马上搜索

文档翻译

学术文献翻译模型,支持多种主流文档格式。

立即体验