Suppr超能文献

一种临近标记蛋白质组学方法,用于研究乳腺癌细胞中的侵袭伪足分子图谱。

A proximity-labeling proteomic approach to investigate invadopodia molecular landscape in breast cancer cells.

机构信息

Centre de Recherche en Cancérologie de Marseille (CRCM), Aix-Marseille Univ, INSERM, Institut Paoli-Calmettes, CNRS, Marseille, France.

INSERM UMR-S 1193, Univ. Paris-Sud, Université Paris-Saclay, Châtenay-Malabry, France.

出版信息

Sci Rep. 2020 Apr 22;10(1):6787. doi: 10.1038/s41598-020-63926-4.

Abstract

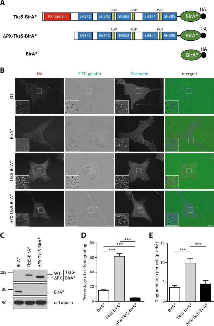
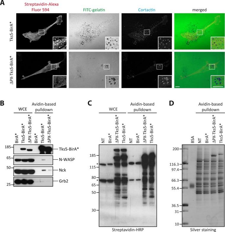
Metastatic progression is the leading cause of mortality in breast cancer. Invasive tumor cells develop invadopodia to travel through basement membranes and the interstitial matrix. Substantial efforts have been made to characterize invadopodia molecular composition. However, their full molecular identity is still missing due to the difficulty in isolating them. To fill this gap, we developed a non-hypothesis driven proteomic approach based on the BioID proximity biotinylation technology, using the invadopodia-specific protein Tks5α fused to the promiscuous biotin ligase BirA* as bait. In invasive breast cancer cells, Tks5α fusion concentrated to invadopodia and selectively biotinylated invadopodia components, in contrast to a fusion which lacked the membrane-targeting PX domain (Tks5β). Biotinylated proteins were isolated by affinity capture and identified by mass spectrometry. We identified known invadopodia components, revealing the pertinence of our strategy. Furthermore, we observed that Tks5 newly identified close neighbors belonged to a biologically relevant network centered on actin cytoskeleton organization. Analysis of Tks5β interactome demonstrated that some partners bound Tks5 before its recruitment to invadopodia. Thus, the present strategy allowed us to identify novel Tks5 partners that were not identified by traditional approaches and could help get a more comprehensive picture of invadopodia molecular landscape.

摘要

转移进展是乳腺癌死亡的主要原因。侵袭性肿瘤细胞通过基底膜和细胞间质形成侵袭伪足以进行迁移。尽管人们已经做出了大量的努力来描述侵袭伪足的分子组成,但由于其分离的难度,它们的完整分子特征仍然缺失。为了填补这一空白,我们使用了一种非假设驱动的蛋白质组学方法,该方法基于 BioID 邻近生物素化技术,使用与随意性生物素连接酶 BirA*融合的侵袭伪足特异性蛋白 Tks5α作为诱饵。在侵袭性乳腺癌细胞中,Tks5α 融合蛋白集中在侵袭伪足处,并选择性地对侵袭伪足成分进行生物素化,而缺乏膜靶向 PX 结构域(Tks5β)的融合蛋白则不会。通过亲和捕获分离生物素化蛋白,并通过质谱鉴定。我们鉴定出了已知的侵袭伪足成分,证明了我们策略的正确性。此外,我们还观察到,Tks5 新鉴定的近邻属于一个以肌动蛋白细胞骨架组织为中心的生物学上相关的网络。对 Tks5β 相互作用组的分析表明,一些与 Tks5 结合的蛋白在其被招募到侵袭伪足之前就已经与 Tks5 结合。因此,本研究策略使我们能够鉴定出一些通过传统方法无法鉴定的新的 Tks5 相互作用蛋白,从而有助于更全面地了解侵袭伪足的分子特征。

https://cdn.ncbi.nlm.nih.gov/pmc/blobs/3799/7176661/a42acddce95e/41598_2020_63926_Fig1_HTML.jpg

文献AI研究员

20分钟写一篇综述,助力文献阅读效率提升50倍。

立即体验

用中文搜PubMed

大模型驱动的PubMed中文搜索引擎

马上搜索

文档翻译

学术文献翻译模型,支持多种主流文档格式。

立即体验