Suppr超能文献

SOX2通过上调FSCN1和HBEGF的表达促进乳腺癌脑转移。

SOX2 Promotes Brain Metastasis of Breast Cancer by Upregulating the Expression of FSCN1 and HBEGF.

作者信息

Xiao Weikai, Zheng Shaoquan, Xie Xinhua, Li Xing, Zhang Lijuan, Yang Anli, Wang Jian, Tang Hailin, Xie Xiaoming

机构信息

Sun Yat-sen University Cancer Center, State Key Laboratory of Oncology in South China, Collaborative Innovation Center for Cancer Medicine, 651 East Dongfeng Road, Guangzhou 510060, People's Republic of China.

Department of Breast Cancer, Cancer Center, Guangdong Provincial People's Hospital, Guangdong Academy of Medical Sciences, Guangzhou, People's Republic of China.

出版信息

Mol Ther Oncolytics. 2020 Mar 13;17:118-129. doi: 10.1016/j.omto.2020.03.001. eCollection 2020 Jun 26.

Abstract

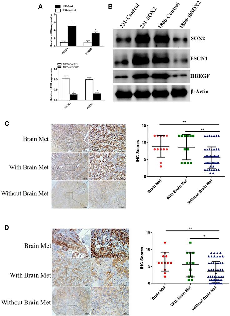
The prognosis of breast cancer brain metastasis (BCBM) is extremely poor due to its resistance to conventional therapy. Elucidation of the molecular mechanisms of BCBM could contribute to the development of new therapeutic targets. In this study, we isolated RNA samples from primary breast cancer or BCBM, and then performed mRNA profiling. We determined that SOX2 is associated with the occurrence of BCBM and could be a predictor of BCBM. High levels of SOX2 were significantly associated with decreasing BCBM-free survival in patients. Overexpression of SOX2 in breast cancer cells enhanced cancer cell adhesion to brain microvascular endothelial cells, transendothelial migration, and blood-brain barrier (BBB) migration, whereas silencing SOX2 inhibited these events. SOX2 can increase cancer cell migration and BBB permeability by upregulating FSCN1 and HBEGF, thereby promoting BBB migration of breast cancer cells. Moreover, high levels of FSCN1 and HBEGF were significantly associated with reducing BCBM-free survival in breast cancer patients. Further study indicated that SOX2 mediates the expression of HBEGF and FSCN1 by activating AKT and β-catenin signaling pathways. Additionally, experiments showed that SOX2 promotes the development of BCBM. This study demonstrated that SOX2 promotes BCBM by upregulating the expression of FSCN1 and HBEGF.

摘要

由于对传统疗法具有抗性,乳腺癌脑转移(BCBM)的预后极差。阐明BCBM的分子机制有助于开发新的治疗靶点。在本研究中,我们从原发性乳腺癌或BCBM中分离RNA样本,然后进行mRNA谱分析。我们确定SOX2与BCBM的发生相关,并且可能是BCBM的一个预测指标。SOX2的高表达与患者无BCBM生存期的缩短显著相关。在乳腺癌细胞中过表达SOX2可增强癌细胞与脑微血管内皮细胞的粘附、跨内皮迁移以及血脑屏障(BBB)迁移,而沉默SOX2则抑制这些事件。SOX2可通过上调FSCN1和HBEGF来增加癌细胞迁移和BBB通透性,从而促进乳腺癌细胞的BBB迁移。此外,FSCN1和HBEGF的高表达与乳腺癌患者无BCBM生存期的缩短显著相关。进一步研究表明,SOX2通过激活AKT和β - 连环蛋白信号通路来介导HBEGF和FSCN1的表达。此外,实验表明SOX2促进BCBM的发展。本研究证明SOX2通过上调FSCN1和HBEGF的表达来促进BCBM。

https://cdn.ncbi.nlm.nih.gov/pmc/blobs/148d/7163054/753650aeb1d5/fx1.jpg

文献AI研究员

20分钟写一篇综述,助力文献阅读效率提升50倍。

立即体验

用中文搜PubMed

大模型驱动的PubMed中文搜索引擎

马上搜索

文档翻译

学术文献翻译模型,支持多种主流文档格式。

立即体验