Suppr超能文献

一种新型轻度脊髓性肌萎缩症小鼠模型中存在性别差异的运动传递缺陷。

Motor transmission defects with sex differences in a new mouse model of mild spinal muscular atrophy.

机构信息

Regenerative Medicine Program, Ottawa Hospital Research Institute, 501 Smyth Road, Ottawa, Ontario K1H 8L6, Canada; Department of Cellular and Molecular Medicine, University of Ottawa, Ottawa, Ontario K1H 8M5, Canada; Centre for Neuromuscular Disease, University of Ottawa, Ottawa, Ontario K1H 8M5, Canada.

Regenerative Medicine Program, Ottawa Hospital Research Institute, 501 Smyth Road, Ottawa, Ontario K1H 8L6, Canada.

出版信息

EBioMedicine. 2020 May;55:102750. doi: 10.1016/j.ebiom.2020.102750. Epub 2020 Apr 24.

Abstract

BACKGROUND

Mouse models of mild spinal muscular atrophy (SMA) have been extremely challenging to generate. This paucity of model systems has limited our understanding of pathophysiological events in milder forms of the disease and of the effect of SMN depletion during aging.

METHODS

A mild mouse model of SMA, termed Smn;SMN2, was generated by crossing Smn;SMN2 and Smn mice. This new model was characterized using behavioral testing, histology, western blot, muscle-nerve electrophysiology as well as ultrasonography to study classical SMA features and extra-neuronal involvement.

FINDINGS

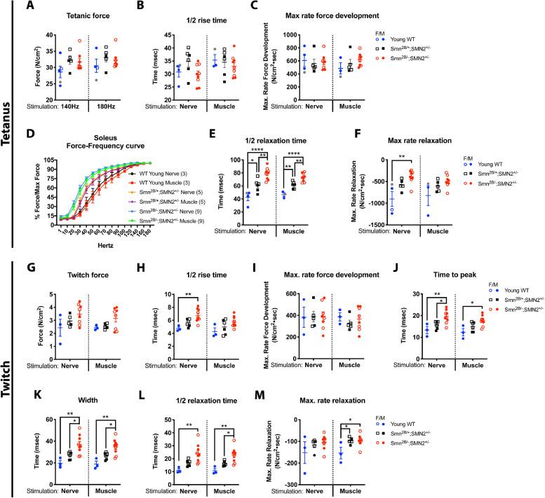
Smn;SMN2 mice have normal survival, mild but sustained motor weakness, denervation and neuronal/neuromuscular junction (NMJ) transmission defects, and neurogenic muscle atrophy that are more prominent in male mice. Increased centrally located nuclei, intrinsic contractile and relaxation muscle defects were also identified in both female and male mice, with some male predominance. There was an absence of extra-neuronal pathology.

INTERPRETATION

The Smn;SMN2 mouse provides a model of mild SMA, displaying some hallmark features including reduced weight, sustained motor weakness, electrophysiological transmission deficit, NMJ defects, and muscle atrophy. Early and prominent increase central nucleation and intrinsic electrophysiological deficits demonstrate the potential role played by muscle in SMA disease. The use of this model will allow for the understanding of the most susceptible pathogenic molecular changes in motor neurons and muscles, investigation of the effects of SMN depletion in aging, sex differences and most importantly will provide guidance for the currently aging SMA patients treated with the recently approved genetic therapies.

FUNDING

This work was supported by Cure SMA/Families of SMA Canada (grant numbers KOT-1819 and KOT-2021); Muscular Dystrophy Association (USA) (grant number 575466); and Canadian Institutes of Health Research (CIHR) (grant number PJT-156379).

摘要

背景

轻度脊髓性肌萎缩症(SMA)的小鼠模型极难生成。这种模型系统的缺乏限制了我们对更轻微形式疾病的病理生理事件的理解,以及对衰老过程中 SMN 耗竭的影响的理解。

方法

通过将 Smn;SMN2 和 Smn 小鼠进行杂交,生成了一种称为 Smn;SMN2 的轻度 SMA 小鼠模型。使用行为测试、组织学、western blot、肌肉-神经电生理学以及超声检查来研究经典 SMA 特征和神经元外受累,对这种新模型进行了特征描述。

发现

Smn;SMN2 小鼠具有正常的存活率,表现出轻微但持续的运动无力、去神经支配和神经元/神经肌肉接头(NMJ)传递缺陷,以及雄性小鼠中更为明显的神经源性肌肉萎缩。还在雌性和雄性小鼠中发现了更多的中央核定位、内在收缩和放松肌肉缺陷,并且在一些雄性中更为明显。没有神经元外病理学。

解释

Smn;SMN2 小鼠提供了一种轻度 SMA 模型,表现出一些标志性特征,包括体重减轻、持续的运动无力、电生理传递缺陷、NMJ 缺陷和肌肉萎缩。早期和明显增加的中央核定位和内在电生理缺陷表明肌肉在 SMA 疾病中的潜在作用。该模型的使用将允许理解运动神经元和肌肉中最易受致病分子变化影响的情况,研究 SMN 耗竭在衰老中的作用、性别差异,最重要的是,为最近批准的用于治疗 SMA 的基因治疗的目前正在衰老的 SMA 患者提供指导。

资金

这项工作得到了 SMA 治疗基金会/加拿大 SMA 家庭(KOT-1819 和 KOT-2021 号赠款);美国肌肉萎缩症协会(575466 号赠款);和加拿大卫生研究院(CIHR)(PJT-156379 号赠款)的支持。

https://cdn.ncbi.nlm.nih.gov/pmc/blobs/35e7/7184161/dc33efcb4ebd/gr1.jpg

文献AI研究员

20分钟写一篇综述,助力文献阅读效率提升50倍。

立即体验

用中文搜PubMed

大模型驱动的PubMed中文搜索引擎

马上搜索

文档翻译

学术文献翻译模型,支持多种主流文档格式。

立即体验