Suppr超能文献

克服缺氧诱导的 NK 细胞功能抑制。

Overcoming hypoxia-induced functional suppression of NK cells.

机构信息

Laboratory of Tumor Immunology and Biology, Center for Cancer Research, National Cancer Institute, Bethesda, Maryland, USA.

NantOmics, Culver City, California, USA.

出版信息

J Immunother Cancer. 2020 Apr;8(1). doi: 10.1136/jitc-2019-000246.

Abstract

BACKGROUND

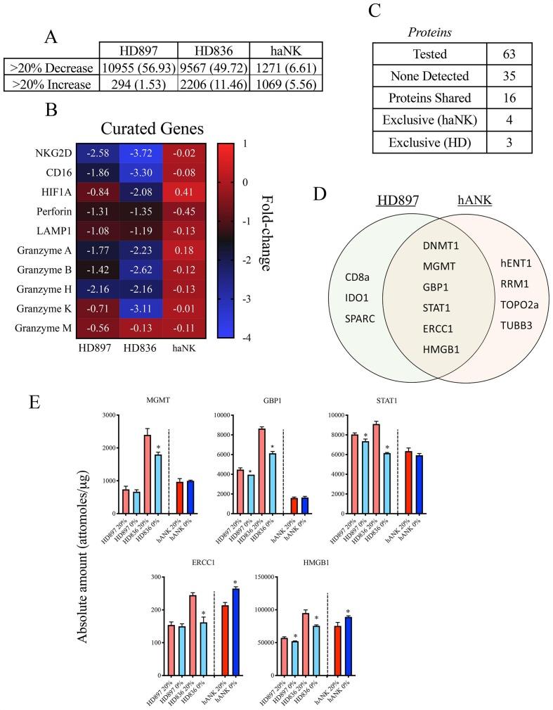
Natural killer (NK) cells are immune cells capable of killing virally infected cells and tumor cells without the need for antigen stimulation. Tumors, however, can create a suppressive microenvironment that decreases NK function. A feature of many tumors is hypoxia (low oxygen perfusion), which has been previously shown to decrease NK function. A high affinity NK (haNK) cell has been engineered to express a high affinity CD16 receptor as well as internal interleukin (IL)-2 for increased antibody-dependent cellular cytotoxicity (ADCC) and activation, respectively. We sought to investigate the tolerance of NK cells versus haNK cells to hypoxia.

METHODS

We exposed healthy donor (HD) NK and X-irradiated haNK cells to normoxia (20% oxygen) as well as hypoxia (0% oxygen) and investigated their ability to kill prostate, breast and lung tumor cell lines after 5 hours. We also used monoclonal antibodies cetuximab (anti-EGFR) or avelumab (antiprogrammed death-ligand 1) to investigate the effects of hypoxia on NK ADCC. Genomic and proteomic analyzes were done to determine the effect of hypoxia on the expression of factors important to NK cell function.

RESULTS

While HD NK cell cytolytic abilities were markedly and significantly impaired under hypoxic conditions, haNK cells maintained killing capacity under hypoxic conditions. NK killing, serial killing and ADCC were maintained under hypoxia in haNK cells. IL-2 has been previously implicated in serial killing and perforin regeneration and thus the endogenous IL-2 produced by haNK cells is likely a driver of the maintained killing capacity of haNK cells under hypoxic conditions. Activation of signal transducer and activator of transcription 3 (STAT3) is not seen in haNKs under hypoxia but is significant in HD NK cells. Pharmaceutical activation of STAT3 in haNKs led to reduced killing, implicating active STAT3 in reduced NK cell function.

CONCLUSIONS

In contrast to HD NK cells, haNK cells are resistant to acute hypoxia. The potent cytolytic function of haNK cells was maintained in an environment comparable to what would be encountered in a tumor. The data presented here provide an additional mechanism of action for haNK cells that are currently being evaluated in clinical trials for several tumor types.

摘要

背景

自然杀伤 (NK) 细胞是能够在无需抗原刺激的情况下杀死病毒感染细胞和肿瘤细胞的免疫细胞。然而,肿瘤可以创造一个抑制性的微环境,从而降低 NK 功能。许多肿瘤的一个特征是缺氧(低氧灌注),先前的研究表明缺氧会降低 NK 功能。高亲和力 NK (haNK) 细胞已被设计为表达高亲和力 CD16 受体和内部白细胞介素 (IL)-2,分别用于增加抗体依赖性细胞毒性 (ADCC) 和激活。我们试图研究 NK 细胞与 haNK 细胞对缺氧的耐受性。

方法

我们将健康供体 (HD) NK 和 X 射线照射的 haNK 细胞暴露于常氧 (20%氧气) 和缺氧 (0%氧气) 环境中,并在 5 小时后研究它们杀死前列腺、乳腺和肺肿瘤细胞系的能力。我们还使用单克隆抗体西妥昔单抗 (抗 EGFR) 或avelumab (抗程序性死亡配体 1) 来研究缺氧对 NK ADCC 的影响。进行基因组和蛋白质组分析以确定缺氧对 NK 细胞功能重要因子表达的影响。

结果

虽然 HD NK 细胞的细胞毒性能力在缺氧条件下明显且显著受损,但 haNK 细胞在缺氧条件下仍保持杀伤能力。在 haNK 细胞中,NK 杀伤、连续杀伤和 ADCC 在缺氧条件下得以维持。IL-2 先前被认为与连续杀伤和穿孔素再生有关,因此 haNK 细胞产生的内源性 IL-2 可能是 haNK 细胞在缺氧条件下保持杀伤能力的驱动因素。缺氧下 haNK 细胞中未观察到信号转导和转录激活因子 3 (STAT3) 的激活,但在 HD NK 细胞中却很明显。STAT3 的药物激活导致 haNK 细胞杀伤减少,表明活性 STAT3 导致 NK 细胞功能降低。

结论

与 HD NK 细胞相比,haNK 细胞对急性缺氧具有抗性。haNK 细胞的强大细胞毒性功能在类似于肿瘤中遇到的环境中得以维持。这里提出的数据为正在临床试验中评估用于几种肿瘤类型的 haNK 细胞提供了另一种作用机制。

https://cdn.ncbi.nlm.nih.gov/pmc/blobs/b590/7213912/9c03a954f0ec/jitc-2019-000246f01.jpg

文献AI研究员

20分钟写一篇综述,助力文献阅读效率提升50倍。

立即体验

用中文搜PubMed

大模型驱动的PubMed中文搜索引擎

马上搜索

文档翻译

学术文献翻译模型,支持多种主流文档格式。

立即体验