Suppr超能文献

吉西他滨耐药胰腺癌细胞中激活的miRNA-mRNA网络与记忆性CD4 T细胞的改变有关。

Activating miRNA-mRNA network in gemcitabine-resistant pancreatic cancer cell associates with alteration of memory CD4 T cells.

作者信息

Gu Jianyou, Zhang Junfeng, Huang Wenjie, Tao Tian, Huang Yaohuan, Yang Ludi, Yang Jiali, Fan Yingfang, Wang Huaizhi

机构信息

Department of Hepatobiliary Surgery, Zhujiang Hospital, Southern Medical University, Guangzhou 510280, China.

Institute of Hepatopancreatobiliary Surgery, Southwest Hospital, Army Medical University (Third Military Medical University), Chongqing 400038, China.

出版信息

Ann Transl Med. 2020 Mar;8(6):279. doi: 10.21037/atm.2020.03.53.

Abstract

BACKGROUND

To identify key microRNAs (miRNAs) and their target mRNAs related to gemcitabine-resistant pancreatic cancer (PC) and investigate the association between gemcitabine-resistant-related miRNAs and mRNAs and immune infiltration.

METHODS

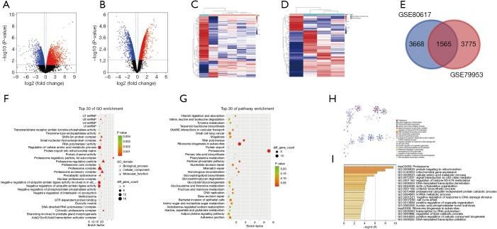
Expression profiles of miRNAs and mRNAs were obtained from the Gene Expression Omnibus (GEO) database. The differentially expressed miRNAs and mRNAs (referred to as "DEmiRNAs" and "DEmRNAs", respectively) were distinguished between gemcitabine-resistant PC cells and its parental cells. The DEmRNAs targeted by the DEmiRNAs were retrieved using miRDB, microT, and Targetscan. Furthermore, GO and KEGG pathway enrichment analysis and GSEA were performed. The Kaplan-Meier plotter was used to analyze the prognosis of key DEmiRNAs and DEmRNAs on PC patients. The relationship between the key DEmRNAs and tumor-infiltrating immune cells in PC was investigated using CIBERSORT method using the LM22 signature as reference. Key infiltrating immune cells were further analyzed for the associations with prognosis of TCGA PAAD patients.

RESULTS

Four DEmiRNAs, including hsa-miR-3178, hsa-miR-485-3p, hsa-miR-574-5p, and hsa-miR-584-5p, were identified to target seven DEmRNAs, including MSI2, TEAD1, GNPDA1, RND3, PRKACB, TRIM68, and YKT6, individually, in gemcitabine-resistant PC cells versus parental cells. Gemcitabine-resistant PC cells were enriched in proteasome-related, immune-related, and memory CD4 T cell-related pathways, indicating a gemcitabine therapeutic effect on PC cells. All four DEmiRNAs and almost all DEmRNAs had an impact on the prognosis of PC patients. All seven DEmRNAs had remarkable effects on CD4 memory T cells, which were affected by the gemcitabine therapeutic effect. Effector memory CD4 T cells rather than central memory CD4 T cells predicted a good prognosis according to the TCGA PAAD dataset.

CONCLUSIONS

Gemcitabine resistance can alter the fraction of memory CD4 T cells via hsa-miR-3178, hsa-miR-485-3p, hsa-miR-574-5p and hsa-miR-584-5p targeted MSI2, TEAD1, GNPDA1, RND3, PRKACB, TRIM68, and YKT6 network in PC.

摘要

背景

鉴定与吉西他滨耐药性胰腺癌(PC)相关的关键微小RNA(miRNA)及其靶标mRNA,并研究吉西他滨耐药相关miRNA与mRNA之间的关联以及免疫浸润情况。

方法

从基因表达综合数据库(GEO)获取miRNA和mRNA的表达谱。区分吉西他滨耐药PC细胞与其亲本细胞之间差异表达的miRNA和mRNA(分别称为“DEmiRNA”和“DEmRNA”)。使用miRDB、microT和Targetscan检索DEmiRNA靶向的DEmRNA。此外,进行基因本体(GO)和京都基因与基因组百科全书(KEGG)通路富集分析以及基因集富集分析(GSEA)。使用Kaplan-Meier绘图工具分析关键DEmiRNA和DEmRNA对PC患者预后的影响。使用以LM22特征为参考的CIBERSORT方法研究PC中关键DEmRNA与肿瘤浸润免疫细胞之间的关系。进一步分析关键浸润免疫细胞与TCGA胰腺癌(PAAD)患者预后的相关性。

结果

在吉西他滨耐药PC细胞与亲本细胞中,鉴定出4种DEmiRNA,即hsa-miR-3178、hsa-miR-485-3p、hsa-miR-574-5p和hsa-miR-584-5p,分别靶向7种DEmRNA,即MSI2、TEAD1、GNPDA1、RND3、PRKACB、TRIM68和YKT6。吉西他滨耐药PC细胞在蛋白酶体相关、免疫相关和记忆性CD4 T细胞相关通路中富集,表明吉西他滨对PC细胞具有治疗作用。所有4种DEmiRNA和几乎所有DEmRNA均对PC患者的预后有影响。所有7种DEmRNA对CD4记忆T细胞均有显著影响,而CD4记忆T细胞受吉西他滨治疗效果的影响。根据TCGA PAAD数据集,效应记忆CD4 T细胞而非中央记忆CD4 T细胞预示着良好的预后。

结论

在PC中,吉西他滨耐药可通过hsa-miR-3178、hsa-miR-485-3p、hsa-miR-574-5p和hsa-miR-584-5p靶向MSI2、TEAD1、GNPDA1、RND3、PRKACB、TRIM68和YKT6网络改变记忆性CD4 T细胞的比例。

https://cdn.ncbi.nlm.nih.gov/pmc/blobs/691b/7186712/baff221ba0b7/atm-08-06-279-f1.jpg

文献AI研究员

20分钟写一篇综述,助力文献阅读效率提升50倍。

立即体验

用中文搜PubMed

大模型驱动的PubMed中文搜索引擎

马上搜索

文档翻译

学术文献翻译模型,支持多种主流文档格式。

立即体验