Suppr超能文献

EX-527 通过上调 Zucker 大鼠中的 SIRT4 来预防高脂饮食诱导的肝脂肪变性和纤维化。

EX-527 Prevents the Progression of High-Fat Diet-Induced Hepatic Steatosis and Fibrosis by Upregulating SIRT4 in Zucker Rats.

机构信息

School of Pharmacy, Sungkyunkwan University, Suwon 16419, Korea.

Department of Biochemistry and Health Science, Changwon National University, Gyeongnam 51140, Korea.

出版信息

Cells. 2020 Apr 29;9(5):1101. doi: 10.3390/cells9051101.

Abstract

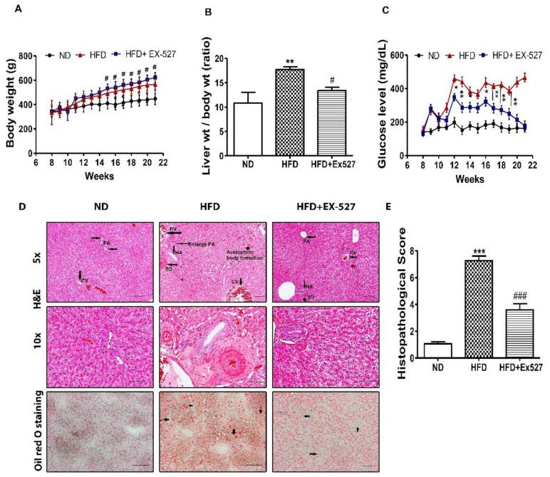
Sirtuin (SIRT) is known to prevent nonalcoholic fatty liver disease (NAFLD); however, the role of SIRT4 in the progression of hepatic fibrosis remains unknown. We hypothesize that EX-527, a selective SIRT1 inhibitor, can inhibit the progression of high-fat diet (HFD)-induced hepatic fibrosis. We found that SIRT4 expression in the liver of NAFLD patients is significantly lower than that in normal subjects. In this study, EX-527 (5 µg/kg), administered to HFD rats twice a week for ten weeks, reduced the serum levels of triglyceride (TG), total cholesterol, alanine aminotransferase (ALT), and aspartate aminotransferase (AST) and attenuated hepatic fibrosis evidenced by Masson's trichrome and hepatic fat by oil red-O staining. EX-527 upregulated SIRT2, SIRT3, and SIRT4 expression in the liver of HFD fed rats but downregulated transforming growth factor-β1 (TGF-β1) and α-smooth muscle actin (α-SMA) expression. It decreased proinflammatory cytokine production and hydroxyproline levels in the serum and SMAD4 expression and restored apoptotic protein (Bcl-2, Bax, and cleaved caspase-3) expression. These data propose a critical role for the SIRT4/SMAD4 axis in hepatic fibrogenesis. SIRT4 upregulation has the potential to counter HFD-induced lipid accumulation, inflammation, and fibrogenesis. We demonstrate that EX-527 is a promising candidate in inhibiting the progression of HFD-induced liver fibrosis.

摘要

Sirtuin (SIRT) 被认为可以预防非酒精性脂肪性肝病 (NAFLD);然而,SIRT4 在肝纤维化进展中的作用尚不清楚。我们假设选择性 SIRT1 抑制剂 EX-527 可以抑制高脂肪饮食 (HFD) 诱导的肝纤维化进展。我们发现,NAFLD 患者肝脏中的 SIRT4 表达明显低于正常对照。在这项研究中,EX-527(5μg/kg)每周两次施用于 HFD 大鼠 10 周,降低了血清甘油三酯 (TG)、总胆固醇、丙氨酸转氨酶 (ALT) 和天冬氨酸转氨酶 (AST)水平,并通过 Masson 三色和油红-O 染色减轻肝纤维化和肝脂肪变性。EX-527 上调 HFD 喂养大鼠肝脏中的 SIRT2、SIRT3 和 SIRT4 表达,但下调转化生长因子-β1 (TGF-β1) 和α-平滑肌肌动蛋白 (α-SMA) 表达。它降低了血清中促炎细胞因子的产生和羟脯氨酸水平以及 SMAD4 表达,并恢复了凋亡蛋白 (Bcl-2、Bax 和 cleaved caspase-3) 的表达。这些数据表明 SIRT4/SMAD4 轴在肝纤维化发生中起关键作用。SIRT4 的上调有可能对抗 HFD 诱导的脂质积累、炎症和纤维化。我们证明 EX-527 是抑制 HFD 诱导的肝纤维化进展的有前途的候选药物。

https://cdn.ncbi.nlm.nih.gov/pmc/blobs/0e4d/7290750/63b165a74d01/cells-09-01101-g001.jpg

文献AI研究员

20分钟写一篇综述,助力文献阅读效率提升50倍。

立即体验

用中文搜PubMed

大模型驱动的PubMed中文搜索引擎

马上搜索

文档翻译

学术文献翻译模型,支持多种主流文档格式。

立即体验