Suppr超能文献

抗生素暴露后细胞内金黄色葡萄球菌持续存在。

Intracellular Staphylococcus aureus persisters upon antibiotic exposure.

机构信息

Pharmacologie cellulaire et moléculaire, Louvain Drug Research Institute, Université catholique de Louvain (UCLouvain), Brussels, Belgium.

Hub de Bioinformatique et Biostatistique - Département Biologie Computationnelle, Institut Pasteur, USR 3756 CNRS, Paris, France.

出版信息

Nat Commun. 2020 May 4;11(1):2200. doi: 10.1038/s41467-020-15966-7.

Abstract

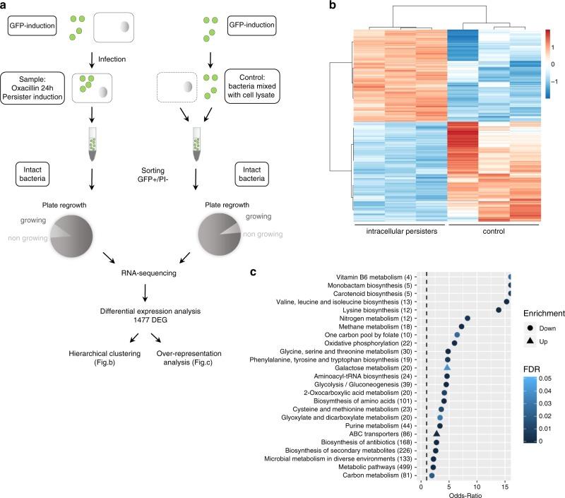
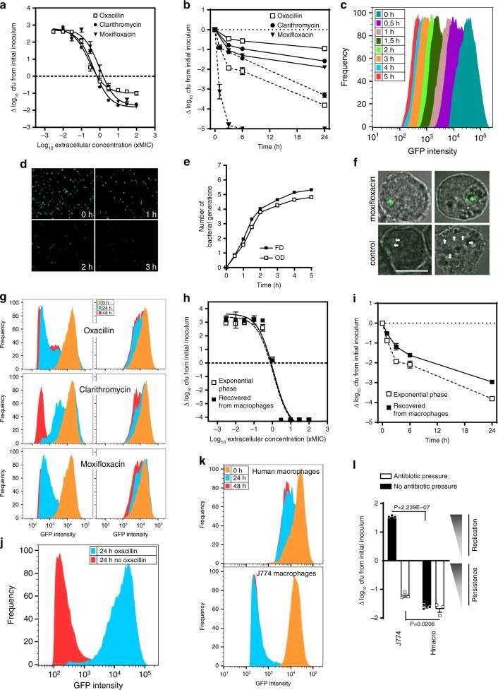
Bacterial persister cells are phenotypic variants that exhibit a transient non-growing state and antibiotic tolerance. Here, we provide in vitro evidence of Staphylococcus aureus persisters within infected host cells. We show that the bacteria surviving antibiotic treatment within host cells are persisters, displaying biphasic killing and reaching a uniformly non-responsive, non-dividing state when followed at the single-cell level. This phenotype is stable but reversible upon antibiotic removal. Intracellular S. aureus persisters remain metabolically active but display an altered transcriptomic profile consistent with activation of stress responses, including the stringent response as well as cell wall stress, SOS and heat shock responses. These changes are associated with multidrug tolerance after exposure to a single antibiotic. We hypothesize that intracellular S. aureus persisters may constitute a reservoir for relapsing infection and could contribute to therapeutic failures.

摘要

细菌持久细胞是表现出短暂非生长状态和抗生素耐受性的表型变异体。在这里,我们提供了宿主细胞内金黄色葡萄球菌持久细胞的体外证据。我们表明,在宿主细胞内抗生素治疗后存活的细菌是持久细胞,表现出两相杀伤,并在单细胞水平上达到均匀无反应、不分裂的状态。这种表型是稳定的,但在抗生素去除后可逆转。胞内金黄色葡萄球菌持久细胞仍然具有代谢活性,但表现出转录组谱的改变,与应激反应的激活一致,包括严格反应以及细胞壁应激、SOS 和热休克反应。这些变化与单一抗生素暴露后的多药耐药性有关。我们假设胞内金黄色葡萄球菌持久细胞可能构成复发感染的储库,并可能导致治疗失败。

https://cdn.ncbi.nlm.nih.gov/pmc/blobs/47cd/7198484/868d58759f12/41467_2020_15966_Fig1_HTML.jpg

文献AI研究员

20分钟写一篇综述,助力文献阅读效率提升50倍。

立即体验

用中文搜PubMed

大模型驱动的PubMed中文搜索引擎

马上搜索

文档翻译

学术文献翻译模型,支持多种主流文档格式。

立即体验