Suppr超能文献

美国食品药品监督管理局批准的双硫仑通过阻断gasdermin D 孔形成来抑制细胞焦亡。

FDA-approved disulfiram inhibits pyroptosis by blocking gasdermin D pore formation.

机构信息

Program in Cellular and Molecular Medicine, Boston Children's Hospital, Boston, MA, USA.

Department of Biological Chemistry and Molecular Pharmacology, Harvard Medical School, Boston, MA, USA.

出版信息

Nat Immunol. 2020 Jul;21(7):736-745. doi: 10.1038/s41590-020-0669-6. Epub 2020 May 4.

Abstract

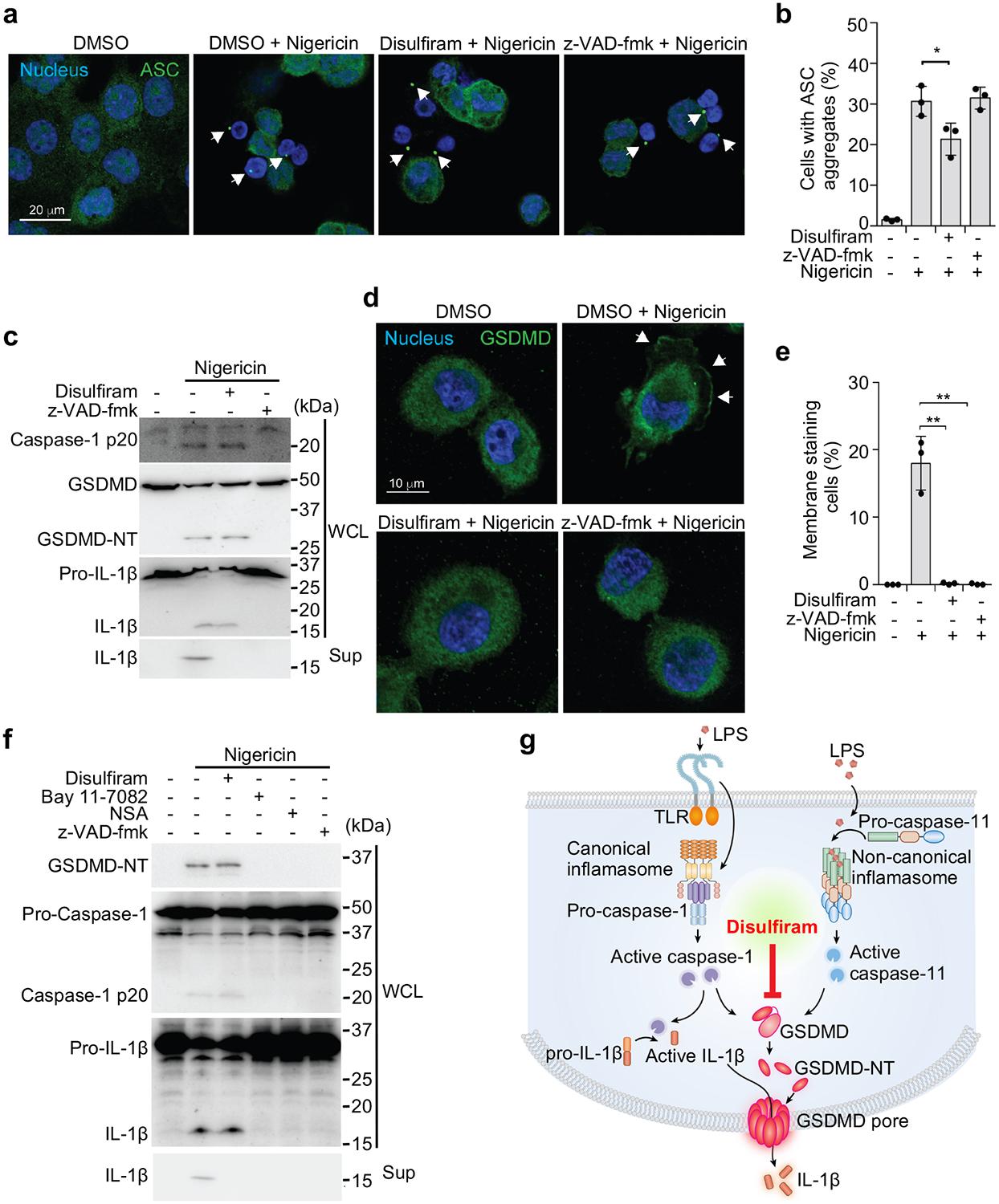
Cytosolic sensing of pathogens and damage by myeloid and barrier epithelial cells assembles large complexes called inflammasomes, which activate inflammatory caspases to process cytokines (IL-1β) and gasdermin D (GSDMD). Cleaved GSDMD forms membrane pores, leading to cytokine release and inflammatory cell death (pyroptosis). Inhibiting GSDMD is an attractive strategy to curb inflammation. Here we identify disulfiram, a drug for treating alcohol addiction, as an inhibitor of pore formation by GSDMD but not other members of the GSDM family. Disulfiram blocks pyroptosis and cytokine release in cells and lipopolysaccharide-induced septic death in mice. At nanomolar concentration, disulfiram covalently modifies human/mouse Cys191/Cys192 in GSDMD to block pore formation. Disulfiram still allows IL-1β and GSDMD processing, but abrogates pore formation, thereby preventing IL-1β release and pyroptosis. The role of disulfiram in inhibiting GSDMD provides new therapeutic indications for repurposing this safe drug to counteract inflammation, which contributes to many human diseases.

摘要

髓系细胞和屏障上皮细胞对病原体和损伤的细胞质感应组装称为炎性小体的大型复合物,其激活炎性半胱天冬酶以加工细胞因子(IL-1β)和 Gasdermin D(GSDMD)。裂解的 GSDMD 形成膜孔,导致细胞因子释放和炎症细胞死亡(细胞焦亡)。抑制 GSDMD 是抑制炎症的一种有吸引力的策略。在这里,我们确定双硫仑,一种用于治疗酒精成瘾的药物,是 GSDMD 形成孔的抑制剂,但不是 GSDM 家族的其他成员。双硫仑可阻断细胞中的细胞焦亡和细胞因子释放,并可阻断脂多糖诱导的小鼠败血症死亡。在纳摩尔浓度下,双硫仑共价修饰人/鼠 GSDMD 的 Cys191/Cys192 以阻断孔形成。双硫仑仍允许 IL-1β 和 GSDMD 加工,但阻断孔形成,从而防止 IL-1β 释放和细胞焦亡。双硫仑抑制 GSDMD 的作用为重新利用这种安全药物来对抗炎症提供了新的治疗适应症,炎症是许多人类疾病的病因。

https://cdn.ncbi.nlm.nih.gov/pmc/blobs/1e3f/7316630/ae2f97cccc85/nihms-1578670-f0007.jpg

文献AI研究员

20分钟写一篇综述,助力文献阅读效率提升50倍。

立即体验

用中文搜PubMed

大模型驱动的PubMed中文搜索引擎

马上搜索

文档翻译

学术文献翻译模型,支持多种主流文档格式。

立即体验