Suppr超能文献

在单细胞尺度上构建人类骨骼肌的 3D 体外模型。

Engineering a 3D in vitro model of human skeletal muscle at the single fiber scale.

机构信息

Industrial Engineering Department, University of Padova, Padova, Italy.

Venetian Institute of Molecular Medicine, Padova, Italy.

出版信息

PLoS One. 2020 May 6;15(5):e0232081. doi: 10.1371/journal.pone.0232081. eCollection 2020.

Abstract

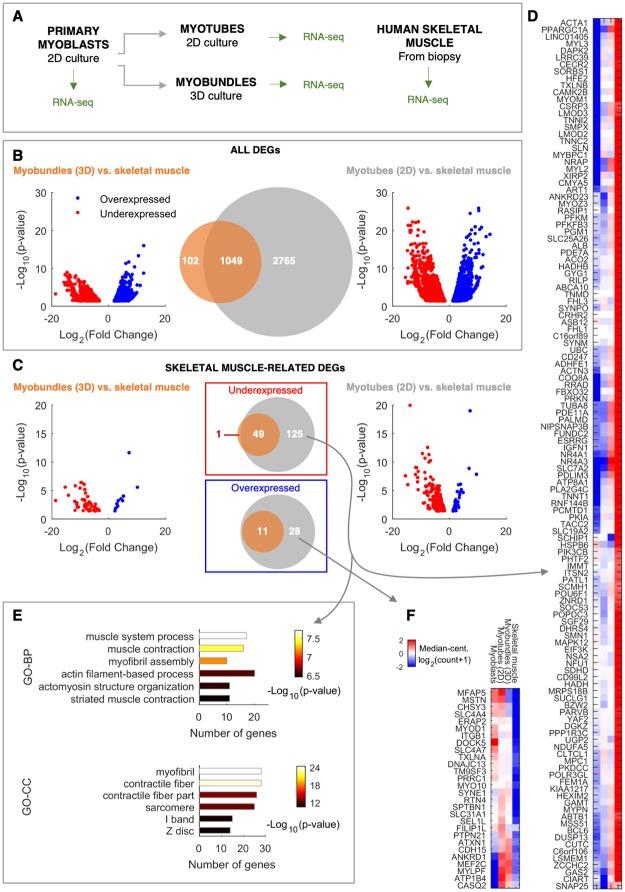
The reproduction of reliable in vitro models of human skeletal muscle is made harder by the intrinsic 3D structural complexity of this tissue. Here we coupled engineered hydrogel with 3D structural cues and specific mechanical properties to derive human 3D muscle constructs ("myobundles") at the scale of single fibers, by using primary myoblasts or myoblasts derived from embryonic stem cells. To this aim, cell culture was performed in confined, laminin-coated micrometric channels obtained inside a 3D hydrogel characterized by the optimal stiffness for skeletal muscle myogenesis. Primary myoblasts cultured in our 3D culture system were able to undergo myotube differentiation and maturation, as demonstrated by the proper expression and localization of key components of the sarcomere and sarcolemma. Such approach allowed the generation of human myobundles of ~10 mm in length and ~120 μm in diameter, showing spontaneous contraction 7 days after cell seeding. Transcriptome analyses showed higher similarity between 3D myobundles and skeletal signature, compared to that found between 2D myotubes and skeletal muscle, mainly resulting from expression in 3D myobundles of categories of genes involved in skeletal muscle maturation, including extracellular matrix organization. Moreover, imaging analyses confirmed that structured 3D culture system was conducive to differentiation/maturation also when using myoblasts derived from embryonic stem cells. In conclusion, our structured 3D model is a promising tool for modelling human skeletal muscle in healthy and diseases conditions.

摘要

人体骨骼肌的可靠体外模型的再现由于该组织固有的 3D 结构复杂性而变得更加困难。在这里,我们通过使用原代成肌细胞或胚胎干细胞衍生的成肌细胞,将工程水凝胶与 3D 结构线索和特定的机械性能相结合,在单个纤维的尺度上获得了人类 3D 肌肉构建体(“肌束”)。为此,细胞培养是在受限的、层粘连蛋白包被的微尺度通道内进行的,这些通道是在具有骨骼肌成肌作用最佳刚度的 3D 水凝胶内获得的。在我们的 3D 培养系统中培养的原代成肌细胞能够进行肌管分化和成熟,这可以通过肌节和肌膜关键成分的正确表达和定位来证明。这种方法允许生成约 10mm 长和 120μm 直径的人类肌束,在细胞接种后 7 天显示自发收缩。转录组分析表明,与 2D 肌管和骨骼肌相比,3D 肌束与骨骼肌的特征更为相似,这主要是由于 3D 肌束中表达了与骨骼肌成熟相关的基因类别,包括细胞外基质组织。此外,成像分析证实,结构 3D 培养系统有利于分化/成熟,即使使用源自胚胎干细胞的成肌细胞也是如此。总之,我们的结构化 3D 模型是在健康和疾病条件下模拟人类骨骼肌的有前途的工具。

https://cdn.ncbi.nlm.nih.gov/pmc/blobs/a1bb/7202609/2f7298d13fa6/pone.0232081.g001.jpg

文献AI研究员

20分钟写一篇综述,助力文献阅读效率提升50倍。

立即体验

用中文搜PubMed

大模型驱动的PubMed中文搜索引擎

马上搜索

文档翻译

学术文献翻译模型,支持多种主流文档格式。

立即体验