Suppr超能文献

TGR5 的激活通过 BRCA1/Sirt1 通路保护大鼠大脑中动脉闭塞后血脑屏障。

Activation of TGR5 protects blood brain barrier via the BRCA1/Sirt1 pathway after middle cerebral artery occlusion in rats.

机构信息

Department of Neurology, First Affiliated Hospital, School of Medicine, Zhejiang University, Hangzhou, 310003, China.

Department of Physiology and Pharmacology and Department of Anesthesiology, Loma Linda University, 11041 Campus St, Risley Hall, Room 219, Loma Linda, CA, 92354, USA.

出版信息

J Biomed Sci. 2020 May 8;27(1):61. doi: 10.1186/s12929-020-00656-9.

Abstract

BACKGROUND

The disruption of the blood-brain barrier (BBB) plays a critical event in the pathogenesis of ischemia stroke. TGR5 is recognized as a potential target for the treatment for neurologic disorders.

METHODS

This study investigated the roles of TGR5 activation in attenuating BBB damage and underlying mechanisms after middle cerebral artery occlusion (MCAO). Sprague-Dawley rats were subjected to model of MCAO and TGR5 agonist, INT777, was administered intranasally. Small interfering RNA (siRNA) for TGR5 and BRCA1 were administered through intracerebroventricular injection 48 h before MCAO. Infarct volumes, brain water content, BBB permeability, neurological scores, Western blot, immunofluorescence staining and co- immunoprecipitation were evaluated.

RESULTS

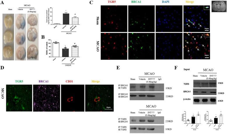
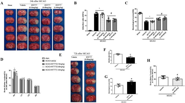
Endogenous TGR5 and BRCA1 were upregulated in the injured hemisphere after MCAO and TGR5 expressed in endothelial cells. Treatment with INT777 alleviated brain water content and BBB permeability, reduced infarction volume and improved neurological scores at 24 h and 72 h after ischemia. INT777 administration increased BRCA1 and Sirt1 expression, as well as upregulated expressions of tight junction proteins. Ischemic damage induced interaction of TGR5 with BRCA1. TGR5 siRNA and BRCA1 siRNA significantly inhibited expressions of BRCA1 and Sirt1, aggravated BBB permeability and exacerbated stroke outcomes after MCAO. The protective effects of INT777 at 24 h after MCAO were also abolished by TGR5 siRNA or BRCA1 siRNA.

CONCLUSIONS

Our findings demonstrate that activating TGR5 could reduce BBB breakdown and improve neurological functions through BRCA1/Sirt1 signaling pathway after MCAO. TGR5 may serve as a potential new candidate to relieve brain injury after MCAO.

摘要

背景

血脑屏障(BBB)的破坏在缺血性中风的发病机制中起着关键作用。TGR5 被认为是治疗神经疾病的潜在靶点。

方法

本研究探讨了 TGR5 激活在减轻大脑中动脉闭塞(MCAO)后 BBB 损伤中的作用及其潜在机制。Sprague-Dawley 大鼠接受 MCAO 模型,给予 TGR5 激动剂 INT777 经鼻内给药。TGR5 和 BRCA1 的小干扰 RNA(siRNA)通过侧脑室注射在 MCAO 前 48 小时给药。评估梗死体积、脑水含量、BBB 通透性、神经评分、Western blot、免疫荧光染色和共免疫沉淀。

结果

MCAO 后损伤半球内内源性 TGR5 和 BRCA1 上调,TGR5 表达于内皮细胞。INT777 治疗可减轻脑水含量和 BBB 通透性,减少缺血后 24 小时和 72 小时的梗死体积并改善神经评分。INT777 给药增加 BRCA1 和 Sirt1 表达,并上调紧密连接蛋白的表达。缺血损伤诱导 TGR5 与 BRCA1 相互作用。TGR5 siRNA 和 BRCA1 siRNA 显著抑制 BRCA1 和 Sirt1 的表达,加重 MCAO 后 BBB 通透性并加重中风结局。MCAO 后 24 小时,INT777 的保护作用也被 TGR5 siRNA 或 BRCA1 siRNA 所消除。

结论

我们的研究结果表明,激活 TGR5 可通过 BRCA1/Sirt1 信号通路减轻 MCAO 后 BBB 破裂并改善神经功能。TGR5 可能成为缓解 MCAO 后脑损伤的潜在新候选药物。

https://cdn.ncbi.nlm.nih.gov/pmc/blobs/8302/7206796/55be2b879639/12929_2020_656_Fig1_HTML.jpg

文献AI研究员

20分钟写一篇综述,助力文献阅读效率提升50倍。

立即体验

用中文搜PubMed

大模型驱动的PubMed中文搜索引擎

马上搜索

文档翻译

学术文献翻译模型,支持多种主流文档格式。

立即体验