Suppr超能文献

克隆性扩增 T 淋巴细胞中存在体细胞 mTOR 突变与慢性移植物抗宿主病相关。

Somatic mTOR mutation in clonally expanded T lymphocytes associated with chronic graft versus host disease.

机构信息

Hematology Research Unit Helsinki, Helsinki University Hospital Comprehensive Cancer Center, 00290, Helsinki, Finland.

Translational Immunology Research Program and Department of Clinical Chemistry and Hematology, University of Helsinki, 00014, Helsinki, Finland.

出版信息

Nat Commun. 2020 May 7;11(1):2246. doi: 10.1038/s41467-020-16115-w.

Abstract

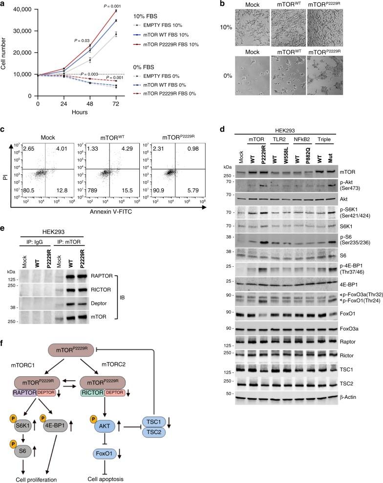
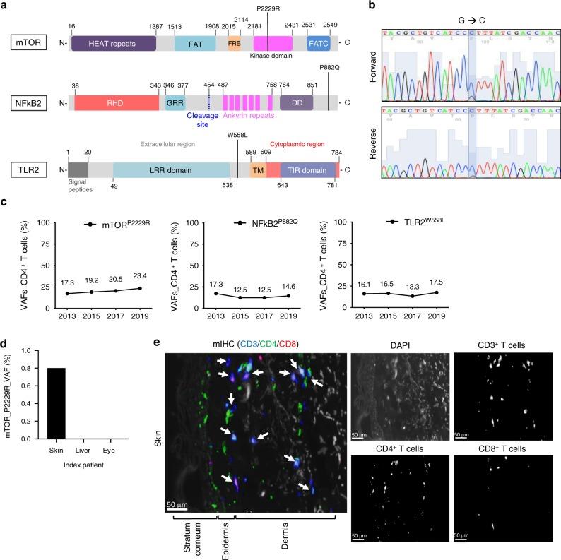
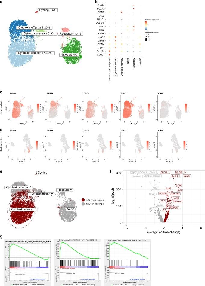
Graft versus host disease (GvHD) is the main complication of allogeneic hematopoietic stem cell transplantation (HSCT). Here we report studies of a patient with chronic GvHD (cGvHD) carrying persistent CD4 T cell clonal expansion harboring somatic mTOR, NFKB2, and TLR2 mutations. In the screening cohort (n = 134), we detect the mTOR P2229R kinase domain mutation in two additional cGvHD patients, but not in healthy or HSCT patients without cGvHD. Functional analyses of the mTOR mutation indicate a gain-of-function alteration and activation of both mTORC1 and mTORC2 signaling pathways, leading to increased cell proliferation and decreased apoptosis. Single-cell RNA sequencing and real-time impedance measurements support increased cytotoxicity of mutated CD4 T cells. High throughput drug-sensitivity testing suggests that mutations induce resistance to mTOR inhibitors, but increase sensitivity for HSP90 inhibitors. Our findings imply that somatic mutations may contribute to aberrant T cell proliferations and persistent immune activation in cGvHD, thereby paving the way for targeted therapies.

摘要

移植物抗宿主病(GvHD)是异基因造血干细胞移植(HSCT)的主要并发症。在这里,我们报告了一例患有慢性 GvHD(cGvHD)的患者的研究,该患者持续存在 CD4 T 细胞克隆性扩张,携带体细胞 mTOR、NFKB2 和 TLR2 突变。在筛选队列(n=134)中,我们在另外两名 cGvHD 患者中检测到 mTOR P2229R 激酶结构域突变,但在健康人或无 cGvHD 的 HSCT 患者中未检测到。对 mTOR 突变的功能分析表明存在功能获得性改变,并且 mTORC1 和 mTORC2 信号通路均被激活,导致细胞增殖增加和凋亡减少。单细胞 RNA 测序和实时阻抗测量支持突变 CD4 T 细胞的细胞毒性增加。高通量药物敏感性测试表明,突变诱导对 mTOR 抑制剂的耐药性,但增加对 HSP90 抑制剂的敏感性。我们的研究结果表明,体细胞突变可能导致 cGvHD 中异常 T 细胞增殖和持续的免疫激活,从而为靶向治疗铺平道路。

https://cdn.ncbi.nlm.nih.gov/pmc/blobs/5ac8/7206083/2a61421f4169/41467_2020_16115_Fig1_HTML.jpg

文献AI研究员

20分钟写一篇综述,助力文献阅读效率提升50倍。

立即体验

用中文搜PubMed

大模型驱动的PubMed中文搜索引擎

马上搜索

文档翻译

学术文献翻译模型,支持多种主流文档格式。

立即体验