Suppr超能文献

核苷酸还原酶小亚基 M2 是侵袭性前列腺癌的主要驱动因素。

Ribonucleotide reductase small subunit M2 is a master driver of aggressive prostate cancer.

机构信息

Department of Medicine, Memorial Sloan Kettering Cancer Center, New York, NY, USA.

Human Oncology and Pathogenesis Program, Memorial Sloan Kettering Cancer Center, New York, NY, USA.

出版信息

Mol Oncol. 2020 Aug;14(8):1881-1897. doi: 10.1002/1878-0261.12706. Epub 2020 May 31.

Abstract

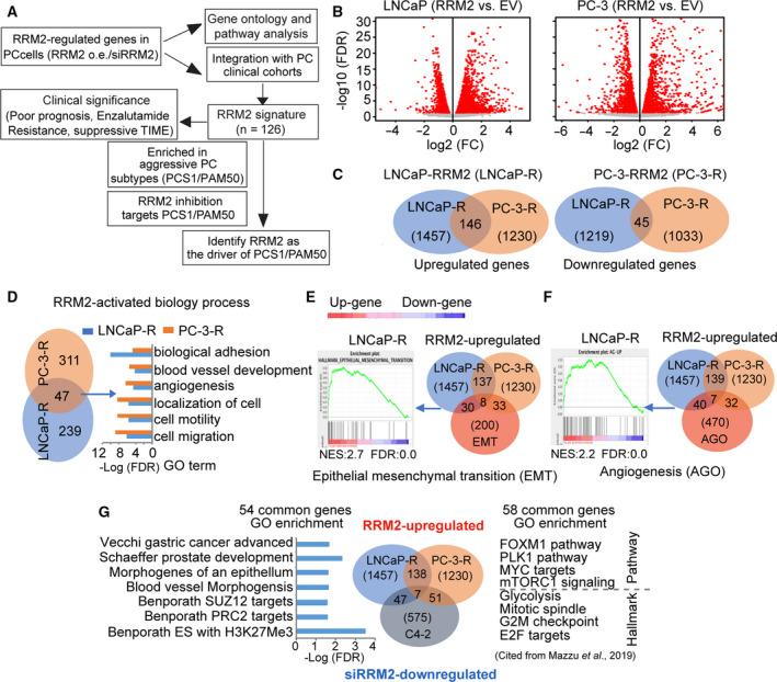
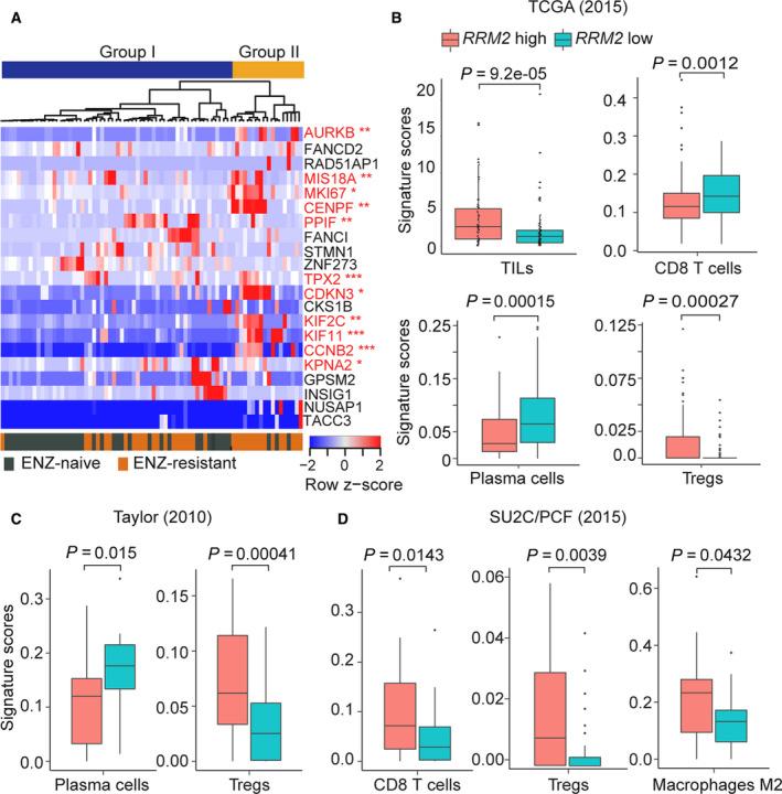
Although there are molecularly distinct subtypes of prostate cancer, no molecular classification system is used clinically. The ribonucleotide reductase small subunit M2 (RRM2) gene plays an oncogenic role in many cancers. Our previous study elucidated comprehensive molecular mechanisms of RRM2 in prostate cancer (PC). Given the potent functions of RRM2, we set out to determine whether the RRM2 signature can be used to identify aggressive subtypes of PC. We applied gene ontology and pathway analysis in RNA-seq datasets from PC cells overexpressing RRM2. We refined the RRM2 signature by integrating it with two molecular classification systems (PCS and PAM50 subtypes) that define aggressive PC subtypes (PCS1 and luminal B) and correlated signatures with clinical outcomes in six published cohorts comprising 4000 cases of PC. Increased expression of genes in the RRM2 signature was significantly correlated with recurrence, high Gleason score, and lethality of PC. Patients with high RRM2 levels showed higher PCS1 score, suggesting the aggressive PC feature. Consistently, RRM2-regulated genes were highly enriched in the PCS1 signature from multiple PC cohorts. A simplified RRM2 signature (12 genes) was identified by intersecting the RRM2 signature, PCS1 signature, and the PAM50 classifier. Intriguingly, inhibition of RRM2 specifically targets PCS1 and luminal B genes. Furthermore, 11 genes in the RRM2 signature were correlated with enzalutamide resistance by using a single-cell RNA-seq dataset from PC circulating tumor cells. Finally, high expression of RRM2 was associated with an immunosuppressive tumor-immune microenvironment in both primary prostate cancer and metastatic prostate cancer using CIBERSORT analysis and LM22, a validated leukocyte gene signature matrix. These data demonstrate that RRM2 is a driver of aggressive prostate cancer subtypes and contributes to immune escape, suggesting that RRM2 inhibition may be of clinical benefit for patients with PC.

摘要

虽然前列腺癌存在分子上明显不同的亚型,但临床上并未使用分子分类系统。核苷酸还原酶小亚基 M2(RRM2)基因在许多癌症中发挥致癌作用。我们之前的研究阐明了 RRM2 在前列腺癌(PC)中的全面分子机制。鉴于 RRM2 的强大功能,我们着手确定 RRM2 特征是否可用于识别 PC 的侵袭性亚型。我们在过表达 RRM2 的 PC 细胞的 RNA-seq 数据集中应用了基因本体论和途径分析。我们通过将 RRM2 特征与两种分子分类系统(PCS 和 PAM50 亚型)整合来完善 RRM2 特征,该分类系统定义了侵袭性 PC 亚型(PCS1 和 luminal B),并将特征与包含 4000 例 PC 病例的六个已发表队列的临床结果相关联。RRM2 特征中基因的表达增加与 PC 的复发、高 Gleason 评分和致死率显著相关。具有高 RRM2 水平的患者表现出更高的 PCS1 评分,提示具有侵袭性 PC 的特征。一致地,RRM2 调节的基因在来自多个 PC 队列的 PCS1 特征中高度富集。通过将 RRM2 特征、PCS1 特征和 PAM50 分类器相交,确定了简化的 RRM2 特征(12 个基因)。有趣的是,RRM2 的抑制作用专门针对 PCS1 和 luminal B 基因。此外,使用来自 PC 循环肿瘤细胞的单细胞 RNA-seq 数据集,RRM2 特征中的 11 个基因与恩杂鲁胺耐药相关。最后,使用 CIBERSORT 分析和经过验证的白细胞基因特征矩阵 LM22,在原发性前列腺癌和转移性前列腺癌中,RRM2 的高表达与免疫抑制性肿瘤免疫微环境相关。这些数据表明 RRM2 是侵袭性前列腺癌亚型的驱动因素,并有助于免疫逃逸,这表明 RRM2 抑制可能对 PC 患者具有临床益处。

https://cdn.ncbi.nlm.nih.gov/pmc/blobs/6e67/7400792/71fa661289d5/MOL2-14-1881-g001.jpg

文献AI研究员

20分钟写一篇综述,助力文献阅读效率提升50倍。

立即体验

用中文搜PubMed

大模型驱动的PubMed中文搜索引擎

马上搜索

文档翻译

学术文献翻译模型,支持多种主流文档格式。

立即体验