Suppr超能文献

5-氟尿嘧啶诱导的外泌体程序性死亡配体1上调导致晚期胃癌患者免疫抑制

5-FU-Induced Upregulation of Exosomal PD-L1 Causes Immunosuppression in Advanced Gastric Cancer Patients.

作者信息

Zhang Min, Fan Yibo, Che Xiaofang, Hou Kezuo, Zhang Chaoxu, Li Ce, Wen Ti, Wang Shuo, Cheng Yu, Liu Yunpeng, Qu Xiujuan

机构信息

Department of Medical Oncology, The First Affiliated Hospital of China Medical University, Shenyang, China.

Key Laboratory of Anticancer Drugs and Biotherapy of Liaoning Province, The First Affiliated Hospital of China Medical University, Shenyang, China.

出版信息

Front Oncol. 2020 Apr 22;10:492. doi: 10.3389/fonc.2020.00492. eCollection 2020.

Abstract

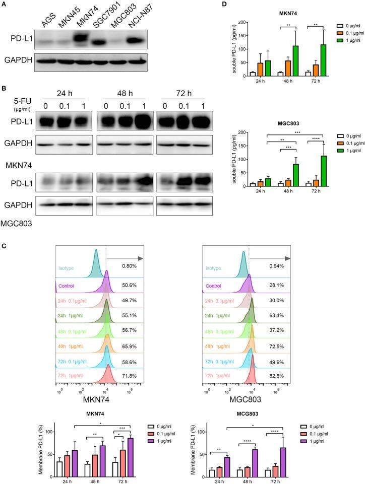
Although the cytotoxic chemotherapeutic agent 5-fluorouracil (5-FU) is generally considered to directly kill cancer cells and exert immunostimulatory effects in advanced gastric cancer, accumulating evidence indicates that it upregulates the expression of PD-L1, a representative immune checkpoint blockade molecule involved in negative regulation of the immune response. It was reported that exosomes could transfer functional PD-L1 locally and distantly to suppress the antitumor immune response. However, whether 5-FU alters the expression of exosomal PD-L1 and induces immunosuppression in gastric cancer remains unclear. Herein, we found that 5-FU increased gastric cancer-derived exosomal PD-L1. Importantly, compared with baseline levels, circulating exosomal PD-L1 was significantly upregulated in 21 stage III-IV gastric cancer patients after two, four, and six repeated cycles of fluoropyrimidine treatment ( = 0.009, = 0.047, and = 0.023, respectively), accompanied by decreased amounts of IFN-γ, TNF-α, IL-2, IL-6, and GM-CSF ( = 0.014, = 0.004, = 0.009, = 0.031, and = 0.014, respectively). Additionally, circulating exosomal PD-L1 was increased more significantly in clinical non-responders compared with responders ( = 0.018). Furthermore, exosomal PD-L1 induced apoptosis in Jurkat T cells and inhibited T cell activation in PBMCs, which could be partly reversed by nivolumab. These results suggested that 5-FU-induced upregulation of exosomal PD-L1 causes systemic immunosuppression in advanced gastric cancer following multiple cycles of chemotherapy, especially after two cycles.

摘要

尽管细胞毒性化疗药物5-氟尿嘧啶(5-FU)通常被认为可直接杀死癌细胞并在晚期胃癌中发挥免疫刺激作用,但越来越多的证据表明,它会上调程序性死亡受体配体1(PD-L1)的表达,PD-L1是一种参与免疫反应负调节的代表性免疫检查点阻断分子。据报道,外泌体可以将功能性PD-L1在局部和远处转移,以抑制抗肿瘤免疫反应。然而,5-FU是否会改变外泌体PD-L1的表达并在胃癌中诱导免疫抑制仍不清楚。在此,我们发现5-FU可增加胃癌来源的外泌体PD-L1。重要的是,与基线水平相比,21例III-IV期胃癌患者在接受2个、4个和6个重复周期的氟嘧啶治疗后,循环外泌体PD-L1显著上调(分别为P = 0.009、P = 0.047和P = 0.023),同时干扰素-γ(IFN-γ)、肿瘤坏死因子-α(TNF-α)、白细胞介素-2(IL-2)、白细胞介素-6(IL-6)和粒细胞-巨噬细胞集落刺激因子(GM-CSF)的量减少(分别为P = 0.014、P = 0.004、P = 0.009、P = 0.031和P = 0.014)。此外,与有反应者相比,临床无反应者循环外泌体PD-L1增加更显著(P = 0.018)。此外,外泌体PD-L1可诱导Jurkat T细胞凋亡并抑制外周血单核细胞(PBMC)中的T细胞活化,而纳武单抗可部分逆转这种作用。这些结果表明,5-FU诱导的外泌体PD-L1上调在多周期化疗后,尤其是在两个周期后,会导致晚期胃癌的全身免疫抑制。

https://cdn.ncbi.nlm.nih.gov/pmc/blobs/7a44/7188923/2d6e0bb85486/fonc-10-00492-g0001.jpg

文献AI研究员

20分钟写一篇综述,助力文献阅读效率提升50倍。

立即体验

用中文搜PubMed

大模型驱动的PubMed中文搜索引擎

马上搜索

文档翻译

学术文献翻译模型,支持多种主流文档格式。

立即体验