Suppr超能文献

骨髓间充质干细胞分泌的抗炎蛋白 TSG-6 通过抑制脊髓小胶质细胞中的 TLR2/MyD88/NF-κB 信号通路来减轻神经病理性疼痛。

Anti-inflammatory protein TSG-6 secreted by bone marrow mesenchymal stem cells attenuates neuropathic pain by inhibiting the TLR2/MyD88/NF-κB signaling pathway in spinal microglia.

机构信息

Department of Anesthesiology, Shanghai Pulmonary Hospital, Tongji University School of Medicine, 507 Zhengmin Rd, Shanghai, 200433, China.

Department of Anesthesiology, The first Hospital of Anhui Medical University, 218 Jixi Rd, Hefei, 230022, China.

出版信息

J Neuroinflammation. 2020 May 11;17(1):154. doi: 10.1186/s12974-020-1731-x.

Abstract

BACKGROUND

Neuroinflammation plays a vital role in the development and maintenance of neuropathic pain. Recent evidence has proved that bone marrow mesenchymal stem cells (BMSCs) can inhibit neuropathic pain and possess potent immunomodulatory and immunosuppressive properties via secreting a variety of bioactive molecules, such as TNF-α-stimulated gene 6 protein (TSG-6). However, it is unknown whether BMSCs exert their analgesic effect against neuropathic pain by secreting TSG-6. Therefore, the present study aimed to evaluate the analgesic effects of TSG-6 released from BMSCs on neuropathic pain induced by chronic constriction injury (CCI) in rats and explored the possible underlying mechanisms in vitro and in vivo.

METHODS

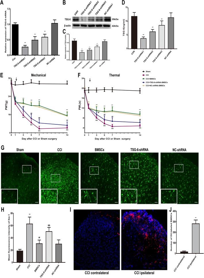
BMSCs were isolated from rat bone marrow and characterized by flow cytometry and functional differentiation. One day after CCI surgery, about 5 × 10 BMSCs were intrathecally injected into spinal cerebrospinal fluid. Behavioral tests, including mechanical allodynia, thermal hyperalgesia, and motor function, were carried out at 1, 3, 5, 7, 14 days after CCI surgery. Spinal cords were processed for immunohistochemical analysis of the microglial marker Iba-1. The mRNA and protein levels of pro-inflammatory cytokines (IL-1β, TNFα, IL-6) were detected by real-time RT-PCR and ELISA. The activation of the TLR2/MyD88/NF-κB signaling pathway was evaluated by Western blot and immunofluorescence staining. The analgesic effect of exogenous recombinant TSG-6 on CCI-induced mechanical allodynia and heat hyperalgesia was observed by behavioral tests. In the in vitro experiments, primary cultured microglia were stimulated with the TLR2 agonist Pam3CSK4, and then co-cultured with BMSCs or recombinant TSG-6. The protein expression of TLR2, MyD88, p-p65 was evaluated by Western blot. The mRNA and protein levels of IL-1β, TNFα, IL-6 were detected by real-time RT-PCR and ELISA. BMSCs were transfected with the TSG-6-specific shRNA and then intrathecally injected into spinal cerebrospinal fluid in vivo or co-cultured with Pam3CSK4-treated primary microglia in vitro to investigate whether TSG-6 participated in the therapeutic effect of BMSCs on CCI-induced neuropathic pain and neuroinflammation.

RESULTS

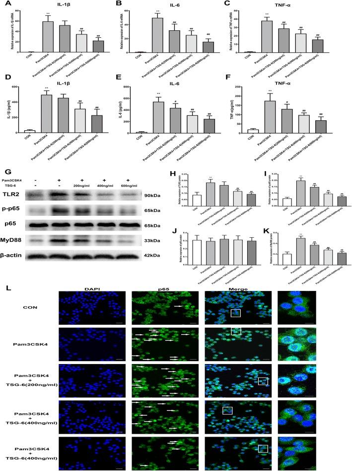
We found that CCI-induced mechanical allodynia and heat hyperalgesia were ameliorated by intrathecal injection of BMSCs. Moreover, intrathecal administration of BMSCs inhibited CCI-induced neuroinflammation in spinal cord tissues. The analgesic effect and anti-inflammatory property of BMSCs were attenuated when TSG-6 expression was silenced. We also found that BMSCs inhibited the activation of the TLR2/MyD88/NF-κB pathway in the ipsilateral spinal cord dorsal horn by secreting TSG-6. Meanwhile, we proved that intrathecal injection of exogenous recombinant TSG-6 effectively attenuated CCI-induced neuropathic pain. Furthermore, in vitro experiments showed that BMSCs and TSG-6 downregulated the TLR2/MyD88/NF-κB signaling and reduced the production of pro-inflammatory cytokines, such as IL-1β, IL-6, and TNF-α, in primary microglia treated with the specific TLR2 agonist Pam3CSK4.

CONCLUSIONS

The present study demonstrated a paracrine mechanism by which intrathecal injection of BMSCs targets the TLR2/MyD88/NF-κB pathway in spinal cord dorsal horn microglia to elicit neuroprotection and sustained neuropathic pain relief via TSG-6 secretion.

摘要

背景

神经炎症在神经病理性疼痛的发生和维持中起着至关重要的作用。最近的证据表明,骨髓间充质干细胞(BMSCs)可以通过分泌多种生物活性分子,如肿瘤坏死因子-α刺激基因 6 蛋白(TSG-6),抑制神经病理性疼痛,并具有强大的免疫调节和免疫抑制特性。然而,目前尚不清楚 BMSCs 是否通过分泌 TSG-6 发挥其对神经病理性疼痛的镇痛作用。因此,本研究旨在评估 BMSCs 分泌的 TSG-6 对慢性缩窄性损伤(CCI)诱导的大鼠神经病理性疼痛的镇痛作用,并在体内外探讨其可能的潜在机制。

方法

从大鼠骨髓中分离出 BMSCs,并用流式细胞术和功能分化进行鉴定。CCI 手术后 1 天,将约 5×10 BMSCs 通过鞘内注射到脊髓脑脊液中。CCI 手术后 1、3、5、7、14 天进行机械性痛觉过敏、热痛觉过敏和运动功能等行为学测试。对脊髓组织进行小胶质细胞标志物 Iba-1 的免疫组织化学分析。通过实时 RT-PCR 和 ELISA 检测促炎细胞因子(IL-1β、TNFα、IL-6)的 mRNA 和蛋白水平。通过 Western blot 和免疫荧光染色评估 TLR2/MyD88/NF-κB 信号通路的激活。通过行为学测试观察外源性重组 TSG-6 对 CCI 诱导的机械性痛觉过敏和热痛觉过敏的镇痛作用。在体外实验中,用 TLR2 激动剂 Pam3CSK4 刺激原代小胶质细胞,然后与 BMSCs 或重组 TSG-6 共培养。通过 Western blot 评估 TLR2、MyD88、p-p65 的蛋白表达。通过实时 RT-PCR 和 ELISA 检测 IL-1β、TNFα、IL-6 的 mRNA 和蛋白水平。用 TSG-6 特异性 shRNA 转染 BMSCs,然后通过鞘内注射到体内的脊髓脑脊液中或与 Pam3CSK4 处理的原代小胶质细胞共培养,以研究 TSG-6 是否参与 BMSCs 对 CCI 诱导的神经病理性疼痛和神经炎症的治疗作用。

结果

我们发现鞘内注射 BMSCs 可改善 CCI 诱导的机械性痛觉过敏和热痛觉过敏。此外,鞘内给予 BMSCs 抑制了脊髓组织中 CCI 诱导的神经炎症。当沉默 TSG-6 表达时,BMSCs 的镇痛作用和抗炎特性减弱。我们还发现 BMSCs 通过分泌 TSG-6 抑制 TLR2/MyD88/NF-κB 通路在同侧脊髓背角的激活。同时,我们证明鞘内注射外源性重组 TSG-6 可有效减轻 CCI 诱导的神经病理性疼痛。此外,体外实验表明,BMSCs 和 TSG-6 通过下调 TLR2/MyD88/NF-κB 信号通路,减少 TLR2 特异性激动剂 Pam3CSK4 处理的原代小胶质细胞中促炎细胞因子(如 IL-1β、IL-6 和 TNF-α)的产生,从而发挥抗炎作用。

结论

本研究表明,鞘内注射 BMSCs 通过 TLR2/MyD88/NF-κB 通路靶向脊髓背角小胶质细胞,通过分泌 TSG-6 发挥神经保护作用,并持续缓解神经病理性疼痛,这是一种旁分泌机制。

https://cdn.ncbi.nlm.nih.gov/pmc/blobs/359f/7216552/a6a803f84b02/12974_2020_1731_Fig1_HTML.jpg

文献AI研究员

20分钟写一篇综述,助力文献阅读效率提升50倍。

立即体验

用中文搜PubMed

大模型驱动的PubMed中文搜索引擎

马上搜索

文档翻译

学术文献翻译模型,支持多种主流文档格式。

立即体验