Suppr超能文献

葡萄膜黑色素瘤的全基因组图谱显示虹膜肿瘤中有紫外线辐射特征。

Whole genome landscapes of uveal melanoma show an ultraviolet radiation signature in iris tumours.

机构信息

QIMR Berghofer Medical Research Institute, Brisbane, QLD, Australia.

Melanoma Institute Australia, The University of Sydney, Sydney, NSW, Australia.

出版信息

Nat Commun. 2020 May 15;11(1):2408. doi: 10.1038/s41467-020-16276-8.

Abstract

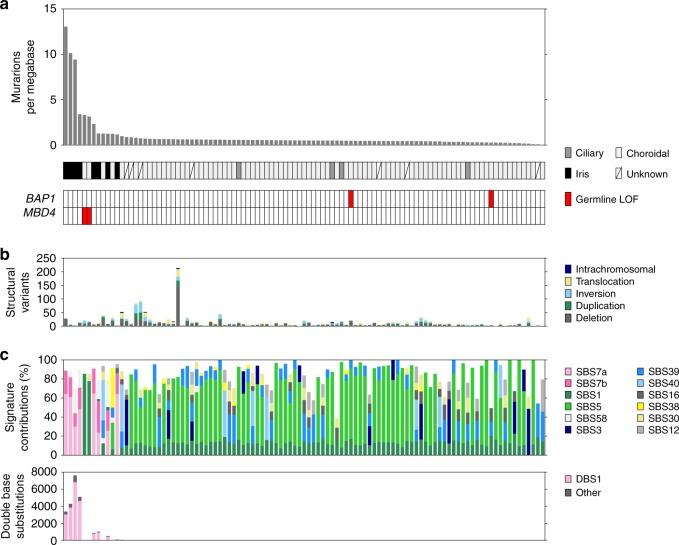
Uveal melanoma (UM) is the most common intraocular tumour in adults and despite surgical or radiation treatment of primary tumours, ~50% of patients progress to metastatic disease. Therapeutic options for metastatic UM are limited, with clinical trials having little impact. Here we perform whole-genome sequencing (WGS) of 103 UM from all sites of the uveal tract (choroid, ciliary body, iris). While most UM have low tumour mutation burden (TMB), two subsets with high TMB are seen; one driven by germline MBD4 mutation, and another by ultraviolet radiation (UVR) exposure, which is restricted to iris UM. All but one tumour have a known UM driver gene mutation (GNAQ, GNA11, BAP1, PLCB4, CYSLTR2, SF3B1, EIF1AX). We identify three other significantly mutated genes (TP53, RPL5 and CENPE).

摘要

葡萄膜黑色素瘤(UM)是成年人中最常见的眼内肿瘤,尽管对原发性肿瘤进行了手术或放射治疗,但仍有约 50%的患者进展为转移性疾病。转移性 UM 的治疗选择有限,临床试验的影响甚微。在这里,我们对来自葡萄膜(脉络膜、睫状体、虹膜)各个部位的 103 个 UM 进行了全基因组测序(WGS)。虽然大多数 UM 的肿瘤突变负担(TMB)较低,但有两个 TMB 较高的亚组;一个由种系 MBD4 突变驱动,另一个由紫外线(UVR)暴露驱动,仅局限于虹膜 UM。除了一个肿瘤外,所有肿瘤都有一个已知的 UM 驱动基因突变(GNAQ、GNA11、BAP1、PLCB4、CYSLTR2、SF3B1、EIF1AX)。我们还鉴定了另外三个明显突变的基因(TP53、RPL5 和 CENPE)。

https://cdn.ncbi.nlm.nih.gov/pmc/blobs/f5dc/7229209/c1e2e3072ef0/41467_2020_16276_Fig1_HTML.jpg

文献AI研究员

20分钟写一篇综述,助力文献阅读效率提升50倍。

立即体验

用中文搜PubMed

大模型驱动的PubMed中文搜索引擎

马上搜索

文档翻译

学术文献翻译模型,支持多种主流文档格式。

立即体验