Suppr超能文献

利用交替氧化酶绕过线粒体复合物III可抑制急性肺氧感知。

Bypassing mitochondrial complex III using alternative oxidase inhibits acute pulmonary oxygen sensing.

作者信息

Sommer Natascha, Alebrahimdehkordi Nasim, Pak Oleg, Knoepp Fenja, Strielkov Ievgen, Scheibe Susan, Dufour Eric, Andjelković Ana, Sydykov Akylbek, Saraji Alireza, Petrovic Aleksandar, Quanz Karin, Hecker Matthias, Kumar Manish, Wahl Joel, Kraut Simone, Seeger Werner, Schermuly Ralph T, Ghofrani Hossein A, Ramser Kerstin, Braun Thomas, Jacobs Howard T, Weissmann Norbert, Szibor Marten

机构信息

Excellence Cluster Cardio-Pulmonary Institute (CPI), University of Giessen and Marburg Lung Center (UGMLC), Member of the German Center for Lung Research (DZL), Justus-Liebig-University, Giessen, D-35392 Giessen, Germany.

Faculty of Medicine and Health Technology, Tampere University, FI-33014 Tampere, Finland.

出版信息

Sci Adv. 2020 Apr 15;6(16):eaba0694. doi: 10.1126/sciadv.aba0694. eCollection 2020 Apr.

Abstract

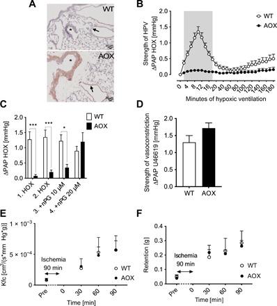
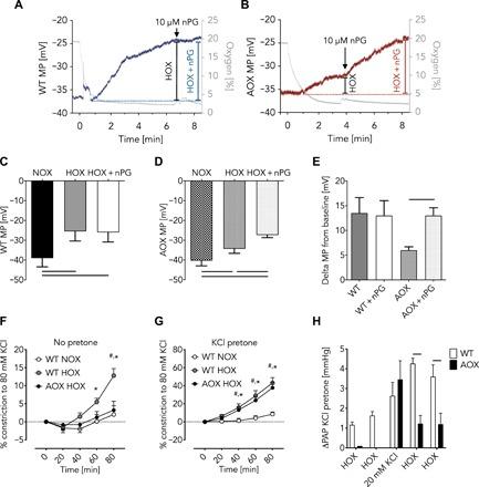
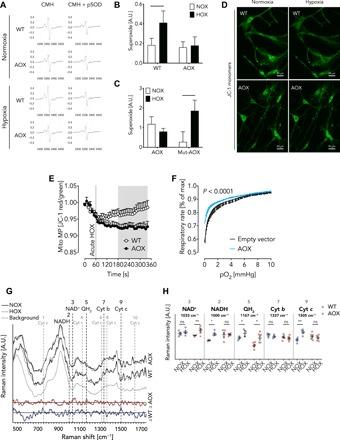
Mitochondria play an important role in sensing both acute and chronic hypoxia in the pulmonary vasculature, but their primary oxygen-sensing mechanism and contribution to stabilization of the hypoxia-inducible factor (HIF) remains elusive. Alteration of the mitochondrial electron flux and increased superoxide release from complex III has been proposed as an essential trigger for hypoxic pulmonary vasoconstriction (HPV). We used mice expressing a tunicate alternative oxidase, AOX, which maintains electron flux when respiratory complexes III and/or IV are inhibited. Respiratory restoration by AOX prevented acute HPV and hypoxic responses of pulmonary arterial smooth muscle cells (PASMC), acute hypoxia-induced redox changes of NADH and cytochrome c, and superoxide production. In contrast, AOX did not affect the development of chronic hypoxia-induced pulmonary hypertension and HIF-1α stabilization. These results indicate that distal inhibition of the mitochondrial electron transport chain in PASMC is an essential initial step for acute but not chronic oxygen sensing.

摘要

线粒体在感知肺血管中的急性和慢性缺氧方面发挥着重要作用,但其主要的氧传感机制以及对缺氧诱导因子(HIF)稳定性的贡献仍不清楚。线粒体电子通量的改变以及复合物III中超氧化物释放的增加被认为是缺氧性肺血管收缩(HPV)的关键触发因素。我们使用了表达被囊动物交替氧化酶AOX的小鼠,当呼吸复合物III和/或IV被抑制时,AOX可维持电子通量。AOX介导的呼吸恢复可预防急性HPV和肺动脉平滑肌细胞(PASMC)的缺氧反应、急性缺氧诱导的NADH和细胞色素c的氧化还原变化以及超氧化物的产生。相比之下,AOX并不影响慢性缺氧诱导的肺动脉高压的发展和HIF-1α的稳定性。这些结果表明,PASMC中线粒体电子传递链的远端抑制是急性而非慢性氧传感的关键起始步骤。

https://cdn.ncbi.nlm.nih.gov/pmc/blobs/3d65/7159913/626530c1e0ae/aba0694-F1.jpg

文献AI研究员

20分钟写一篇综述,助力文献阅读效率提升50倍。

立即体验

用中文搜PubMed

大模型驱动的PubMed中文搜索引擎

马上搜索

文档翻译

学术文献翻译模型,支持多种主流文档格式。

立即体验