Suppr超能文献

CTRP9 通过 AMPK 和脂联素受体介导的抗氧化反应诱导发挥心肌细胞保护作用。

CTRP9 Mediates Protective Effects in Cardiomyocytes via AMPK- and Adiponectin Receptor-Mediated Induction of Anti-Oxidant Response.

机构信息

Department of Cardiac and Vascular Surgery, Justus Liebig University Giessen, 35392 Giessen, Germany.

Institute of Physiology, Justus Liebig University Giessen, 35392 Giessen, Germany.

出版信息

Cells. 2020 May 15;9(5):1229. doi: 10.3390/cells9051229.

Abstract

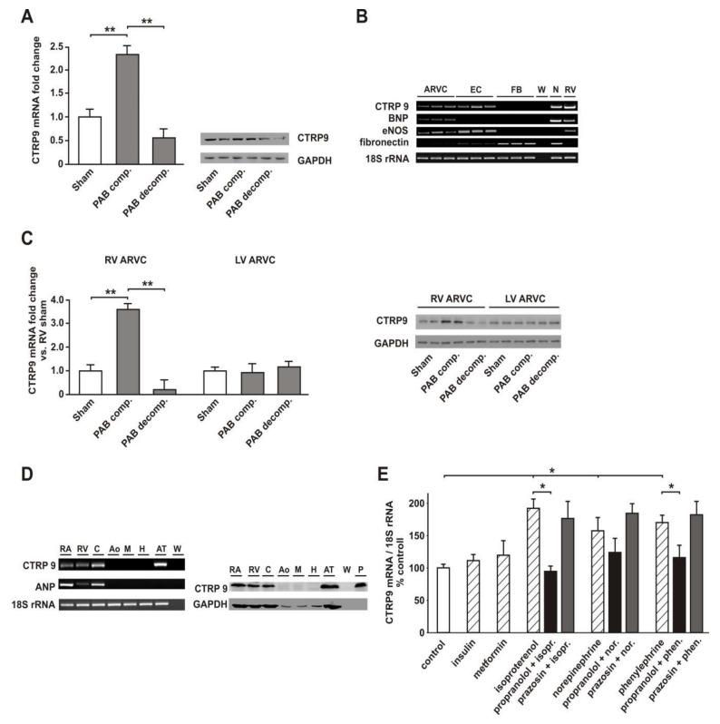
The C1q/tumor necrosis factor-alpha-related protein 9 (CTRP9) has been reported to exert cardioprotective effects, but its role in the right ventricle (RV) remains unclear. To investigate the role of CTRP9 in RV hypertrophy and failure, we performed pulmonary artery banding in weanling rats to induce compensatory RV hypertrophy seven weeks after surgery and RV failure 22 weeks after surgery. CTRP9 expression, signal transduction and mechanisms involved in protective CTRP9 effects were analyzed in rat and human RV tissue and cardiac cells. We demonstrate that CTRP9 was induced during compensatory RV hypertrophy but almost lost at the stage of RV failure. RV but not left ventricular (LV) cardiomyocytes or RV endothelial cells demonstrated increased intracellular reactive oxygen species (ROS) and apoptosis activation at this stage. Exogenous CTRP9 induced AMP-activated protein kinase (AMPK)-dependent transcriptional activation of the anti-oxidant thioredoxin-1 (Trx1) and superoxide dismutase-2 (SOD2) and reduced phenylephrine-induced ROS. Combined knockdown of adiponectin receptor-1 (AdipoR1) and AdipoR2 or knockdown of calreticulin attenuated CTRP9-mediated anti-oxidant effects. Immunoprecipitation showed an interaction of AdipoR1 with AdipoR2 and the co-receptor T-cadherin, but no direct interaction with calreticulin. Thus, CTRP9 mediates cardioprotective effects through inhibition of ROS production induced by pro-hypertrophic agents via AMPK-mediated activation of anti-oxidant enzymes.

摘要

C1q/肿瘤坏死因子-α相关蛋白 9(CTRP9)已被报道具有心脏保护作用,但它在右心室(RV)中的作用尚不清楚。为了研究 CTRP9 在 RV 肥厚和衰竭中的作用,我们在断奶大鼠中进行了肺动脉结扎术,以在手术后 7 周诱导代偿性 RV 肥厚,并在手术后 22 周诱导 RV 衰竭。在大鼠和人 RV 组织和心肌细胞中分析了 CTRP9 的表达、信号转导和涉及保护性 CTRP9 作用的机制。我们证明,CTRP9 在代偿性 RV 肥厚期间被诱导,但在 RV 衰竭阶段几乎丢失。在此阶段,RV 但不是左心室(LV)心肌细胞或 RV 内皮细胞表现出增加的细胞内活性氧物种(ROS)和凋亡激活。外源性 CTRP9 诱导 AMP 激活蛋白激酶(AMPK)依赖性抗氧化剂硫氧还蛋白-1(Trx1)和超氧化物歧化酶-2(SOD2)的转录激活,并减少苯肾上腺素诱导的 ROS。脂联素受体-1(AdipoR1)和 AdipoR2 的联合敲低或钙网蛋白的敲低减弱了 CTRP9 介导的抗氧化作用。免疫沉淀显示 AdipoR1 与 AdipoR2 和共受体 T-钙粘蛋白相互作用,但与钙网蛋白没有直接相互作用。因此,CTRP9 通过 AMPK 介导的抗氧化酶激活抑制促肥厚剂诱导的 ROS 产生来介导心脏保护作用。

https://cdn.ncbi.nlm.nih.gov/pmc/blobs/80a7/7291146/c4912631b955/cells-09-01229-g001.jpg

文献AI研究员

20分钟写一篇综述,助力文献阅读效率提升50倍。

立即体验

用中文搜PubMed

大模型驱动的PubMed中文搜索引擎

马上搜索

文档翻译

学术文献翻译模型,支持多种主流文档格式。

立即体验