Suppr超能文献

细胞外组蛋白 H3 在脓毒症中诱导细胞焦亡,可能通过 NOD2 和 VSIG4/NLRP3 途径发挥作用。

Extracellular Histone H3 Induces Pyroptosis During Sepsis and May Act Through NOD2 and VSIG4/NLRP3 Pathways.

机构信息

Department of Infectious Diseases, Renmin Hospital of Wuhan University, Wuhan, China.

出版信息

Front Cell Infect Microbiol. 2020 May 5;10:196. doi: 10.3389/fcimb.2020.00196. eCollection 2020.

Abstract

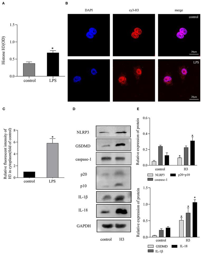
Histones could be released from the nucleus when stimulated. Increasing evidence has shown that extracellular histones are associated with a variety of inflammation and diseases. Nucleotide binding oligomerzation domain 2 (NOD2) belongs to the NOD like receptor (NLR) family and is reported to promote apoptosis and aggravate inflammatory response. And V-set and immunoglobulin domain containing 4 (VSIG4), a B7 family-related protein, has been confirmed to mediate transcriptional inhibition of nucleotide-binding oligomerization domain-like receptor protein 3 (NLRP3). However, little is known about the impact of extracellular histones on NOD2 or VSIG4 signal transduction. In this study, we aim to explore the effect and mechanism of extracellular histone H3 on pyroptosis. The purpose of this work was to investigate the mechanism of extracellular histone H3 on pyroptosis in sepsis. Lipopolysaccharide (LPS) and histone H3 were used to induce sepsis mice model and damage in ANA-1 macrophages. H3 antibody was applied to antagonize the effect of histone H3. NOD2 inhibitor NOD-IN-1 and VSIG4-siRNA were used to investigate the mechanism of histone H3 on pyroptosis. Enzyme linked immune sorbent assay (ELISA) was applied to detect the level of extracellular histone H3. Real-time PCR and Western blotting were employed to detect the key mRNA and protein levels. The pathology of tissues was detected. The level of extracellular histone H3 was increased after LPS stimulation. The mRNA and protein levels of NLRP3, caspase-1, gasdermin D (GSDMD), interleukin (IL)-1β, IL-18 were increased in LPS group, but suppressed by H3 antibody. And the expression of NOD2, receptor-interacting protein 2 (RIP2) was elevated compared with control group. The expression of VSIG4 was inhibited by LPS and suppression of H3 promoted the protein level of VSIG4. H3 antibody alleviated pathological damages in tissues. Furthermore, the mRNA and protein levels of NOD2 in H3 group was higher compared with control group. The mRNA and protein levels of VSIG4 in H3 group was decreased compared with control group, but up-regulated by NOD-IN-1. Besides, the mRNA and protein levels of VSIG4 in NOD-IN-1 + VSIG4-siRNA group was elevated compared with VSIG4-siRNA group. Extracellular histone H3 induced by LPS could cause pyroptosis during sepsis via NOD2 and VSIG4/NLRP3 pathway.

摘要

组蛋白在受到刺激时可能从细胞核中释放出来。越来越多的证据表明,细胞外组蛋白与多种炎症和疾病有关。核苷酸结合寡聚化结构域 2(NOD2)属于 NOD 样受体(NLR)家族,据报道可促进细胞凋亡并加重炎症反应。而 V -set 和免疫球蛋白结构域包含 4(VSIG4)是 B7 家族相关蛋白,已被证实可介导核苷酸结合寡聚化结构域样受体蛋白 3(NLRP3)的转录抑制。然而,关于细胞外组蛋白对 NOD2 或 VSIG4 信号转导的影响知之甚少。在这项研究中,我们旨在探讨细胞外组蛋白 H3 对细胞焦亡的影响及其机制。本研究旨在探讨细胞外组蛋白 H3 在脓毒症中诱导细胞焦亡的作用及机制。脂多糖(LPS)和组蛋白 H3 用于诱导脓毒症小鼠模型和 ANA-1 巨噬细胞损伤。应用 H3 抗体拮抗组蛋白 H3 的作用。应用 NOD2 抑制剂 NOD-IN-1 和 VSIG4-siRNA 探讨组蛋白 H3 对细胞焦亡的作用机制。酶联免疫吸附试验(ELISA)检测细胞外组蛋白 H3 水平。实时 PCR 和 Western blot 检测关键 mRNA 和蛋白水平。检测组织病理学变化。LPS 刺激后细胞外组蛋白 H3 水平升高。LPS 组 NLRP3、半胱天冬酶-1(caspase-1)、gasdermin D(GSDMD)、白细胞介素(IL)-1β、IL-18 的 mRNA 和蛋白水平升高,但被 H3 抗体抑制。与对照组相比,NOD2、受体相互作用蛋白 2(RIP2)的表达升高。LPS 抑制 VSIG4 的表达,抑制 H3 促进 VSIG4 蛋白水平升高。H3 抗体减轻组织病理学损伤。此外,H3 组 NOD2 的 mRNA 和蛋白水平高于对照组。H3 组 VSIG4 的 mRNA 和蛋白水平低于对照组,但用 NOD-IN-1 处理后上调。此外,NOD-IN-1+VSIG4-siRNA 组的 VSIG4 的 mRNA 和蛋白水平高于 VSIG4-siRNA 组。LPS 诱导的细胞外组蛋白 H3 通过 NOD2 和 VSIG4/NLRP3 通路在脓毒症中引起细胞焦亡。

https://cdn.ncbi.nlm.nih.gov/pmc/blobs/32fa/7216582/2aac87623b24/fcimb-10-00196-g0001.jpg

文献AI研究员

20分钟写一篇综述,助力文献阅读效率提升50倍。

立即体验

用中文搜PubMed

大模型驱动的PubMed中文搜索引擎

马上搜索

文档翻译

学术文献翻译模型,支持多种主流文档格式。

立即体验