Suppr超能文献

干扰素调节因子 7 介导肥胖相关的单核细胞趋化蛋白 1 转录。

Interferon regulatory factor 7 mediates obesity-associated MCP-1 transcription.

机构信息

Department of Nutrition and Metabolism, Institute of Biomedical Sciences, Tokushima University Graduate School, Tokushima-city, Tokushima, Japan.

Faculty of Food and Agricultural Sciences, Fukushima University, Fukushima-city, Fukushima, Japan.

出版信息

PLoS One. 2020 May 21;15(5):e0233390. doi: 10.1371/journal.pone.0233390. eCollection 2020.

Abstract

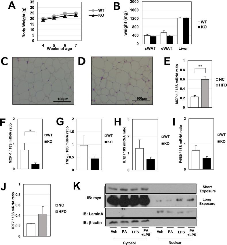
Hypertrophy, associated with adipocyte dysfunction, causes increased pro-inflammatory adipokine, and abnormal glucose and lipid metabolism, leading to insulin resistance and obesity-related-health problems. By combining DNA microarray and genomic data analyses to predict DNA binding motifs, we identified the transcription factor Interferon Regulatory Factor 7 (IRF7) as a possible regulator of genes related to adipocyte hypertrophy. To investigate the role of IRF7 in adipocytes, we examined gene expression patterns in 3T3-L1 cells infected with a retrovirus carrying the IRF7 gene and found that enforced IRF7 expression induced the expression of monocyte chemoattractant protein-1 (MCP-1), a key initial adipokine in the chronic inflammation of obesity. CRISPR/Cas9 mediated-suppression of IRF7 significantly reduced MCP-1 mRNA. Luciferase assays, chromatin immunoprecipitation PCR analysis and gel shift assay showed that IRF7 transactivates the MCP-1 gene by binding to its proximal Interferon Stimulation Response Element (ISRE), a putative IRF7 binding motif. IRF7 knockout mice exhibited lower expression of MCP-1 in epidydimal white adipose tissue under high-fat feeding conditions, suggesting the transcription factor is physiologically important for inducing MCP-1. Taken together, our results suggest that IRF7 transactivates MCP-1 mRNA in adipocytes, and it may be involved in the adipose tissue inflammation associated with obesity.

摘要

肥大症与脂肪细胞功能障碍有关,导致促炎脂肪因子增加以及葡萄糖和脂质代谢异常,从而引起胰岛素抵抗和肥胖相关健康问题。通过结合 DNA 微阵列和基因组数据分析来预测 DNA 结合基序,我们确定转录因子干扰素调节因子 7(IRF7)可能是与脂肪细胞肥大症相关基因的调节剂。为了研究 IRF7 在脂肪细胞中的作用,我们检查了用携带 IRF7 基因的逆转录病毒感染的 3T3-L1 细胞中的基因表达模式,发现强制表达 IRF7 诱导单核细胞趋化蛋白-1(MCP-1)的表达,MCP-1 是肥胖慢性炎症中关键的初始脂肪因子。CRISPR/Cas9 介导的 IRF7 抑制显着降低了 MCP-1 mRNA。荧光素酶测定,染色质免疫沉淀 PCR 分析和凝胶迁移分析表明,IRF7 通过结合其近端干扰素刺激反应元件(ISRE)来反式激活 MCP-1 基因,ISRE 是一个假定的 IRF7 结合基序。高脂肪喂养条件下,IRF7 敲除小鼠的附睾白色脂肪组织中 MCP-1 的表达降低,表明该转录因子对于诱导 MCP-1 具有生理重要性。总之,我们的研究结果表明,IRF7 在脂肪细胞中转录激活 MCP-1 mRNA,它可能参与与肥胖相关的脂肪组织炎症。

https://cdn.ncbi.nlm.nih.gov/pmc/blobs/b604/7241760/b7476414d7c4/pone.0233390.g001.jpg

文献AI研究员

20分钟写一篇综述,助力文献阅读效率提升50倍。

立即体验

用中文搜PubMed

大模型驱动的PubMed中文搜索引擎

马上搜索

文档翻译

学术文献翻译模型,支持多种主流文档格式。

立即体验