Suppr超能文献

绿原酸通过 mTOR/TFEB 信号通路缓解 Aβ诱导的自噬和认知障碍。

Chlorogenic Acid Alleviates Aβ-Induced Autophagy and Cognitive Impairment via the mTOR/TFEB Signaling Pathway.

机构信息

College of Pharmacy, Chengdu University of Traditional Chinese Medicine, Chengdu, Sichuan 610075, People's Republic of China.

Institute of Meterial Medica Integration and Transformation for Brain Disorders, Chengdu University of Traditional Chinese Medicine, Chengdu, Sichuan 610075, People's Republic of China.

出版信息

Drug Des Devel Ther. 2020 May 4;14:1705-1716. doi: 10.2147/DDDT.S235969. eCollection 2020.

Abstract

PURPOSE

Chlorogenic acid (CGA), a phenolic acid isolated from fruits and vegetables, has been established to have neuroprotective properties in relation to Alzheimer's disease (AD). However, the precise mechanism by which CGA prevents cognitive deficits in AD has not been well studied. This study aimed to explore the potential molecular mechanism of CGA action using an Aβinduced SH-SY5Y neuron injury and cogxnitive deficits model in APP/PS1 mice.

METHODS

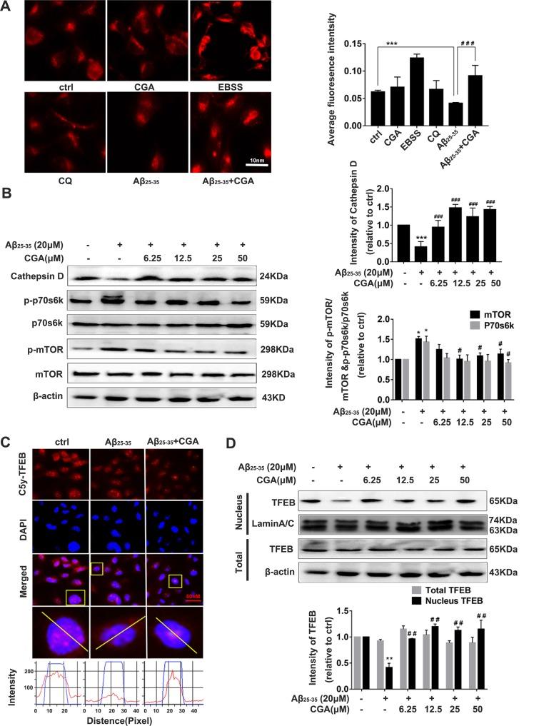
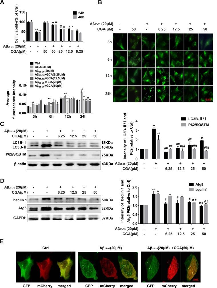
Three-month-old male APP/PS1 double transgenic mice and a human neuroblastoma cell line (SH-SY5Y) were used to assess the effects of CGA on AD in vivo and in vitro, respectively. Cognitive function in mice was measured using a Morris water maze (MWM) test. Hematoxylin and eosin, monodansylcadaverine fluorescence, LysoTracker Red (LTR), and immunofluorescence staining were used to evaluate the morphological changes in vivo and in vitro. The protein expressions of autophagy markers (LC3B-II/LC3B-I, p62/SQSTM, beclin1 and Atg5) and lysosomal-function-related markers (cathepsin D, mTOR, p-mTOR P70S6K, p-p70s6k and TFEB) were analyzed with Western blot analyses.

RESULTS

CGA treatment significantly improved spatial memory, relieved neuron damage, and inhibited autophagy in APP/PS1 mice (P<0.05). Moreover, CGA notably suppressed autophagosome production and enhanced autophagy flux in SH-SY5Y cells induced by Aβ (P<0.05). Further analysis showed that CGA markedly promoted lysosomal activity, and this was accompanied by upregulated cathepsin D protein expression, which was induced by the mTOR/TFEB signaling pathway in APP/PS1 mice and Aβ-exposed SH-SY5Y cells (P<0.05).

CONCLUSION

CGA treatment restored autophagic flux in the brain and alleviated cognitive impairments in APP/PS1 mice via enhanced activation of the mTOR/TFEB signaling pathway.

摘要

目的

从水果和蔬菜中分离得到的酚酸绿原酸(CGA)已被证实具有与阿尔茨海默病(AD)相关的神经保护作用。然而,CGA 预防 AD 认知缺陷的确切机制尚未得到很好的研究。本研究旨在使用 Aβ诱导的 SH-SY5Y 神经元损伤和认知缺陷 APP/PS1 小鼠模型探索 CGA 作用的潜在分子机制。

方法

使用 3 个月大的雄性 APP/PS1 双转基因小鼠和人神经母细胞瘤细胞系(SH-SY5Y)分别在体内和体外评估 CGA 对 AD 的作用。使用 Morris 水迷宫(MWM)测试评估小鼠的认知功能。使用苏木精和伊红、单丹磺酰尸胺荧光、溶酶体追踪红色(LTR)和免疫荧光染色评估体内和体外的形态变化。使用 Western blot 分析评估自噬标志物(LC3B-II/LC3B-I、p62/SQSTM、beclin1 和 Atg5)和溶酶体功能相关标志物(组织蛋白酶 D、mTOR、p-mTOR P70S6K、p-p70s6k 和 TFEB)的蛋白表达。

结果

CGA 治疗可显著改善 APP/PS1 小鼠的空间记忆、缓解神经元损伤和抑制自噬(P<0.05)。此外,CGA 可显著抑制 Aβ诱导的 SH-SY5Y 细胞中自噬体的产生和自噬流(P<0.05)。进一步分析表明,CGA 可显著促进溶酶体活性,这伴随着 APP/PS1 小鼠和 Aβ暴露的 SH-SY5Y 细胞中 mTOR/TFEB 信号通路诱导的组织蛋白酶 D 蛋白表达上调(P<0.05)。

结论

CGA 治疗通过增强 mTOR/TFEB 信号通路的激活,恢复了 APP/PS1 小鼠脑中的自噬流,并缓解了认知障碍。

https://cdn.ncbi.nlm.nih.gov/pmc/blobs/cfff/7221680/b04018d0b1cb/DDDT-14-1705-g0001.jpg

文献AI研究员

20分钟写一篇综述,助力文献阅读效率提升50倍。

立即体验

用中文搜PubMed

大模型驱动的PubMed中文搜索引擎

马上搜索

文档翻译

学术文献翻译模型,支持多种主流文档格式。

立即体验