Suppr超能文献

与免疫原性细胞死亡相关的损伤相关分子模式 (DAMPs) 在肺腺癌细胞中被临床相关化疗药物差异触发。

Damage-associated molecular patterns (DAMPs) related to immunogenic cell death are differentially triggered by clinically relevant chemotherapeutics in lung adenocarcinoma cells.

机构信息

Programa de Pós-Graduação em Ciências Pneumológicas, Laboratório de Pulmão e Vias Aéreas, FAMED/UFRGS, Hospital de Clínicas de Porto Alegre, Porto Alegre, Brazil.

Departamento de Ciências Morfológicas, Instituto de Ciências Básicas da Saúde, Universidade Federal do Rio Grande do Sul, Porto Alegre, RS, Brazil.

出版信息

BMC Cancer. 2020 May 26;20(1):474. doi: 10.1186/s12885-020-06964-5.

Abstract

BACKGROUND

Chemotherapeutics can stimulate immune antitumor response by inducing immunogenic cell death (ICD), which is activated by Damage-Associated Molecular Patterns (DAMPs) like the exposure of calreticulin (CRT) on the cell surface, the release of ATP and the secretion of High Mobility Group Box 1 (HMGB1).

METHODS

Here, we investigated the levels of ICD-associated DAMPs induced by chemotherapeutics commonly used in the clinical practice of non-small cell lung cancer (NSCLC) and the association of these DAMPs with apoptosis and autophagy. A549 human lung adenocarcinoma cells were treated with clinically relevant doses of cisplatin, carboplatin, etoposide, paclitaxel and gemcitabine. We assessed ICD-associated DAMPs, cell viability, apoptosis and autophagy in an integrated way.

RESULTS

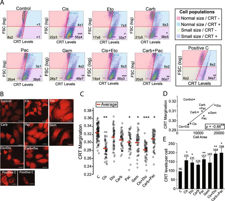
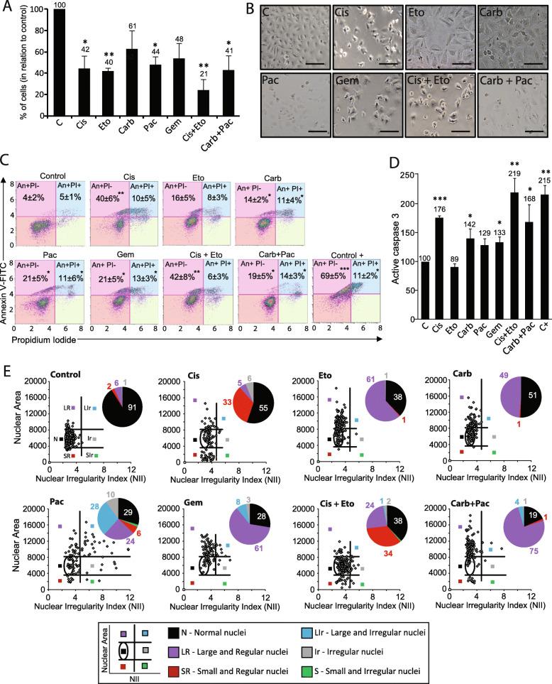
Cisplatin and its combination with etoposide induced the highest levels of apoptosis, while etoposide was the less pro-apoptotic treatment. Cisplatin also induced the highest levels of ICD-associated DAMPs, which was not incremented by co-treatments. Etoposide induced the lower levels of ICD and the highest levels of autophagy, suggesting that the cytoprotective role of autophagy is dominant in relation to its pro-ICD role. High levels of CRT were associated with better prognosis in TCGA databank. In an integrative analysis we found a strong positive correlation between DAMPs and apoptosis, and a negative correlation between cell number and ICD-associated DAMPs as well as between autophagy and apoptosis markers. We also purpose a mathematical integration of ICD-associated DAMPs in an index (IndImunnog) that may represent with greater biological relevance this process. Cisplatin-treated cells showed the highest IndImmunog, while etoposide was the less immunogenic and the more pro-autophagic treatment.

CONCLUSIONS

Cisplatin alone induced the highest levels of ICD-associated DAMPs, so that its combination with immunotherapy may be a promising therapeutic strategy in NSCLC.

摘要

背景

化疗药物通过诱导免疫原性细胞死亡(ICD)刺激抗肿瘤免疫反应,ICD 由损伤相关分子模式(DAMPs)激活,如细胞表面钙网蛋白(CRT)的暴露、ATP 的释放和高迁移率族蛋白 1(HMGB1)的分泌。

方法

在这里,我们研究了临床上常用于非小细胞肺癌(NSCLC)的化疗药物诱导的与 ICD 相关的 DAMPs 的水平,以及这些 DAMPs 与细胞凋亡和自噬的关联。用临床相关剂量的顺铂、卡铂、依托泊苷、紫杉醇和吉西他滨处理 A549 人肺腺癌细胞。我们综合评估了与 ICD 相关的 DAMPs、细胞活力、细胞凋亡和自噬。

结果

顺铂及其与依托泊苷的联合治疗诱导了最高水平的细胞凋亡,而依托泊苷是较少促凋亡的治疗方法。顺铂还诱导了与 ICD 相关的 DAMPs 的最高水平,而联合治疗并没有增加这些 DAMPs 的水平。依托泊苷诱导了较低水平的 ICD 和最高水平的自噬,表明自噬的细胞保护作用相对于其促进 ICD 的作用占主导地位。TCGA 数据库中高 CRT 水平与较好的预后相关。在综合分析中,我们发现 DAMPs 与细胞凋亡之间存在强烈的正相关,细胞数量与与 ICD 相关的 DAMPs 以及自噬与细胞凋亡标志物之间存在负相关。我们还提出了一种将与 ICD 相关的 DAMPs 整合到一个指数(IndImmunog)中的数学方法,该指数可能更具生物学相关性。顺铂处理的细胞显示出最高的 IndImmunog,而依托泊苷是免疫原性较低和更促自噬的治疗方法。

结论

单独使用顺铂可诱导与 ICD 相关的 DAMPs 的最高水平,因此其与免疫疗法联合使用可能是 NSCLC 的一种有前途的治疗策略。

https://cdn.ncbi.nlm.nih.gov/pmc/blobs/9e95/7251700/577b0935e056/12885_2020_6964_Fig1_HTML.jpg

文献AI研究员

20分钟写一篇综述,助力文献阅读效率提升50倍。

立即体验

用中文搜PubMed

大模型驱动的PubMed中文搜索引擎

马上搜索

文档翻译

学术文献翻译模型,支持多种主流文档格式。

立即体验