Suppr超能文献

静磁场抑制小鼠乳腺癌细胞的迁移和端粒酶活性。

A Static Magnetic Field Inhibits the Migration and Telomerase Function of Mouse Breast Cancer Cells.

机构信息

School of Life Sciences, Beijing University of Chinese Medicine, Beijing 100029, China.

State Key Laboratory of Brain and Cognitive Science, Institute of Biophysics, CAS, Beijing 100101, China.

出版信息

Biomed Res Int. 2020 May 11;2020:7472618. doi: 10.1155/2020/7472618. eCollection 2020.

Abstract

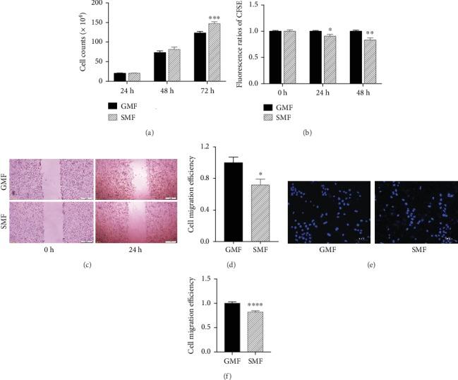
Static magnetic field (SMF) has a potential as a cancer therapeutic modality due to its specific inhibitory effects on the proliferation of multiple cancer cells. However, the underlying mechanism remains unclear, and just a few studies have examined the effects of SMF on metastasis, an important concern in cancer treatment. In this study, we evaluated the effects of moderate SMF (~150 mT) on the proliferation and migration of 4T1 breast cancer cells. Our results showed that SMF treatment accelerated cell proliferation but inhibited cell migration. Further, SMF treatment shortened the telomere length, decreased telomerase activity, and inhibited the expression of the cancer-specific marker telomerase reverse transcriptase (TERT), which may be related to expression upregulation of e2f1, a transcription repressor of TERT and positive regulator of the mitotic cell cycle. Our results revealed that SMF repressed both, cell migration and telomerase function. The telomerase network is responsive to SMF and may be involved in SMF-mediated cancer-specific effects; moreover, it may function as a therapeutic target in magnetic therapy of cancers.

摘要

静磁场(SMF)具有作为癌症治疗方式的潜力,因为它对多种癌细胞的增殖具有特定的抑制作用。然而,其潜在机制仍不清楚,只有少数研究探讨了 SMF 对转移的影响,而转移是癌症治疗中的一个重要关注点。在这项研究中,我们评估了中等强度 SMF(~150mT)对 4T1 乳腺癌细胞增殖和迁移的影响。结果表明,SMF 处理加速了细胞增殖,但抑制了细胞迁移。此外,SMF 处理缩短了端粒长度,降低了端粒酶活性,并抑制了端粒酶逆转录酶(TERT)这一癌症特异性标志物的表达,这可能与转录抑制因子 e2f1 的表达上调有关,e2f1 是 TERT 的转录抑制剂和有丝分裂细胞周期的正调节剂。我们的结果表明,SMF 抑制了细胞迁移和端粒酶功能。端粒酶网络对 SMF 有反应,可能参与了 SMF 介导的癌症特异性效应;此外,它可能作为磁疗癌症的治疗靶点。

https://cdn.ncbi.nlm.nih.gov/pmc/blobs/2ecd/7240788/d6971fb854cb/BMRI2020-7472618.001.jpg

文献AI研究员

20分钟写一篇综述,助力文献阅读效率提升50倍。

立即体验

用中文搜PubMed

大模型驱动的PubMed中文搜索引擎

马上搜索

文档翻译

学术文献翻译模型,支持多种主流文档格式。

立即体验