Suppr超能文献

缺氧诱导因子 2α转录激活 miR-301a 通过靶向 TP63 促进胰腺癌缺氧诱导的上皮-间充质转化。

MiR-301a transcriptionally activated by HIF-2α promotes hypoxia-induced epithelial-mesenchymal transition by targeting TP63 in pancreatic cancer.

机构信息

Department of General Surgery, Shanghai Key Laboratory of Pancreatic Disease, Shanghai General Hospital, Shanghai Jiaotong University, Shanghai 200080, China.

Key Laboratory of Cell Differentiation and Apoptosis of National Ministry of Education, Department of Pathophysiology and Rui-Jin Hospital, Shanghai Jiao Tong University School of Medicine, Shanghai 200080, China.

出版信息

World J Gastroenterol. 2020 May 21;26(19):2349-2373. doi: 10.3748/wjg.v26.i19.2349.

Abstract

BACKGROUND

Pancreatic cancer (PC) is one of the deadliest cancers worldwide. PC metastasis involves a complex set of events, including epithelial-mesenchymal transition (EMT), that increase tumor cell invasiveness. Recent evidence has shown that hypoxia is a major EMT regulator in pancreatic cancer cells and facilitates metastasis; however, the mechanisms remain elusive.

AIM

To investigate the role of miR-301a in hypoxia-induced EMT in PC cells.

METHODS

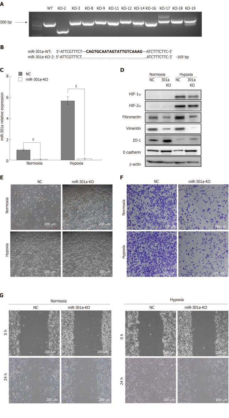
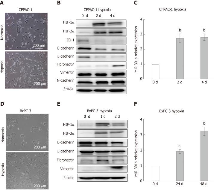
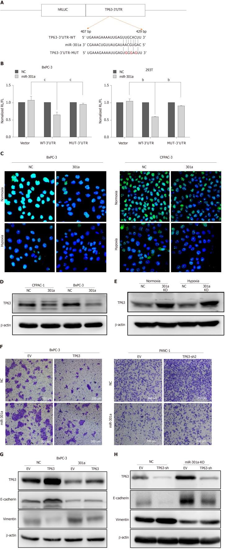
Real-time PCR and Western blot analysis were used to detect the expression of miR-301a and EMT markers in PDAC cells cultured in hypoxic and normoxic conditions. Western blot analysis was used to detect the expression of EMT markers in PDAC cells with miR-301a overexpression. Wound healing assay and Transwell assay were used to detect the migration capabilities of PDAC cells with miR-301a overexpression and knockout. Luciferase assay was used to detect the miR-301a promoter and the 3' untranslated region activity of TP63. Orthotopic PC mouse models were used to study the role of miR-301a in metastasis of PDAC cells . hybridization assay was used to detect the expression of miR-301a in PDAC patient samples (adjacent paratumor and paired tumor tissues).  .

RESULTS

Hypoxic environment could directly promote the EMT of PC cells. The expression level of miR-301a was increased in a HIF2α dependent manner in hypoxia-cultured CFPAC-1 and BxPC-3 cells. Overexpression of miR-301a enhanced the hypoxia-induced EMT of PC cells, while knocking out miR-301a result in the suppression of hypoxia-induced EMT. TP63 was a direct target of miR-301a and involved in the metastatic process of PC cells. Furthermore, miR-301a upregulation facilitated PDAC distant metastasis and lymph node metastasis . Additionally, miR-301a overexpression was indicative of aggressive clinicopathological behaviors and poor prognosis.

CONCLUSION

The newly identified HIF-2α-miR301a-TP63 signaling pathway may play a crucial role in hypoxia-induced EMT in PDAC cells.

摘要

背景

胰腺癌(PC)是全球最致命的癌症之一。PC 转移涉及一系列复杂事件,包括上皮-间充质转化(EMT),这增加了肿瘤细胞的侵袭性。最近的证据表明,缺氧是胰腺癌细胞中 EMT 的主要调节剂,并促进转移;然而,其机制仍不清楚。

目的

研究 miR-301a 在胰腺癌细胞缺氧诱导的 EMT 中的作用。

方法

实时 PCR 和 Western blot 分析用于检测在低氧和常氧条件下培养的 PDAC 细胞中 miR-301a 和 EMT 标记物的表达。Western blot 分析用于检测 miR-301a 过表达的 PDAC 细胞中 EMT 标记物的表达。划痕愈合实验和 Transwell 实验用于检测 miR-301a 过表达和敲除的 PDAC 细胞的迁移能力。荧光素酶实验用于检测 miR-301a 启动子和 TP63 的 3'非翻译区活性。原位 PC 小鼠模型用于研究 miR-301a 在 PDAC 细胞转移中的作用。杂交实验用于检测 PDAC 患者样本(癌旁肿瘤和配对肿瘤组织)中 miR-301a 的表达。

结果

缺氧环境可直接促进 PC 细胞的 EMT。在缺氧培养的 CFPAC-1 和 BxPC-3 细胞中,miR-301a 的表达水平呈 HIF2α依赖性增加。miR-301a 的过表达增强了 PC 细胞缺氧诱导的 EMT,而敲除 miR-301a 则抑制了缺氧诱导的 EMT。TP63 是 miR-301a 的直接靶标,参与了 PC 细胞的转移过程。此外,miR-301a 的上调促进了 PDAC 的远处转移和淋巴结转移。此外,miR-301a 的过表达提示具有侵袭性的临床病理行为和不良预后。

结论

新鉴定的 HIF-2α-miR301a-TP63 信号通路可能在 PDAC 细胞缺氧诱导的 EMT 中起关键作用。

https://cdn.ncbi.nlm.nih.gov/pmc/blobs/08c5/7243651/4ee4e3b3a7be/WJG-26-2349-g001.jpg

文献AI研究员

20分钟写一篇综述,助力文献阅读效率提升50倍。

立即体验

用中文搜PubMed

大模型驱动的PubMed中文搜索引擎

马上搜索

文档翻译

学术文献翻译模型,支持多种主流文档格式。

立即体验