Suppr超能文献

蜗牛通过抑制线粒体 ACC2 在癌症进展过程中增强脂肪酸氧化。

Snail augments fatty acid oxidation by suppression of mitochondrial ACC2 during cancer progression.

机构信息

Department of Oral Pathology, Oral Cancer Research Institute, Yonsei University College of Dentistry, Seoul, Korea.

Department of Oral and Maxillofacial Surgery, Yonsei University College of Dentistry, Seoul, Korea.

出版信息

Life Sci Alliance. 2020 Jun 2;3(7). doi: 10.26508/lsa.202000683. Print 2020 Jul.

Abstract

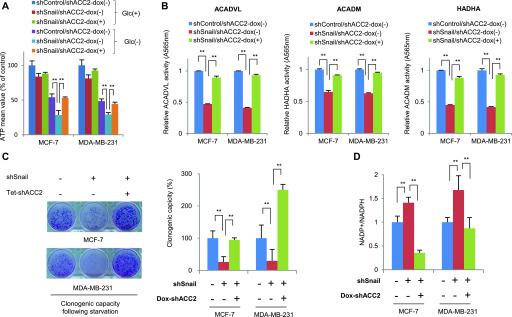
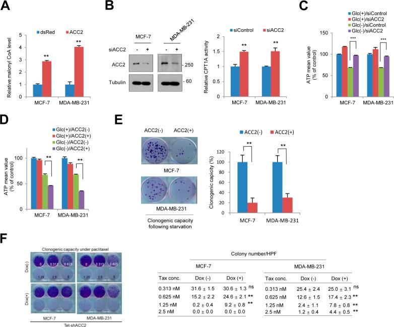
Despite the importance of mitochondrial fatty acid oxidation (FAO) in cancer metabolism, the biological mechanisms responsible for the FAO in cancer and therapeutic intervention based on catabolic metabolism are not well defined. In this study, we observe that Snail (SNAI1), a key transcriptional repressor of epithelial-mesenchymal transition, enhances catabolic FAO, allowing pro-survival of breast cancer cells in a starved environment. Mechanistically, Snail suppresses mitochondrial ACC2 (ACACB) by binding to a series of E-boxes located in its proximal promoter, resulting in decreased malonyl-CoA level. Malonyl-CoA being a well-known endogenous inhibitor of fatty acid transporter carnitine palmitoyltransferase 1 (CPT1), the suppression of ACC2 by Snail activates CPT1-dependent FAO, generating ATP and decreasing NADPH consumption. Importantly, combinatorial pharmacologic inhibition of pentose phosphate pathway and FAO with clinically available drugs efficiently reverts Snail-mediated metabolic reprogramming and suppresses in vivo metastatic progression of breast cancer cells. Our observations provide not only a mechanistic link between epithelial-mesenchymal transition and catabolic rewiring but also a novel catabolism-based therapeutic approach for inhibition of cancer progression.

摘要

尽管线粒体脂肪酸氧化(FAO)在癌症代谢中很重要,但负责癌症中 FAO 的生物学机制以及基于分解代谢的治疗干预措施尚不清楚。在这项研究中,我们观察到,Snail(SNAI1),一种上皮-间充质转化的关键转录抑制因子,增强了分解代谢的 FAO,使乳腺癌细胞在饥饿环境中能够存活。从机制上讲,Snail 通过结合其近端启动子中的一系列 E 盒来抑制线粒体 ACC2(ACACB),导致丙二酰辅酶 A 水平降低。丙二酰辅酶 A 是脂肪酸转运蛋白肉碱棕榈酰基转移酶 1(CPT1)的一种众所周知的内源性抑制剂,Snail 对 ACC2 的抑制激活了 CPT1 依赖性 FAO,产生 ATP 并减少 NADPH 的消耗。重要的是,联合应用临床可用药物抑制戊糖磷酸途径和 FAO 可有效逆转 Snail 介导的代谢重编程,并抑制乳腺癌细胞体内转移进展。我们的观察结果不仅提供了上皮-间充质转化和分解代谢重编程之间的机制联系,还为抑制癌症进展提供了一种基于分解代谢的新型治疗方法。

https://cdn.ncbi.nlm.nih.gov/pmc/blobs/dfaf/7283136/4e0c6c0cffe5/LSA-2020-00683_Fig1.jpg

文献AI研究员

20分钟写一篇综述,助力文献阅读效率提升50倍。

立即体验

用中文搜PubMed

大模型驱动的PubMed中文搜索引擎

马上搜索

文档翻译

学术文献翻译模型,支持多种主流文档格式。

立即体验