Suppr超能文献

多重相对和绝对定量免疫肽组学揭示 CDK4/6 抑制诱导的 MHC I repertoire 改变。

Multiplexed relative and absolute quantitative immunopeptidomics reveals MHC I repertoire alterations induced by CDK4/6 inhibition.

机构信息

Koch Institute for Integrative Cancer Research, Massachusetts Institute of Technology, Cambridge, MA, 02142, USA.

Department of Biological Engineering, Massachusetts Institute of Technology, Cambridge, MA, 02139, USA.

出版信息

Nat Commun. 2020 Jun 2;11(1):2760. doi: 10.1038/s41467-020-16588-9.

Abstract

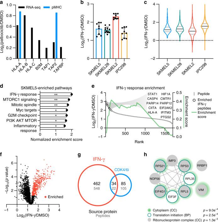
Peptides bound to class I major histocompatibility complexes (MHC) play a critical role in immune cell recognition and can trigger an antitumor immune response in cancer. Surface MHC levels can be modulated by anticancer agents, altering immunity. However, understanding the peptide repertoire's response to treatment remains challenging and is limited by quantitative mass spectrometry-based strategies lacking normalization controls. We describe an experimental platform that leverages recombinant heavy isotope-coded peptide MHCs (hipMHCs) and multiplex isotope tagging to quantify peptide repertoire alterations using low sample input. HipMHCs improve quantitative accuracy of peptide repertoire changes by normalizing for variation across analyses and enable absolute quantification using internal calibrants to determine copies per cell of MHC antigens, which can inform immunotherapy design. Applying this platform in melanoma cell lines to profile the immunopeptidome response to CDK4/6 inhibition and interferon-γ - known modulators of antigen presentation - uncovers treatment-specific alterations, connecting the intracellular response to extracellular immune presentation.

摘要

肽与 I 类主要组织相容性复合体 (MHC) 结合在免疫细胞识别中起着关键作用,并能在癌症中引发抗肿瘤免疫反应。抗癌药物可调节表面 MHC 水平,从而改变免疫。然而,了解治疗后肽库的反应仍然具有挑战性,并且受到缺乏归一化对照的基于定量质谱的策略的限制。我们描述了一个实验平台,该平台利用重组重同位素编码肽 MHC(hipMHC)和多重同位素标记,使用低样本输入来定量肽库的变化。HipMHC 通过对分析过程中的变化进行归一化,提高了肽库变化的定量准确性,并使用内部校准物进行绝对定量,以确定 MHC 抗原的拷贝数/细胞,这可以为免疫疗法设计提供信息。将该平台应用于黑色素瘤细胞系,以分析 CDK4/6 抑制和干扰素-γ(已知的抗原呈递调节剂)对免疫肽组的反应,揭示了特定于治疗的变化,将细胞内反应与细胞外免疫呈递联系起来。

https://cdn.ncbi.nlm.nih.gov/pmc/blobs/6a40/7265461/61b1489da584/41467_2020_16588_Fig1_HTML.jpg

文献AI研究员

20分钟写一篇综述,助力文献阅读效率提升50倍。

立即体验

用中文搜PubMed

大模型驱动的PubMed中文搜索引擎

马上搜索

文档翻译

学术文献翻译模型,支持多种主流文档格式。

立即体验