Suppr超能文献

热休克因子 1(Hsf1)活性的反馈调节通过 Hsp70 介导的三聚体解旋和解离与 DNA。

Feedback regulation of heat shock factor 1 (Hsf1) activity by Hsp70-mediated trimer unzipping and dissociation from DNA.

机构信息

Center for Molecular Biology of Heidelberg University (ZMBH), DKFZ-ZMBH-Alliance, Heidelberg, Germany.

出版信息

EMBO J. 2020 Jul 15;39(14):e104096. doi: 10.15252/embj.2019104096. Epub 2020 Jun 3.

Abstract

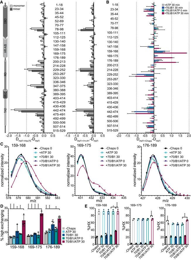
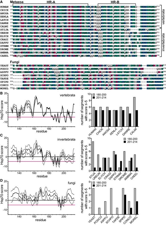
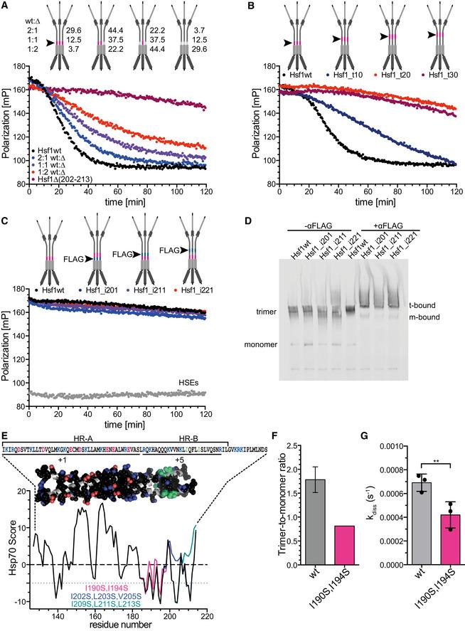
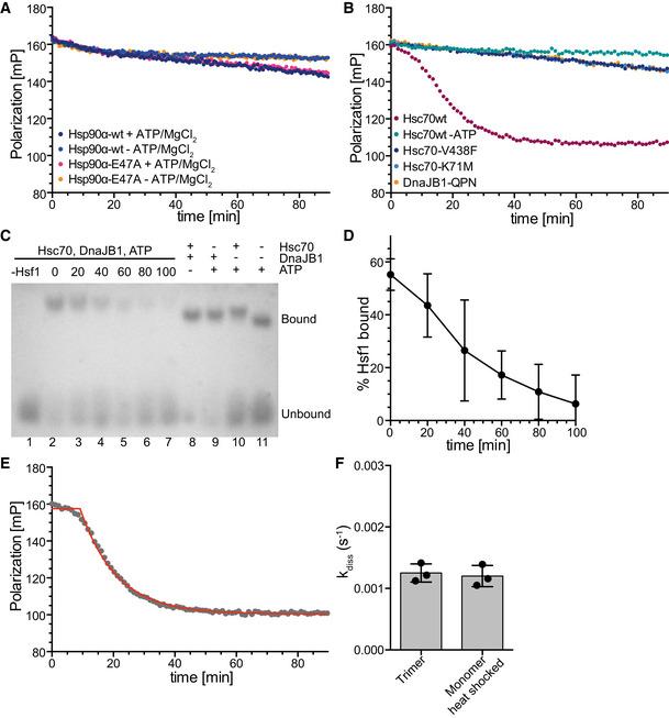
The heat shock response is a universal transcriptional response to proteotoxic stress orchestrated by heat shock transcription factor Hsf1 in all eukaryotic cells. Despite over 40 years of intense research, the mechanism of Hsf1 activity regulation remains poorly understood at the molecular level. In metazoa, Hsf1 trimerizes upon heat shock through a leucine-zipper domain and binds to DNA. How Hsf1 is dislodged from DNA and monomerized remained enigmatic. Here, using purified proteins, we demonstrate that unmodified trimeric Hsf1 is dissociated from DNA in vitro by Hsc70 and DnaJB1. Hsc70 binds to multiple sites in Hsf1 with different affinities. Hsf1 trimers are monomerized by successive cycles of entropic pulling, unzipping the triple leucine-zipper. Starting this unzipping at several protomers of the Hsf1 trimer results in faster monomerization. This process directly monitors the concentration of Hsc70 and DnaJB1. During heat shock adaptation, Hsc70 first binds to a high-affinity site in the transactivation domain, leading to partial attenuation of the response, and subsequently, at higher concentrations, Hsc70 removes Hsf1 from DNA to restore the resting state.

摘要

热休克反应是一种普遍的转录反应,由所有真核细胞中的热休克转录因子 Hsf1 协调。尽管经过了 40 多年的深入研究,但 Hsf1 活性调节的分子机制在分子水平上仍未得到很好的理解。在后生动物中,Hsf1 在热休克时通过亮氨酸拉链结构域三聚化,并与 DNA 结合。Hsf1 如何从 DNA 上脱离并单体化仍然是个谜。在这里,我们使用纯化的蛋白质证明,未修饰的三聚体 Hsf1 在体外可被 Hsc70 和 DnaJB1 从 DNA 上解离。Hsc70 以不同的亲和力与 Hsf1 的多个结合位点结合。Hsf1 三聚体通过熵拉动的连续循环解拉链而单体化,解开三重亮氨酸拉链。从 Hsf1 三聚体的几个原聚体开始解拉链会导致更快的单体化。这个过程直接监测 Hsc70 和 DnaJB1 的浓度。在热休克适应过程中,Hsc70 首先结合到转录激活结构域的高亲和力位点,导致反应部分衰减,随后,在更高的浓度下,Hsc70 将 Hsf1 从 DNA 上移除,以恢复静止状态。

https://cdn.ncbi.nlm.nih.gov/pmc/blobs/a2b7/7360973/f716b2cc6629/EMBJ-39-e104096-g002.jpg

文献AI研究员

20分钟写一篇综述,助力文献阅读效率提升50倍。

立即体验

用中文搜PubMed

大模型驱动的PubMed中文搜索引擎

马上搜索

文档翻译

学术文献翻译模型,支持多种主流文档格式。

立即体验